文章目录
- 下载地址
- Linux常用命令
- linux系统常用快捷键及符号命令
- Linux常用Shell命令
- Linux系统目录解析
- Shell
- Vi全文本编辑器
- Linux安装软件
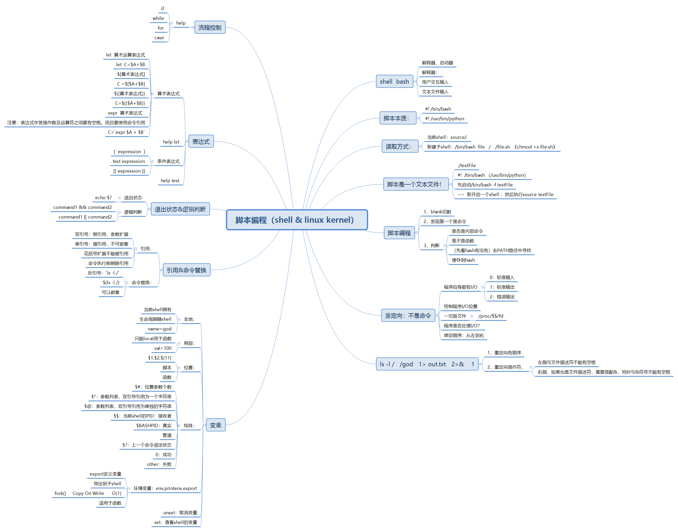
- Linux脚本编制编程
- 文本操作命令
- 文本处理
- 文件系统层次化标准
- 用户管理
- 正则表达式
- 压缩解压缩
- 文件权限操作
- 定位命令
- 替换和取消命令
- 删除命令
- 操作文件及目录
部分内容来源于微信公众号:Java基基
部分内容原文地址:Linux 最常用命令:简单易学,但能解决 95% 以上的问题
下载地址
思维导图下载地址
Linux常用命令



linux系统常用快捷键及符号命令


Linux常用Shell命令

Linux系统目录解析

/ 下级目录结构
- bin (binaries)存放二进制可执行文件
- sbin (super user binaries)存放二进制可执行文件,只有root才能访问
- etc (etcetera)存放系统配置文件
- usr (unix shared resources)用于存放共享的系统资源
- home 存放用户文件的根目录
- root 超级用户目录
- dev (devices)用于存放设备文件
- lib (library)存放跟文件系统中的程序运行所需要的共享库及内核模块
- mnt (mount)系统管理员安装临时文件系统的安装点
- boot 存放用于系统引导时使用的各种文件
- tmp (temporary)用于存放各种临时文件
- var (variable)用于存放运行时需要改变数据的文件

Shell

Vi全文本编辑器
VIm编辑器


Linux安装软件

Linux脚本编制编程

文本操作命令

文本处理


文件系统层次化标准

用户管理

正则表达式

压缩解压缩

文件权限操作
linux文件权限的描述格式解读

- r 可读权限,w可写权限,x可执行权限(也可以用二进制表示 111 110 100 --> 764)
- 第1位:文件类型(d 目录,- 普通文件,l 链接文件)
- 第2-4位:所属用户权限,用u(user)表示
- 第5-7位:所属组权限,用g(group)表示
- 第8-10位:其他用户权限,用o(other)表示
- 第2-10位:表示所有的权限,用a(all)表示

定位命令

替换和取消命令

删除命令

操作文件及目录



最后
以上就是粗犷豆芽最近收集整理的关于Linux常用命令,目录解析,思维导图的全部内容,更多相关Linux常用命令内容请搜索靠谱客的其他文章。
本图文内容来源于网友提供,作为学习参考使用,或来自网络收集整理,版权属于原作者所有。
发表评论 取消回复