Fragment的介绍
Fragment:碎片、片段,碎片表示轻量级和灵活,是开发android平板电脑必须掌握的技术。其将界面UI进行分块,以块的方式组织UI,完全可以达到界面UI组件的复用。
- 它在一个activity里面表示一个行为或者用户接口的一部分。
- 我们可以将不同的Fragments组合起来放到一个activity中,或者在不同的activity中重用一个fragment。你可以将一个fragment看成是一个activity中的一个片段,它有自己的生命周期(如何从创建到销毁),接受它自己的输入事件,并且可以在activity运行时动态的添加或者移除一个fragment。
- 一个fragment必须总是绑定到一个activity中,虽然fragment有自己的生命周期,但同时也被它的宿主activity的生命周期直接影响。
- 比如,当一个activity暂停的时候,它里面所有的fragments也同样暂停。
- 当activity销毁的时候,它里面所有的fragment同样也被销毁。
- 然而,当一个activity正在运行(它处于resumed生命周期的时候),我们可以独立的操纵每个fragment执行注入添加和移除它们。
- 另外,当你执行一个fragment操作的时候,你可以将它添加到一个历史栈里面去,这个栈是由它的宿主activity维护,每一个栈里面的元素都是一个已经被执行过的fragment。这个堆栈可以让我们通过返回键来恢复之前的fragment。
- fragment可以定义自己的布局文件(layout),当然其也可以没有自己的UI。
- 当你将一个fragment作为activity的布局文件的一部分添加进去的时候,它就在activity的视图层次中的ViewGroup中。
- 可以通过在activity的layout中定义<fragment>元素来定义一个类中的fragment。
- 或者在代码中将其添加到当前的ViewGroup(视图组合,或者称为视图元素组合)中。注意:一个fragment并不一定要求是activity布局文件的一部分,我们也可以使用一个没有自己UI的fragment,作为一个activity不可见的一部分。
- 需要android-support-v4.jar包。可以通过SDK Manager下载AndroidSupport Package,在Extras目录下的Android Support。使用时你需要在项目代码顶层创建libs文件夹,并将该jar库文件拷贝到libs里面去。
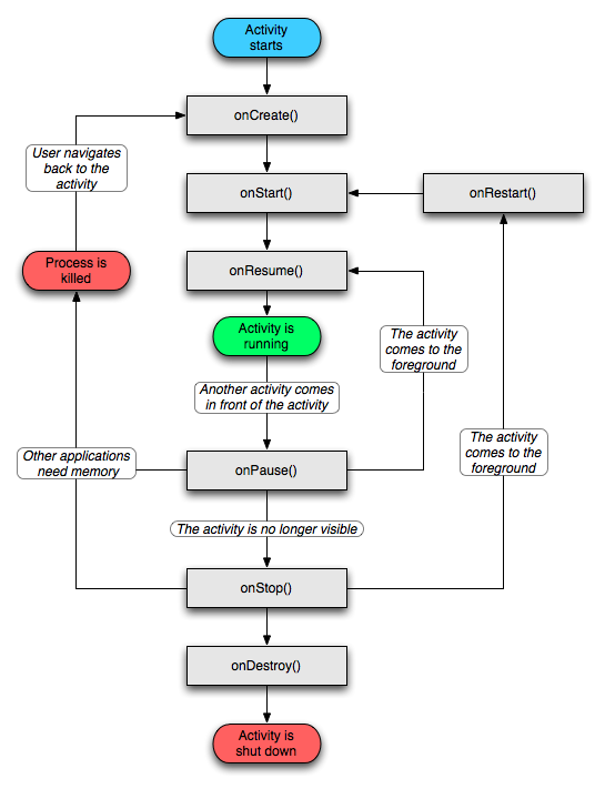
Activity的生命周期

Fragment的生命周期

Fragment与Activity生命周期的联系

例子
MainActivity代码:
package com.xqq.fragment;
import android.content.Intent;
import android.os.Bundle;
import android.support.v4.app.FragmentActivity;
import android.view.View;
public class MainActivity extends FragmentActivity {
@Override
protected void onCreate(Bundle savedInstanceState) {
super.onCreate(savedInstanceState);
setContentView(R.layout.activity_main);
System.out.println("Activity onCreate");
}
public void click(View view){
Intent intent = new Intent(getApplicationContext(), SecondActivity.class);
startActivity(intent);
}
@Override
protected void onStart() {
System.out.println("Activity onStart");
super.onStart();
}
@Override
protected void onResume() {
System.out.println("Activity onResume");
super.onResume();
}
@Override
protected void onPause() {
System.out.println("Activity onPause");
super.onPause();
}
@Override
protected void onRestart() {
System.out.println("Activity onRestart");
super.onRestart();
}
@Override
protected void onStop() {
System.out.println("Activity onStop");
super.onStop();
}
@Override
protected void onDestroy() {
System.out.println("Activity onDestroy");
super.onDestroy();
}
}
Fragment代码:
package com.xqq.fragment;
import android.app.Activity;
import android.os.Bundle;
import android.support.v4.app.Fragment;
import android.view.LayoutInflater;
import android.view.View;
import android.view.ViewGroup;
public class Fragment1 extends Fragment{
@Override
public void onAttach(Activity activity) {
System.out.println("Fragment1 onAttach");
super.onAttach(activity);
}
@Override
public void onCreate(Bundle savedInstanceState) {
System.out.println("Fragment1 onCreate");
super.onCreate(savedInstanceState);
}
@Override
public View onCreateView(LayoutInflater inflater, ViewGroup container,
Bundle savedInstanceState) {
System.out.println("Fragment1 onCreateView");
return inflater.inflate(R.layout.fragment, container, false);
}
@Override
public void onActivityCreated(Bundle savedInstanceState) {
System.out.println("Fragment1 onActivityCreated");
super.onActivityCreated(savedInstanceState);
}
@Override
public void onStart() {
System.out.println("Fragment1 onStart");
super.onStart();
}
@Override
public void onResume() {
System.out.println("Fragment1 onResume");
super.onResume();
}
@Override
public void onPause() {
System.out.println("Fragment1 onPause");
super.onPause();
}
@Override
public void onStop() {
System.out.println("Fragment1 onStop");
super.onStop();
}
@Override
public void onDestroyView() {
System.out.println("Fragment1 onDestroyView");
super.onDestroyView();
}
@Override
public void onDestroy() {
System.out.println("Fragment1 onDestroy");
super.onDestroy();
}
@Override
public void onDetach() {
System.out.println("Fragment1 onDetach");
super.onDetach();
}
}
布局文件:
<LinearLayout xmlns:android="http://schemas.android.com/apk/res/android"
xmlns:tools="http://schemas.android.com/tools"
android:layout_width="match_parent"
android:layout_height="match_parent"
tools:context="com.xqq.fragment.MainActivity"
android:orientation="vertical">
<Button
android:layout_width="wrap_content"
android:layout_height="wrap_content"
android:onClick="click"/>
<fragment
android:name="com.xqq.fragment.Fragment1"
android:id="@+id/fragment"
android:layout_width="match_parent"
android:layout_height="match_parent" />
</LinearLayout>
将对Activity指定为对话框形式
<activity
android:theme="@android:style/Theme.Dialog"
android:name=".SecondActivity"
android:label="@string/app_name" >
运行结果与分析:
onCreate:第一次打开应用程序,Activity被创建。
onStart:当Activity变成用户可见时调用的方法。
onRestart:重新用户可见时调用的方法,在onStart()方法调用之后调用。
onResume:当界面获得焦点时调用的方法
onPause:当界面失去焦点时调用的方法
onStop():当Activity变成用户不可见时调用的方法。
onDestroy:Activity销毁时调用的方法
//启动应用程序进入MainActivity
07-19 07:41:54.157: I/System.out(732): Fragment1 onAttach
07-19 07:41:54.157: I/System.out(732): Fragment1 onCreate
07-19 07:41:54.157: I/System.out(732): Fragment1 onCreateView
07-19 07:41:54.193: I/System.out(732): Activity onCreate
07-19 07:41:54.193: I/System.out(732): Activity onStart
07-19 07:41:54.193: I/System.out(732): Fragment1 onActivityCreated
07-19 07:41:54.197: I/System.out(732): Fragment1 onStart
07-19 07:41:54.197: I/System.out(732): Activity onResume
07-19 07:41:54.197: I/System.out(732): Fragment1 onResume
//点击按钮进入另外一个Activity
07-19 07:51:59.097: I/System.out(732): Activity onPause
07-19 07:51:59.097: I/System.out(732): Fragment1 onPause
07-19 07:51:59.647: I/System.out(732): Activity onStop
07-19 07:51:59.647: I/System.out(732): Fragment1 onStop
//按手机上的返回键
07-19 07:52:39.268: I/System.out(732): Activity onRestart
07-19 07:52:39.268: I/System.out(732): Activity onStart
07-19 07:52:39.278: I/System.out(732): Fragment1 onStart
07-19 07:52:39.278: I/System.out(732): Activity onResume
07-19 07:52:39.278: I/System.out(732): Fragment1 onResume
//按手机上的Home键
07-19 07:53:07.797: I/System.out(732): Activity onPause
07-19 07:53:07.797: I/System.out(732): Fragment1 onPause
07-19 07:53:08.607: I/System.out(732): Activity onStop
07-19 07:53:08.607: I/System.out(732): Fragment1 onStop
//从应用进程进来
07-19 07:53:16.057: I/System.out(732): Activity onRestart
07-19 07:53:16.057: I/System.out(732): Activity onStart
07-19 07:53:16.057: I/System.out(732): Fragment1 onStart
07-19 07:53:16.067: I/System.out(732): Activity onResume
07-19 07:53:16.067: I/System.out(732): Fragment1 onResume
//按手机上的Home键
07-19 07:53:20.248: I/System.out(732): Activity onPause
07-19 07:53:20.248: I/System.out(732): Fragment1 onPause
07-19 07:53:20.948: I/System.out(732): Activity onStop
07-19 07:53:20.948: I/System.out(732): Fragment1 onStop
07-19 07:53:20.948: I/System.out(732): Activity onDestroy
07-19 07:53:20.948: I/System.out(732): Fragment1 onDestroyView
07-19 07:53:20.948: I/System.out(732): Fragment1 onDestroy
07-19 07:53:20.958: I/System.out(732): Fragment1 onDetach
//如果将第二个Activity的风格指定为对话框形式
07-19 08:03:09.408: I/System.out(2982): Activity onPause
07-19 08:03:09.418: I/System.out(2982): Fragment1 onPause
07-19 08:03:19.537: I/System.out(2982): Activity onResume
07-19 08:03:19.537: I/System.out(2982): Fragment1 onResume
参考资料: http://blog.csdn.net/qianfu111/article/details/8948110
图片来源: http://blog.csdn.net/zjclugger/article/details/10442335
最后
以上就是缥缈奇异果最近收集整理的关于Activity与Fragment的生命周期的全部内容,更多相关Activity与Fragment内容请搜索靠谱客的其他文章。
本图文内容来源于网友提供,作为学习参考使用,或来自网络收集整理,版权属于原作者所有。
发表评论 取消回复