如何跳槽跳出工资double?
一位多年不见的大学朋友,上个星期来了上海联系了我。于是便一起吃了顿便饭,因为多年未联系,所以生疏了不少,但是酒精是最好的联络感情的工具,几杯之后,我们开始变得无话不谈。上到国家政事,下到生活趣事。他告诉我因为工资double,才跳槽来上海了。
介绍一下我这个老朋友
大学毕业从事Java开发工作已经4年了,之前跳过两次槽。都没有多大的提升,不过这一次倒是提升了不少,从原来的税后年薪20W到40W,整整提高了2倍。现在在阿里云计算研发部担任P7架构师,还是挺为他高兴的!4年的开发总要会点什么东西吧,他给我分享了他的学习资料。经过他的同意已被我整理成了PDF文档,现在不是金三银四吗?想要复习资料的朋友免费领取方式:

,看看跳槽工资Double的程序员到底会什么?

JVM
- 线程
- JVM内存区域
- JVM运行内存
- 垃圾回收与算法
- Java四种引用类型
- GC分代收集算法VS分区收集算法
- GC垃圾收集器
- JavaIO/NIO
- JVM类加载机制

集合
- 接口继承关系和实现
- LIST
- SET
- MAP
- Concurrent/Hashmap

多线程并发
- JAVA 并发知识库
- JAVA 线程实现/创建方式
- 4 种线程池
- 线程生命周期(状态)
- 终止线程 4 种方式
- sleep 与 wait 区别
- start 与 run 区别
- JAVA 后台线程
- JAVA 锁
- 线程基本方法
- 线程上下文切换
- 同步锁与死锁
- 线程池原理
- JAVA 阻塞队列原理
- CyclicBarrier、CountDownLatch、Semaphore 的用法
- volatile 关键字的作用(变量可见性、禁止重排序)

Spring
- Spring 特点
- Spring 核心组件
- Spring 常用模块
- Spring 主要包
- Spring 常用注解
- Spring 第三方结合
- Spring IOC 原理
- Spring APO 原理
- Spring MVC 原理
- Spring Boot 原理
- JPA 原理
- Mybatis 缓存
- Tomcat 架构

因为篇幅原因,后面还有微服务、Netty/RPC、ZOOKEEPER、KAFKA、RABBITMQ的学习资料以及面试题没发,想要的可以看文末留言。
算法
- 二分查找
- 冒泡排序算法
- 插入排序算法
- 快速排序算法
- 希尔排序算法
- 归并排序算法
- 桶排序算法
- 基数排序算法
- 剪枝算法
- 回溯算法
- 最短路径算法
- 最大子数组算法
- 最小生成树算法
- AES
- RSA
- CRC
- MD5

数据结构
- 链表
- 散列表
- 排序二叉树
- 红黑树
- B-TREE

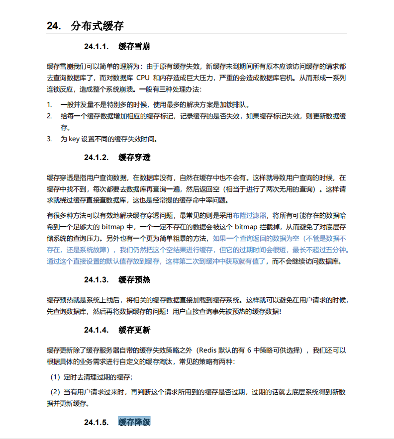
分布式缓存
- 缓存雪崩
- 缓存穿透
- 缓存预热
- 缓存更新
- 缓存降级

最后的总结与建议
在学Java的路上,有些人只是比我们先快一步,想要赶超很简单。只是看你是否愿意尝试,在学习这条路上,开头肯定是痛苦的,坚持也是最难的,所以程序员高薪是很平常的一件事情。这跟自己努力的程度有关系。我遇见过同样是7年的程序员,一个年薪80W,一个月薪2W。很不可思议吧,但这就是事实。别让安逸的生活蒙蔽了你们看清现实的眼睛,好好加油吧!共勉
最后在金三银四找工作需要复习资料以及大厂面试热题的朋友记得免费领取方式:



最后
以上就是调皮草莓最近收集整理的关于7年开发的老油条,你不跳槽怎么涨薪?看我怎么拿到阿里P7offer的如何跳槽跳出工资double?介绍一下我这个老朋友JVM集合多线程并发Spring算法数据结构分布式缓存最后的总结与建议的全部内容,更多相关7年开发内容请搜索靠谱客的其他文章。
发表评论 取消回复