集群与分区
分区是将数据分布在多个Redis实例(Redis主机)上,以至于每个实例只包含一部分数据。
分区的意义
1.性能的提升
单机Redis的网络I/O能力和计算资源是有限的,将请求分散到多台机器,充分利用多台机器的计算能力和网络带宽,有助于提高Redis总体的服务能力。
2.存储能力的横向扩展
即使Redis的服务能力能够满足应用需求,但是随着存储数据的增加,单台机器受限于机器本身的存储容量,将数据分散到多台机器上存储使得Redis服务可以横向扩展。
分区的方式
根据分区键(id)进行分区:
范围分区
根据id数字的范围比如1–10000、100001–20000…90001-100000,每个范围分到不同的Redis实例中
好处:
实现简单,方便迁移和扩展
缺陷:
热点数据分布不均,性能损失
非数字型key,比如uuid无法使用(可采用雪花算法替代)
hash分区
利用简单的hash算法即可:
Redis实例=hash(key)%N
key:要进行分区的键,比如user_id
N:Redis实例个数(Redis主机)
好处:
支持任何类型的key
热点分布较均匀,性能较好
缺陷:
迁移复杂,需要重新计算,扩展较差(利用一致性hash环,后面会单独说到)
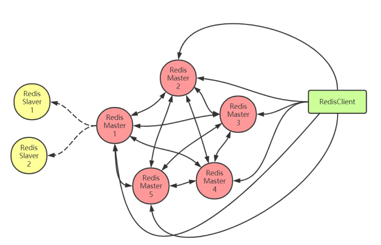
client端分区
对于一个给定的key,客户端直接选择正确的节点来进行读写。许多Redis客户端都实现了客户端分区(JedisPool),也可以自行编程实现。
部署方案

客户端选择算法
hash
普通hash
hash(key)%N
hash:可以采用hash算法,比如CRC32、CRC16等
N:是Redis主机个数
比如:
user_id : u001
hash(u001) : 1844213068
Redis实例=1844213068%3
余数为2,所以选择Redis3。
普通Hash的优势
实现简单,热点数据分布均匀
普通Hash的缺陷
节点数固定,扩展的话需要重新计算
查询时必须用分片的key来查,一旦key改变,数据就查不出了,所以要使用不易改变的key进行分片
一致性hash
基本概念
普通hash是对主机数量取模,而一致性hash是对2^32(4 294 967 296)取模。我们把2^32想象成一
个圆,就像钟表一样,钟表的圆可以理解成由60个点组成的圆,而此处我们把这个圆想象成由2^32个点组成的圆,示意图如下:
圆环的正上方的点代表0,0点右侧的第一个点代表1,以此类推,2、3、4、5、6……直到2^32-1, 也就是说0点左侧的第一个点代表2^32-1 。我们把这个由2的32次方个点组成的圆环称为hash环。
假设我们有3台缓存服务器,服务器A、服务器B、服务器C,那么,在生产环境中,这三台服务器肯定有自己的IP地址,我们使用它们各自的IP地址进行哈希计算,使用哈希后的结果对2^32取模,可以使用如下公式:
hash(服务器的IP地址) % 2^32
通过上述公式算出的结果一定是一个0到232-1之间的一个整数,我们就用算出的这个整数,代表服务器A、服务器B、服务器C,既然这个整数肯定处于0到232-1之间,那么,上图中的hash环上必定有一个点与这个整数对应,也就是服务器A、服务器B、服务C就可以映射到这个环上,如下图:
假设,我们需要使用Redis缓存数据,那么我们使用如下公式可以将数据映射到上图中的hash环上。
hash(key) % 2^32
映射后的示意图如下,下图中的橘黄色圆形表示数据
现在服务器与数据都被映射到了hash环上,上图中的数据将会被缓存到服务器A上,因为从数据的位置开始,沿顺时针方向遇到的第一个服务器就是A服务器,所以,上图中的数据将会被缓存到服务器A上。
如图:
将缓存服务器与被缓存对象都映射到hash环上以后,从被缓存对象的位置出发,沿顺时针方向遇到的第一个服务器,就是当前对象将要缓存于的服务器,由于被缓存对象与服务器hash后的值是固定的,所以,在服务器不变的情况下,数据必定会被缓存到固定的服务器上,那么,当下次想要访问这个数据时,只要再次使用相同的算法进行计算,即可算出这个数据被缓存在哪个服务器上,直接去对应的服务器查找对应的数据即可。多条数据存储如下:

优点
添加或移除节点时,数据只需要做部分的迁移,比如上图中把C服务器移除,则数据4迁移到服务器A中,而其他的数据保持不变。添加效果是一样的。
hash环偏移
在介绍一致性哈希的概念时,我们理想化的将3台服务器均匀的映射到了hash环上。也就是说数据的范围是2^32/N。但实际情况往往不是这样的。有可能某个服务器的数据会很多,某个服务器的数据会很少,造成服务器性能不平均。这种现象称为hash环偏移。
缺点
复杂度高
客户端需要自己处理数据路由、高可用、故障转移等问题
使用分区,数据的处理会变得复杂,不得不对付多个redis数据库和AOF文件,不得在多个实例和主机之间持久化你的数据。
不易扩展
一旦节点的增或者删操作,都会导致key无法在redis中命中,必须重新根据节点计算,并手动迁移全部或部分数据。
proxy端分区
在客户端和服务器端引入一个代理或代理集群,客户端将命令发送到代理上,由代理根据算法,将命令路由到相应的服务器上。常见的代理有Codis(豌豆荚)和TwemProxy(Twitter)。
部署架构
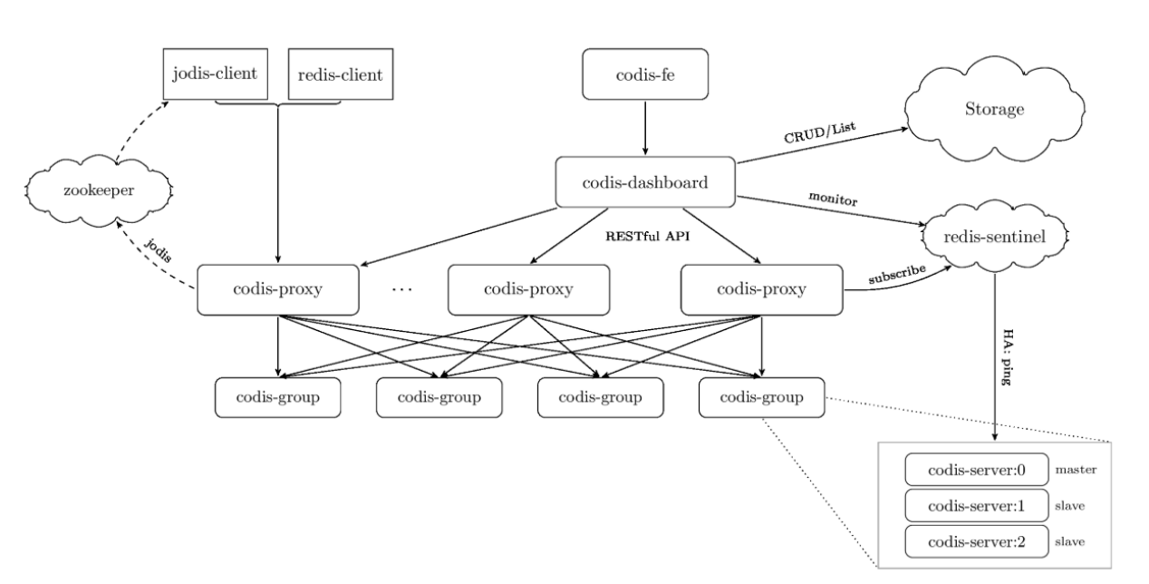
Codis由豌豆荚于2014年11月开源,基于Go和C开发,是近期涌现的、国人开发的优秀开源软件之一。
Codis 3.x 由以下组件组成:
Codis Server:基于 redis-3.2.8 分支开发。增加了额外的数据结构,以支持 slot 有关的操作以及数据迁移指令。
Codis Proxy:客户端连接的 Redis 代理服务, 实现了 Redis 协议。 除部分命令不支持以外,表现的和原生的 Redis 没有区别(就像 Twemproxy)。
- 对于同一个业务集群而言,可以同时部署多个 codis-proxy 实例;
- 不同 codis-proxy 之间由codis-dashboard 保证状态同步。
Codis Dashboard:集群管理工具,支持 codis-proxy、codis-server 的添加、删除,以及据迁移等操作。在集群状态发生改变时,codis-dashboard 维护集群下所有 codis-proxy 的状态的一致性。
- 对于同一个业务集群而言,同一个时刻 codis-dashboard 只能有 0个或者1个;
- 所有对集群的修改都必须通过 codis-dashboard 完成。
Codis Admin:集群管理的命令行工具。
- 可用于控制 codis-proxy、codis-dashboard 状态以及访问外部存储。
Codis FE:集群管理界面。
- 多个集群实例共享可以共享同一个前端展示页面;
- 通过配置文件管理后端 codis-dashboard 列表,配置文件可自动更新。
Storage:为集群状态提供外部存储。
- 提供 Namespace 概念,不同集群的会按照不同 product name 进行组织;
- 目前仅提供了Zookeeper、Etcd、Fs 三种实现,但是提供了抽象的 interface 可自行扩展。
分片原理
Codis 将所有的 key 默认划分为 1024 个槽位(slot),它首先对客户端传过来的 key 进行 crc32 运算计算哈希值,再将 hash 后的整数值对 1024 这个整数进行取模得到一个余数,这个余数就是对应 key 的槽位。
Codis的槽位和分组的映射关系就保存在codis proxy当中。
优点&缺点
优点
- 对客户端透明,与codis交互方式和redis本身交互一样
- 支持在线数据迁移,迁移过程对客户端透明有简单的管理和监控界面
- 支持高可用,无论是redis数据存储还是代理节点
- 自动进行数据的均衡分配
- 最大支持1024个redis实例,存储容量海量
- 高性能
缺点
- 采用自有的redis分支,不能与原版的redis保持同步
- 如果codis的proxy只有一个的情况下, redis的性能会下降20%左右
- 某些命令不支持
官方cluster分区
Redis3.0之后,Redis官方提供了完整的集群解决方案。
方案采用去中心化的方式,包括:sharding(分区)、replication(复制)、failover(故障转移)。称为RedisCluster。
Redis5.0前采用redis-trib进行集群的创建和管理,需要ruby支持
Redis5.0可以直接使用Redis-cli进行集群的创建和管理
部署架构

去中心化
RedisCluster由多个Redis节点组构成,是一个P2P无中心节点的集群架构,依靠Gossip协议传播的集群。
Gossip协议
Gossip协议是一个通信协议,一种传播消息的方式。
起源于:病毒传播
Gossip协议基本思想就是:
一个节点周期性(每秒)随机选择一些节点,并把信息传递给这些节点。
这些收到信息的节点接下来会做同样的事情,即把这些信息传递给其他一些随机选择的节点。
信息会周期性的传递给N个目标节点。这个N被称为fanout(扇出)
gossip协议包含多种消息,包括meet、ping、pong、fail、publish等等。
通过gossip协议,cluster可以提供集群间状态同步更新、选举自助failover等重要的集群功能。
slot
redis-cluster把所有的物理节点映射到[0-16383]个slot上,基本上采用平均分配和连续分配的方式。
比如上图中有5个主节点,这样在RedisCluster创建时,slot槽可按下表分配:
cluster 负责维护节点和slot槽的对应关系 value------>slot-------->节点
当需要在 Redis 集群中放置一个 key-value 时,redis 先对 key 使用 crc16 算法算出一个结果,然后把结果对 16384 求余数,这样每个 key 都会对应一个编号在 0-16383 之间的哈希槽,redis 会根据节点数量大致均等的将哈希槽映射到不同的节点。
比如:
set name zhaoyun
hash(“name”)采用crc16算法,得到值:1324203551%16384=15903
根据上表15903在13088-16383之间,所以name被存储在Redis5节点。
slot槽必须在节点上连续分配,如果出现不连续的情况,则RedisCluster不能工作,详见容错。
RedisCluster的优势
-
高性能
Redis Cluster 的性能与单节点部署是同级别的。
多主节点、负载均衡、读写分离 -
高可用
Redis Cluster支持标准的 主从复制配置来保障高可用和高可靠。
failover
Redis Cluster 也实现了一个类似 Raft的共识方式,来保障整个集群的可用性。 -
易扩展
向 Redis Cluster 中添加新节点,或者移除节点,都是透明的,不需要停机。
水平、垂直方向都非常容易扩展。
数据分区,海量数据,数据存储 -
原生
部署 Redis Cluster 不需要其他的代理或者工具,而且 Redis Cluster 和单机 Redis 几乎完全兼容。
集群搭建
RedisCluster最少需要三台主服务器,三台从服务器。
端口号分别为:7001~7006
mkdir redis-cluster/7001
make install PREFIX=/var/redis-cluster/7001
cp /var/redis-5.0.5/redis.conf /var/redis-cluster/7001/bin
-
第一步:创建7001实例,并编辑redis.conf文件,修改port为7001。
注意:创建实例,即拷贝单机版安装时,生成的bin目录,为7001目录。

-
第二步:修改redis.conf配置文件,打开cluster-enable yes

-
第三步:复制7001,创建7002~7006实例,注意端口修改。

-
第四步:创建start.sh,启动所有的实例


-
第五步:创建Redis集群(创建时Redis里不要有数据)


命令客户端连接集群
命令:
注意:-c 表示是以redis集群方式进行连接
查看集群的命令 -
查看集群状态

-
查看集群中的节点:

分片
不同节点分组服务于相互无交集的分片(sharding),Redis Cluster 不存在单独的proxy或配置服务器,所以需要将客户端路由到目标的分片。
客户端路由
Redis Cluster的客户端相比单机Redis 需要具备路由语义的识别能力,且具备一定的路由缓存能力。
moved重定向
1.每个节点通过通信都会共享Redis Cluster中槽和集群中对应节点的关系
2.客户端向Redis Cluster的任意节点发送命令,接收命令的节点会根据CRC16规则进行hash运算与
16384取余,计算自己的槽和对应节点
3.如果保存数据的槽被分配给当前节点,则去槽中执行命令,并把命令执行结果返回给客户端
4.如果保存数据的槽不在当前节点的管理范围内,则向客户端返回moved重定向异常
5.客户端接收到节点返回的结果,如果是moved异常,则从moved异常中获取目标节点的信息
6.客户端向目标节点发送命令,获取命令执行结果

[root@localhost bin]# ./redis-cli -h 127.0.0.1 -p 7001 -c
127.0.0.1:7001> set name:001 zhaoyun
OK
127.0.0.1:7001> get name:001 "zhaoyun"
[root@localhost bin]# ./redis-cli -h 127.0.0.1 -p 7002 -c
127.0.0.1:7002> get name:001
-> Redirected to slot [4354] located at 127.0.0.1:7001
"zhaoyun"
127.0.0.1:7001> cluster keyslot name:001
(integer) 4354
ask重定向
在对集群进行扩容和缩容时,需要对槽及槽中数据进行迁移
当客户端向某个节点发送命令,节点向客户端返回moved异常,告诉客户端数据对应的槽的节点信息如果此时正在进行集群扩展或者缩空操作,当客户端向正确的节点发送命令时,槽及槽中数据已经被迁移到别的节点了,就会返回ask,这就是ask重定向机制
1.客户端向目标节点发送命令,目标节点中的槽已经迁移支别的节点上了,此时目标节点会返回ask转向给客户端
2.客户端向新的节点发送Asking命令给新的节点,然后再次向新节点发送命令
3.新节点执行命令,把命令执行结果返回给客户端

Smart智能客户端
JedisCluster
JedisCluster是Jedis根据RedisCluster的特性提供的集群智能客户端
JedisCluster为每个节点创建连接池,并跟节点建立映射关系缓存(Cluster slots)
JedisCluster将每个主节点负责的槽位一一与主节点连接池建立映射缓存
JedisCluster启动时,已经知道key,slot和node之间的关系,可以找到目标节点
JedisCluster对目标节点发送命令,目标节点直接响应给JedisCluster
如果JedisCluster与目标节点连接出错,则JedisCluster会知道连接的节点是一个错误的节点
此时节点返回moved异常给JedisCluster
JedisCluster会重新初始化slot与node节点的缓存关系,然后向新的目标节点发送命令,目标命令执行命令并向JedisCluster响应
如果命令发送次数超过5次,则抛出异常"Too many cluster redirection!"

JedisPoolConfig config = new JedisPoolConfig();
Set<HostAndPort> jedisClusterNode = new HashSet<HostAndPort>();
jedisClusterNode.add(new HostAndPort("192.168.127.128", 7001));
jedisClusterNode.add(new HostAndPort("192.168.127.128", 7002));
jedisClusterNode.add(new HostAndPort("192.168.127.128", 7003));
jedisClusterNode.add(new HostAndPort("192.168.127.128", 7004));
jedisClusterNode.add(new HostAndPort("192.168.127.128", 7005));
jedisClusterNode.add(new HostAndPort("192.168.127.128", 7006));
JedisCluster jcd = new JedisCluster(jedisClusterNode, config);
jcd.set("name:001","zhangfei");
String value = jcd.get("name:001");
迁移
在RedisCluster中每个slot 对应的节点在初始化后就是确定的。在某些情况下,节点和分片需要变更:
- 新的节点作为master加入;
- 某个节点分组需要下线;
- 负载不均衡需要调整slot 分布。
此时需要进行分片的迁移,迁移的触发和过程控制由外部系统完成。包含下面 2 种:
- 节点迁移状态设置:迁移前标记源/目标节点。
- key迁移的原子化命令:迁移的具体步骤。
1、向节点B发送状态变更命令,将B的对应slot 状态置为importing。
2、向节点A发送状态变更命令,将A对应的slot 状态置为migrating。
3、向A 发送migrate 命令,告知A 将要迁移的slot对应的key 迁移到B。
4、当所有key 迁移完成后,cluster setslot 重新设置槽位。
扩容
添加主节点
- 先创建7007节点 (无数据)

- 添加7007结点作为新节点,并启动
执行命令:


- 查看集群结点发现7007已添加到集群中
hash槽重新分配(数据迁移)
添加完主节点需要对主节点进行hash槽分配,这样该主节才可以存储数据。
- 查看集群中槽占用情况
redis集群有16384个槽,集群中的每个结点分配自已槽,通过查看集群结点可以看到槽占用情况。
给刚添加的7007结点分配槽 - 第一步:连接上集群(连接集群中任意一个可用结点都行)

- 第二步:输入要分配的槽数量
输入:3000,表示要给目标节点分配3000个槽 - 第三步:输入接收槽的结点id
输入:50b073163bc4058e89d285dc5dfc42a0d1a222f2
- 第四步:输入源结点id
输入:all - 第五步:输入yes开始移动槽到目标结点id
输入:yes
查看结果
添加从节点 - 添加7008从结点,将7008作为7007的从结点
命令:
./redis-cli --cluster add-node 新节点的ip和端口 旧节点ip和端口 --cluster-slave -- cluster-master-id 主节点id
例如:
./redis-cli --cluster add-node 192.168.72.128:7008 192.168.72.128:7007 -- cluster-slave --cluster-master-id 6ff20bf463c954e977b213f0e36f3efc02bd53d6
6ff20bf463c954e977b213f0e36f3efc02bd53d6是7007结点的id,可通过cluster nodes查看。
[root@localhost bin]# ./redis-cli --cluster add-node 192.168.127.128:7008 192.168.127.128:7007 --cluster-slave --cluster-master-id 6ff20bf463c954e977b213f0e36f3efc02bd53d6
>>> Adding node 192.168.127.128:7008 to cluster 192.168.127.128:7007
>>> Performing Cluster Check (using node 192.168.127.128:7007)
>M: 6ff20bf463c954e977b213f0e36f3efc02bd53d6 192.168.127.128:7007 slots:[0-998],[5461-6461],[10923-11921] (2999 slots) master
>S: 1d35bec18fcc23f2c555a25563b1e6f2ffa3b0e9 192.168.127.128:7006 slots: (0 slots) slave replicates 95598dd50a91a72812ab5d441876bf2ee40ceef4
>S: 633af51cfdadb907e4d930f3f10082a77b256efb 192.168.127.128:7004 slots: (0 slots) slave replicates 02fdca827762904854293590323bb398e6bee971
>M: 2dddc9d3925d129edd4c6bd5eab3bbad531277ec 192.168.127.128:7002 slots:[6462-10922] (4461 slots) master 1 additional replica(s)
>M: 02fdca827762904854293590323bb398e6bee971 192.168.127.128:7001 slots:[999-5460] (4462 slots) master 1 additional replica(s)
>S: 2191b40176f95a2a969bdcaccdd236aa01a3099a 192.168.127.128:7005 slots: (0 slots) slave replicates 2dddc9d3925d129edd4c6bd5eab3bbad531277ec
>M: 95598dd50a91a72812ab5d441876bf2ee40ceef4 192.168.127.128:7003 slots:[11922-16383] (4462 slots) master 1 additional replica(s)
>[OK] All nodes agree about slots configuration.
>>>> Check for open slots...
>>>> Check slots coverage...
>[OK] All 16384 slots covered.
>>>> Send CLUSTER MEET to node 192.168.127.128:7008 to make it join the cluster.
>Waiting for the cluster to join
>>>> Configure node as replica of 192.168.127.128:7007.
>[OK] New node added correctly.
注意:如果原来该结点在集群中的配置信息已经生成到cluster-config-file指定的配置文件中(如果cluster-config-file没有指定则默认为nodes.conf),这时可能会报错:
[ERR] Node XXXXXX is not empty. Either the node already knows other nodes (check with CLUSTER NODES) or contains some key in database 0
解决方法是删除生成的配置文件nodes.conf,删除后再执行./redis-cli --cluster add-node 指令
- 查看集群中的结点,刚添加的7008为7007的从节点:

缩容
命令:
./redis-cli --cluster del-node 192.168.127.128:7008
6be94480315ab0dd2276a7f70c82c578535d6666
删除已经占有hash槽的结点会失败,报错如下:
[ERR] Node 192.168.127.128:7008 is not empty! Reshard data away and try again.
需要将该结点占用的hash槽分配出去。
容灾(failover)
故障检测
集群中的每个节点都会定期地(每秒)向集群中的其他节点发送PING消息
如果在一定时间内(cluster-node-timeout),发送ping的节点A没有收到某节点B的pong回应,则A将B标识为pfail。
A在后续发送ping时,会带上B的pfail信息, 通知给其他节点。
如果B被标记为pfail的个数大于集群主节点个数的一半(N/2 + 1)时,B会被标记为fail,A向整个集群广播,该节点已经下线。
其他节点收到广播,标记B为fail。
从节点选举
raft,每个从节点,都根据自己对master复制数据的offset,来设置一个选举时间,offset越大(复制数据越多)的从节点,选举时间越靠前,优先进行选举。
slave 通过向其他master发送FAILVOER_AUTH_REQUEST 消息发起竞选,
master 收到后回复FAILOVER_AUTH_ACK 消息告知是否同意。
slave 发送FAILOVER_AUTH_REQUEST 前会将currentEpoch 自增,并将最新的Epoch 带入到FAILOVER_AUTH_REQUEST 消息中,如果自己未投过票,则回复同意,否则回复拒绝。
所有的Master开始slave选举投票,给要进行选举的slave进行投票,如果大部分master node(N/2 +1)都投票给了某个从节点,那么选举通过,那个从节点可以切换成master。
RedisCluster失效的判定:
1、集群中半数以上的主节点都宕机(无法投票)
2、宕机的主节点的从节点也宕机了(slot槽分配不连续)
变更通知
当slave 收到过半的master 同意时,会成为新的master。此时会以最新的Epoch 通过PONG 消息广播自己成为master,让Cluster 的其他节点尽快的更新拓扑结构(node.conf)。
主从切换
自动切换
就是上面讲的从节点选举
手动切换
人工故障切换是预期的操作,而非发生了真正的故障,目的是以一种安全的方式(数据无丢失)将当前
master节点和其中一个slave节点(执行cluster-failover的节点)交换角色
1、向从节点发送cluster failover 命令(slaveof no one)
2、从节点告知其主节点要进行手动切换(CLUSTERMSG_TYPE_MFSTART)
3、主节点会阻塞所有客户端命令的执行(10s)
4、从节点从主节点的ping包中获得主节点的复制偏移量
5、从节点复制达到偏移量,发起选举、统计选票、赢得选举、升级为主节点并更新配置
6、切换完成后,原主节点向所有客户端发送moved指令重定向到新的主节点
以上是在主节点在线情况下。
如果主节点下线了,则采用cluster failover force或cluster failover takeover 进行强制切换。
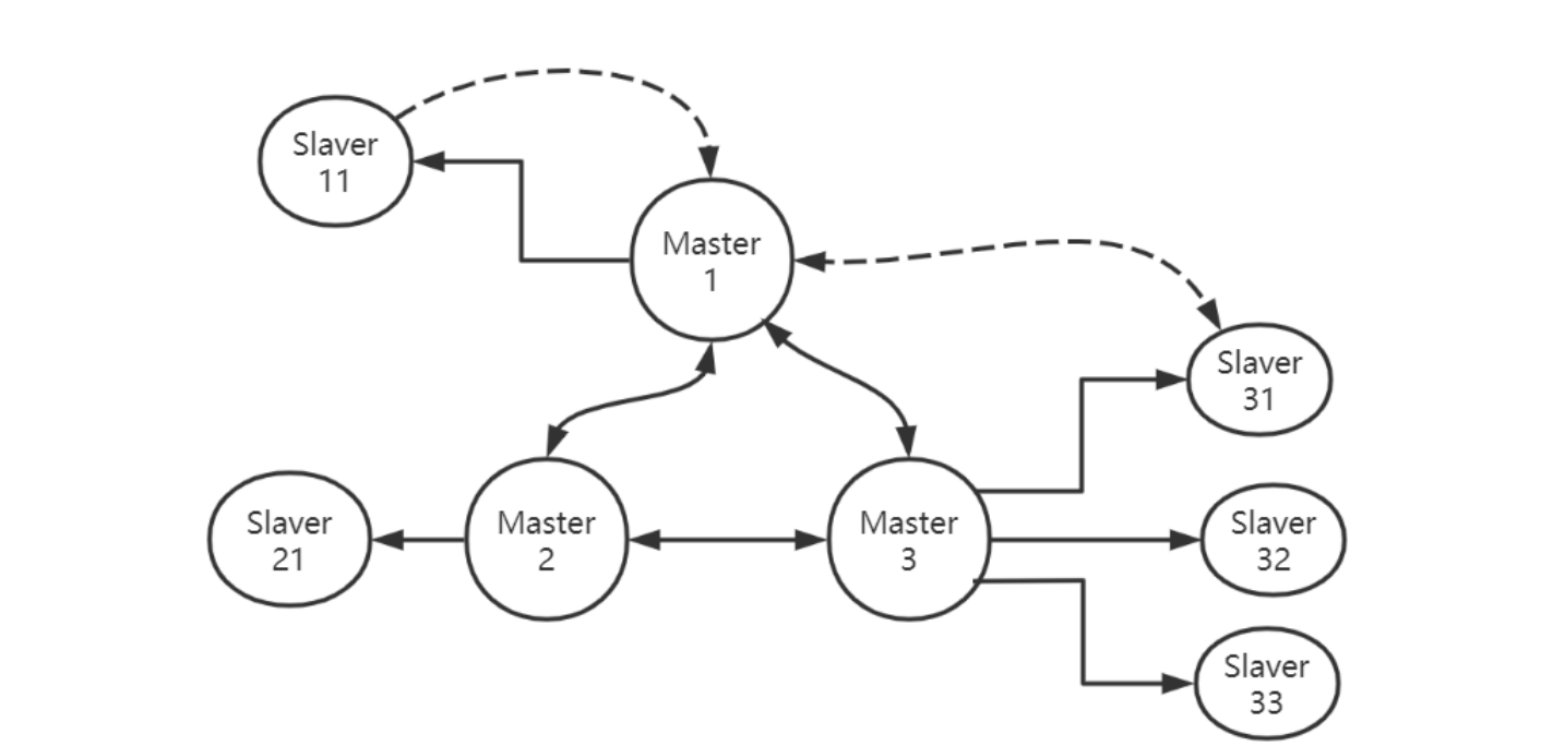
副本漂移
我们知道在一主一从的情况下,如果主从同时挂了,那整个集群就挂了。
为了避免这种情况我们可以做一主多从,但这样成本就增加了。
Redis提供了一种方法叫副本漂移,这种方法既能提高集群的可靠性又不用增加太多的从机。
如图:
Master1宕机,则Slaver11提升为新的Master1
集群检测到新的Master1是单点的(无从机)
集群从拥有最多的从机的节点组(Master3)中,选择节点名称字母顺序最小的从机(Slaver31)漂移
到单点的主从节点组(Master1)。
具体流程如下(以上图为例):
1、将Slaver31的从机记录从Master3中删除
2、将Slaver31的的主机改为Master1
3、在Master1中添加Slaver31为从节点
4、将Slaver31的复制源改为Master1
5、通过ping包将信息同步到集群的其他节点
最后
以上就是纯真帅哥最近收集整理的关于Redis 集群与分区集群与分区的全部内容,更多相关Redis内容请搜索靠谱客的其他文章。
发表评论 取消回复