官方流程:

sdk下载网址:https://www.hikvision.com/cn/download_61.html
将下载的sdk存入libs文件夹,和工程文件放在一起(当开始学,也不知道哪些文件有用就全放了)

在.pro文件中添加
INCLUDEPATH += $$PWD/libs
LIBS += -L$$PWD/libs -lPlayCtrl
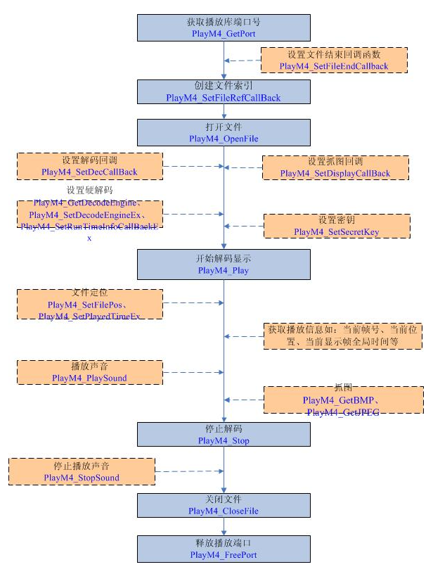
播放代码:
//LONG和BOOL在Windows.h里
LONG nPort = -1; //播放端口
BOOL bFlag = false; //标志位
//获取播放库端口号
bFlag = PlayM4_GetPort(&nPort);
//打开待播放的文件
bFlag = PlayM4_OpenFile(nPort, LPSTR("F:/test.mp4"));
if (bFlag == FALSE)
{
int nErr = PlayM4_GetLastError(nPort);
printf("Open file failed %d!", nErr);
return;
}
// PlayM4_SetPicQuality(nPort,true);
// 开始播放文件,使用label的句柄
PlayM4_Play(nPort, HWND(ui->label->winId()));
//播放声音
PlayM4_PlaySound(nPort);
最后
以上就是饱满胡萝卜最近收集整理的关于qt 用海康播放库sdk播放视频的全部内容,更多相关qt内容请搜索靠谱客的其他文章。
本图文内容来源于网友提供,作为学习参考使用,或来自网络收集整理,版权属于原作者所有。
发表评论 取消回复