beego 的 MVC 架构介绍
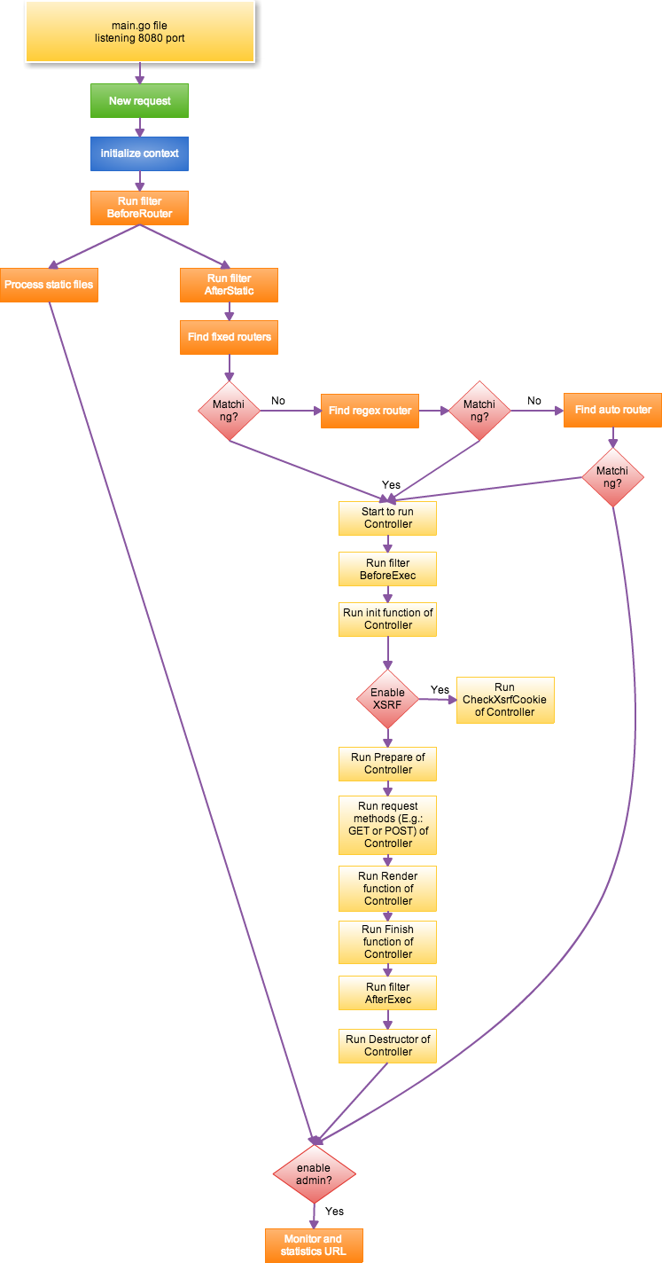
beego 是一个典型的 MVC 框架,它的整个执行逻辑如下图所示:

通过文字来描述如下:
- 在监听的端口接收数据,默认监听在 8080 端口。
- 用户请求到达 8080 端口之后进入 beego 的处理逻辑。
- 初始化 Context 对象,根据请求判断是否为 WebSocket 请求,如果是的话设置 Input,同时判断请求的方法是否在标准请求方法中(“get“”post“”put“”delete“”patch“”options“”head“),防止用户的恶意伪造请求攻击造成不必要的影响。
- 执行 BeforeRouter 过滤器,当然在 beego 里面有开关设置。如果用户设置了过滤器,那么该开关打开,这样可以提高在没有开启过滤器的情况下提高执行效率。如果在执行过滤器过程中,responseWriter 已经有数据输出了,那么就提前结束该请求,直接跳转到监控判断。
- 开始执行静态文件的处理,查看用户的请求 URL 是否和注册在静态文件处理 StaticDir 中的 prefix 是否匹配。如果匹配的话,采用
http包中默认的 ServeFile 来处理静态文件。 - 如果不是静态文件开始初始化 session 模块(如果开启 session 的话),这个里面大家需要注意,如果你的 BeforeRouter 过滤器用到了 session 就会报错,你应该把加入到 AfterStatic 过滤器中。
- 开始执行 AfterStatic 过滤器,如果在执行过滤器过程中,responseWriter 已经有数据输出了,那么就提前结束该请求,直接跳转到监控判断。
- 执行过过滤器之后,开始从固定的路由规则中查找和请求 URL 相匹配的对象。这个匹配是全匹配规则,即如果用户请求的 URL 是
/hello/world,那么固定规则中/hello是不会匹配的,只有完全匹配才算匹配。如果匹配的话就进入逻辑执行,如果不匹配进入下一环节的正则匹配。 - 正则匹配是进行正则的全匹配,这个正则是按照用户添加 beego 路由顺序来进行匹配的,也就是说,如果你在添加路由的时候你的顺序影响你的匹配。和固定匹配一样,如果匹配的话就进行逻辑执行,如果不匹配进入 Auto 匹配。
- 如果用户注册了 AutoRouter,那么会通过
controller/method这样的方式去查找对应的 Controller 和他内置的方法,如果找到就开始执行逻辑,如果找不到就跳转到监控判断。 - 如果找到 Controller 的话,那么就开始执行逻辑,首先执行 BeforeExec 过滤器,如果在执行过滤器过程中,responseWriter 已经有数据输出了,那么就提前结束该请求,直接跳转到监控判断。
- Controller 开始执行 Init 函数,初始化基本的一些信息,这个函数一般都是 beego.Controller 的初始化,不建议用户继承的时候修改该函数。
- 是否开启了 XSRF,开启的话就调用 Controller 的 XsrfToken,然后如果是 POST 请求就调用 CheckXsrfCookie 方法。
- 继续执行 Controller 的 Prepare 函数,这个函数一般是预留给用户的,用来做 Controller 里面的一些参数初始化之类的工作。如果在初始化中 responseWriter 有输出,那么就直接进入 Finish 函数逻辑。
- 如果没有输出的话,那么根据用户注册的方法执行相应的逻辑,如果用户没有注册,那么就调用 http.Method 对应的方法(Get/Post 等)。执行相应的逻辑,例如数据读取,数据赋值,模板显示之类的,或者直接输出 JSON 或者 XML。
- 如果 responseWriter 没有输出,那么就调用 Render 函数进行模板输出。
- 执行 Controller 的 Finish 函数,这个函数是预留给用户用来重写的,用于释放一些资源。释放在 Init 中初始化的信息数据。
- 执行 AfterExec 过滤器,如果有输出的话就跳转到监控判断逻辑。
- 执行 Controller 的 Destructor,用于释放 Init 中初始化的一些数据。
- 如果这一路执行下来都没有找到路由,那么会调用 404 显示找不到该页面。
- 最后所有的逻辑都汇聚到了监控判断,如果用户开启了监控模块(默认是开启一个 8088 端口用于进程内监控),这样就会把访问的请求链接扔给监控程序去记录当前访问的 QPS,对应的链接访问的执行时间,请求链接等。
转载于:https://www.cnblogs.com/unqiang/p/3938116.html
最后
以上就是清爽发箍最近收集整理的关于beego的MVC架构介绍beego 的 MVC 架构介绍的全部内容,更多相关beego的MVC架构介绍beego内容请搜索靠谱客的其他文章。
本图文内容来源于网友提供,作为学习参考使用,或来自网络收集整理,版权属于原作者所有。
发表评论 取消回复