python教室图书馆座位预约
django教室图书馆座位预约
python毕业设计作品成品
django毕业设计作品成品
整个项目包含了:开题报告 + 开题报告PPT + 任务书 + 中期报告 + 论文模板 + 答辩PPT等 + 项目源码
主要安介绍了系统在开发过程中所应用到的一些关键的技术
主要python技术介绍;框架Django概要;MySQL数据库知识;
以及常规的网页技术HTML/CSS/JAVASCRIPT的介绍。
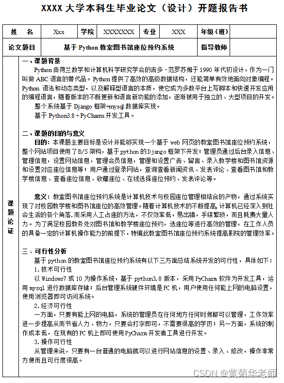
本部分讲解 校园教室图书馆座位预约系统毕设 开题报告




最后
以上就是美满钢笔最近收集整理的关于python毕业设计作品基于django框架 教室图书馆座位预约系统毕设成品(4)开题报告的全部内容,更多相关python毕业设计作品基于django框架内容请搜索靠谱客的其他文章。
本图文内容来源于网友提供,作为学习参考使用,或来自网络收集整理,版权属于原作者所有。
发表评论 取消回复