java学习路线图
- 前言
- 新的改变
前言
本文是一个路线成长提前抛出,也是下面博主的一个自学和交流路线,每个人都有每个人的学习方向,路线图只是一个查漏补缺作用.
新的改变


























PS:主要内容就是这样了,如果有想要process的在线文档的,请给我关注留言,收到会私信给各位的,加油小伙伴!
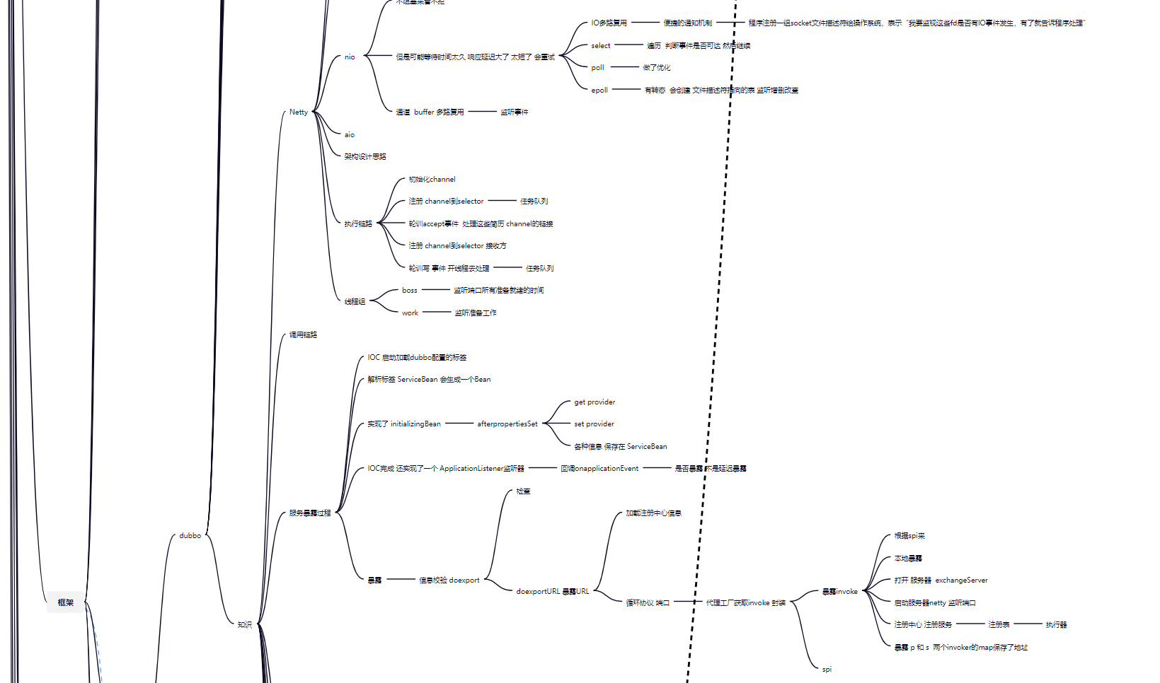
关于为什么不直接放一个图片,是应为图片太大上传有限制。
最后
以上就是完美小蝴蝶最近收集整理的关于JAVA技术路线图前言的全部内容,更多相关JAVA技术路线图前言内容请搜索靠谱客的其他文章。
本图文内容来源于网友提供,作为学习参考使用,或来自网络收集整理,版权属于原作者所有。
发表评论 取消回复