分治法相关
在偶尔做算法题时,很多人的解题思路都使用了分治法的思想,分治法是一种常用的算法思想。
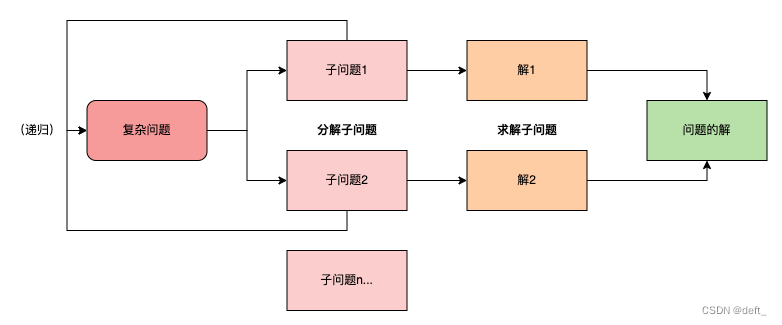
分治法的核心思想是分解问题,将复杂问题分解,找到问题的最小规模,逐个击破
期间也可以使用递归对分解后的任务进行分治
图解
例子:
二分查找:
分治问题最简单的例子即为二分查找,即查找链表的某个值
将链表(数组)分为两个数组(同时对数组进行递归),分别查找两边数组
比较这两个数
以JS为例:
binarySearch(val, arr) {
const serachFun = (arr, left = 0, right = array.length) => {
if (left >= right) return -1 // 空 或 头尾相接
const middle = parseInt((left + right) / 2) // 二分开始
if (arr[middle] === val) {
return middle // 查找成功
} else if (arr[middle] < val) {
return serachFun(arr, middle + 1, right) // 移动游标
} else if (arr[middle] > val) {
return serachFun(arr, left, middle) // 移动游标
}
}
const index = serach(arr)
return index
}
时间复杂度分析:
根据原理我们可知,设原子个数为n,最大时间复杂度为T(n) ( n > 1 )
- 将问题一分为二:T(n/2)
- 最小原子复杂度为O(n)
则:
T ( n ) = T ( n / 2 ) + T ( n / 2 ) + O ( n ) = 2 ⋅ T ( n / 2 ) + O ( n ) T(n) = T(n/2) + T(n/2) + O(n) = 2·T(n/2) + O(n) T(n)=T(n/2)+T(n/2)+O(n)=2⋅T(n/2)+O(n)
由此我们即可推出分治-递归的总体时间复杂度
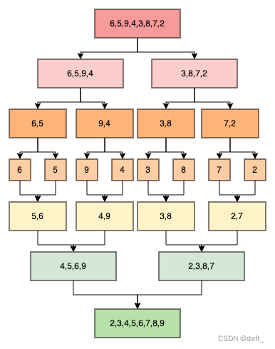
归并排序:
将数组持续地一分为二,递归进行排序,最后依次进行合并
图例:

分治-递归时间复杂度:
设:原子个数为n,分解规模为m,最大时间复杂度为T(n) ( m <= n && n > 1 )
T
(
n
)
=
T
(
n
/
m
)
+
T
(
n
/
m
)
+
O
(
n
)
=
m
⋅
T
(
n
/
m
)
+
O
(
n
)
T(n) = T(n/m) + T(n/m) + O(n) = m·T(n/m) + O(n)
T(n)=T(n/m)+T(n/m)+O(n)=m⋅T(n/m)+O(n)
最后
以上就是帅气小兔子最近收集整理的关于算法思想:分治法的全部内容,更多相关算法思想内容请搜索靠谱客的其他文章。
发表评论 取消回复