相互支持 共同进步

微信搜索「极客重生」关注后,在后台回复「算法」即可获取算超经典的 leetcode题解 pdf(包含主流各种语言:c++,go, python, java)





微信搜索「极客重生」关注后

微信搜索「极客重生」关注后,在后台回复「算法」即可获取算超经典的 leetcode题解 pdf(包含主流各种语言:c++,go, python, java)
PDF书籍:
一、语言类
C 语言
《C程序设计语言》
《C和指针》
《高质量C编程指南》
《C专家编程》和《C陷阱与缺陷》有时间可以看
《C 语言接口与实现》
C++
《A Tour of C++》
《Accelerated C++》
《C++ primer》
《STL源码解析》
《Effective C++》
《深度探索C++对象模型》
《C++设计与演化》
Java系:
《Java 核心技术 》
《Effective java》
《深入理解 Java 虚拟机》
《Java 并发编程实战》
GO系:
《Go 语言圣经》
《Go专家编程》
《Go语言底层原理剖析》
《Go语言核心编程》
微信搜索「极客重生」关注后

回复「pdf」即可获取本文提到的书籍电子版pdf
二、算法与数据结构大类
《大话数据结构》
《算法(第四版)》
《算法导论》
《编程珠玑》
《 算法概论》
《算法设计》
《 编程之美》
三、编程实践
网络编程:
《Unix网络编程》
《Linux高性能服务器编程》
《Linux多线程服务端编程》
《计算机网络-自顶向下》
《TCP/IP详解-卷一》
《UNIX 环境高级编程》
《代码整洁之道》
《设计模式》
《代码大全 》《程序员修炼之道》
代码&程序设计
《计算机程序设计艺术》
《重构》
《计算机程序的构造与解释》
四、System
系统编程
《编码:隐匿在计算机软硬件背后的语言》
《深入理解计算机系统》
《程序员自我修养》--别被名字迷惑了,这本书真正该叫 《编译链接与运行》,真是好书
《设计数据密集型应用》
《链接器和加载器》
《COM 本质论》
《代码优化:有效使用内存》
OS
《现代操作系统》
《操作系统真象还原》
《 Windows 核心编程 》
《深入理解 LINUX 内核》
五、软件开发 & 其它
《程序员修炼之道》
《UNIX 编程艺术》
《人月神话》
《黑客与画家》
《清醒思考的艺术》
《当下的幸福》
《异类:不一样的成功启示录》
《漫步华尔街》(了解下资本的运作
《领域驱动设计》
。。。。未完待续,后续会整体得更完善,更加成体系。
微信搜索「极客重生」关注后

回复「pdf」即可获取本文提到的书籍电子版pdf
经典的网络高手pdf
回复“网络排障"获取经典的网络高手pdf(超硬核的网络排障全景指南)
网络排障全景指南手册v1.0精简版pdf 发布

。。。

微信搜索「极客重生」关注后

回复“网络排障"获取经典的网络高手pdf
(超硬核的网络排障全景指南)
TCP/IP协议精华指南pdf 获取方法
TCP:

微信搜索「极客重生」关注后

回复“TCP/IP协议精华指南pdf"获取经典的网络高手pdf
(超硬核网络协议全景指南)
QUIC:

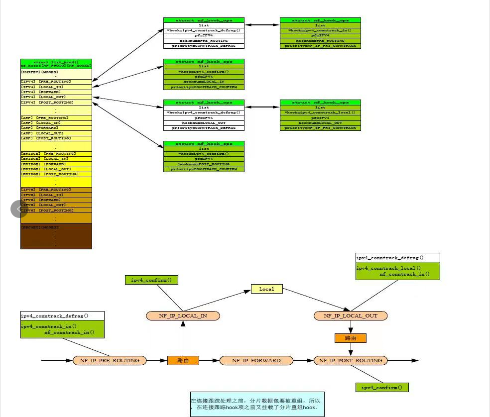
深入理解netfilter框架|Linux防火墙|容器网络基础|经典PDF


微信搜索「极客重生」关注后

回复“netfilter核心框架剖析.pdf"获取经典的netfilter pdf
(超硬核防火墙全景指南)

TCP/IP协议精华指南pdf发布

网络排障全景指南手册v1.0精简版pdf 发布

深入理解netfilter框架|经典PDF

深入理解TCP实现|经典PDF分享

深入理解DPDK架构|经典PDF分享
微信搜索「极客重生」关注后

回复上面的关键字即可获取本文提到所有的经典资料
最后
以上就是大方曲奇最近收集整理的关于经典资料深入理解netfilter框架|Linux防火墙|容器网络基础|经典PDF的全部内容,更多相关经典资料深入理解netfilter框架|Linux防火墙|容器网络基础|经典PDF内容请搜索靠谱客的其他文章。
发表评论 取消回复