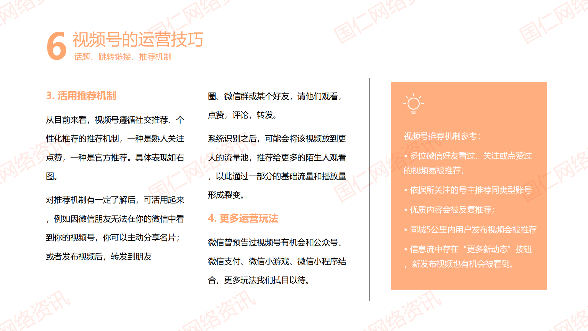
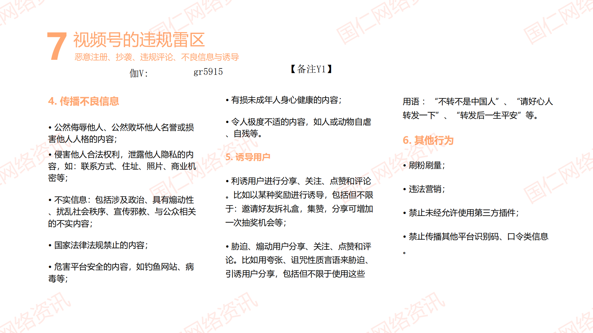
从2020年1月微信视频号开始内测以来,它就引发了不小关注,额结合自身的运营经历与自身经验全面分析了视频号,包括诞生背景、视频号的优势、运营指南以及视频号未来的可能等等。
一句熟悉的话飘过耳边:
2003年你错过了淘宝红利,2009年你错过了微博红利,2013年你错过了公众号红利,2018年你错过了抖音红利,2020年的视频号红利,你绝对不能再错过!
视频号刚刚开启了两个多月,如果这时候说它将超过抖音、快手当然为时过早,但作为一个背靠日活10亿的产品,如果你完全忽视它,那绝对是不理智的。















视频号的战略决策是帮助微信完成图文内容+视频短内容+小程序(推广+带货)+直播的全生态布局,以此抢回曾经被在抖音那里失去的时间。
微信这次的决心是很大的。去年在微信公开课上张小龙说:微信的短内容将是我们要发力的方向。因此视频号不可错失。
最后
以上就是刻苦小霸王最近收集整理的关于国仁猫哥:视频号企业运营指南教科书;不可错失的红利。的全部内容,更多相关国仁猫哥:视频号企业运营指南教科书;不可错失内容请搜索靠谱客的其他文章。
本图文内容来源于网友提供,作为学习参考使用,或来自网络收集整理,版权属于原作者所有。
发表评论 取消回复