2020年5月份开始做抖 音小店无货源项目,从最开始的无货源模式也慢慢过渡到了现在有货源模式(有货源并不是说自己囤货,自己发货,而是有稳定的供应链资源,有足够的利润空间)。
目前团队自运营抖 ~音小店80多个,暂时没准备再增加新的店铺,因为同时还在做抖音店铺自播,精力有限,把现有的达人资源和供应链资源维护好,还有最近的抖 ~音小店自然流量玩法也在同步进行,数据都还比较稳。

这篇文章算是我们这近一年时间的抖 ~音小店运营全攻略总结,主要包含以下6个版块:
- 开通抖 音小店
- 抖 音小店选品
- 抖 音小店商品上架
- 抖 音小店推广(流量来源)
- 抖 音小店出单
- 抖 音小店体验分维护
希望对你有用!
1.开通抖 音小店
最新的开通
抖 音小店要求如下:

具体的开通抖 音小店流程如下:
第一步:登录账号
使用电脑浏览器(建议使用谷歌浏览器)访问网址:抖店-抖音电商入驻平台
建议使用手机号接收验证码进行登录。
第二步:选择主体类型
目前抖 音小店入驻支持个体工商户和企业/公司。不支持个人入驻。

如果是做抖 音小店无货源,选择个体工商户就可以了,权重无差别,且能省钱。
主体类型一旦选择,认证后无法修改,请务必根据营业执照类型选择符合要求的主体类型
抖 音小店开店流程认证主体填写页面:

第三步:填写店铺信息
抖 音小店店铺类型包括普通店、专营店、专卖店和旗舰店,区别仅在于对品牌资质的要求,无其他功能区别。

如果是玩抖音小店无货源,建议直接选择普通店。
第四步:提交审核
平台将在1~3个工作日内进行审核;
短信通知:资料信息审核中,预计1-3个工作日出结果,请耐心等待。

审核通过后,会直接进入账户验证界面支持两种验证方式:实名认证、打款验证
实名认证or打款认证二选一
实名认证:仅支持对私银行卡号(即:经营者的银行卡号)+银行预留手机号+验证码

打款验证:非大陆身份证的个体工商户&企业,都必须提供对公银行卡号

第五步:缴纳保证金(完成抖音小店入驻)
跳转至“资产-保证金”页面,点击【充值】,根据“应缴金额”,输入充值金额;

每个类目抖音小店保证金保准不一样,绝大部分类目的保证金就是2000~5000元,比如做无货源抖音小店最常见的经营范围就是服饰鞋包、居家百货,就是2000~5000元保证金。
第六步:完善其他小店基础设置
比如支付方式设置(支持支付宝和微信),在资质中心添加小店类目、运费模板设置等。
一般来说,一些偏远地区比如新疆、西藏等是不支持包邮的,要提前在运费模板里面设置好。
2.抖音小店选品
做电商的都知道,7分靠选品,3分靠运营。
抖音小店能不能爆单,品是核心。
怎么选品?
第一步:确定品类
如果你是有货源的商家,比如自己本身有淘宝店、多多店,入局抖音电商,最好还是选择这个品类赛道。
因为各大电商平台店铺运营的思路都是大同小异,选择熟悉的品类你会更有把握,起步也更快。
如果是没有货源,想做无货源的个人或商家,居家百货是你抖店选品的首选。
做抖音小店无货源的,几乎都是做居家百货这个类目。
但是美妆、食品和图书这几个品类不建议做无货源的去玩,原因如下:

第二步:跟品
什么品爆,就跟什么品;跟品的渠道主要有以下4个:
- 蝉妈妈/飞瓜抖 音小店数据榜单:在榜单上选品的话,最好不要选择排名前50~100的,选择100~200名之后的,爆单 的概率更大;
- 同行TOP店铺:怎么看是不是同行店铺?一个店铺有几百款商品,有几十~几百个达人关联直播带货。
- 同品类大主播直播间/商品橱窗:一般头部达人基本就代表了这个垂直类目的商品热度和趋势。头部达人直播间在推的产品代表着当下该类目下面主流热销产品。
- 季节款热销品:比如夏天的驱蚊产品、水杯、防晒用品;冬天的保温杯、保暖产品之类的;
另外在选择产品的时候,最好引流款+利润款搭配着上架。
引流款:9.9元、19.9元以内的超高性价比商品,用来撬动优质带货达人,给直播间引流;
利润款:提升小店GMV,生产利润;
3.抖 音小店产品上架
商品上架需要用到采集软件,推荐使用妙手、虎虎搬家或甩手上货助理。具体的你可以在抖 音小店后台服务市场去选择,费用也不贵,功能大同小异,操作步骤也很简单,有不清楚的可以直接问软件客服。
不过,有几个商品上架的注意事项要提醒你一下:
- 产品价格设置:
引流款批发价*2(或*1.5)
利润款批发价*2+2(或+4或+6)
产品没流量,跟定价有非常大的关系;别人搜到了,看价格太高就不想点进去。
- 产品佣金设置:
引流款佣金1%~20%(引流款,达人更多考虑的是价格,佣金可以控制在1%~10%;),利润款佣金30%-35%,少数可以强拉50%。
达人最关心产品的转化率,而不仅仅是价格和佣金。
- 高颜值、新奇特产品更适合在抖 音推广;客单价50元以下更容易转化;
- 大品牌不要去碰,不要上架,比如南极人、双枪等等;
- 如果是做抖 音小店无货源,在代拍的时候,选择一件代发的商家尽量选择广州、浙江地区发货;源头厂家多,发货快;
- 发货时间选择48小时内发货,包邮的商品。
- 选择在拼多多、阿里巴巴排名靠前、销量靠前(几千~几十万销量)的产品,然后再根据销量综合考量产品的价格,选择价格较低的那个产品。
- 主图干净、漂亮(跟品的时候替换商品标题和主图),主图、详情图都不要出现特价、买一送一、秒杀等促销字样;
- 皮毛、皮草、抖 音/小红 书(或其他平台名称)不能出现在标题和详情里;万能、神器、胶水、强力、超强、高级、下水道疏通、陶瓷、茶道、神奇等关键词,不要出现在详情页和标题里面;
- 对低质同款商品的认定包括但不限于商品信息、商品详情宣传页、商品属性、主图相同或近似的商品。
- 上同款爆品的时候,需要选择和同行爆款商品不一样的封面和详情图片,避免受波及商品封禁。
- 商品主图和商品详情页不要出现前后对比效果图和说明,使用前、使用后图片要删掉;
- 商品库存设置:如果是阶梯发货,现货库存一定要设置成0;阶梯发货库存可以设置成500/1000/10000....
- 在设置阶梯发货模式时,一定要把现货库存设置成0,否则就算你选择的是阶梯发货模式,但是商品库存现货模式里面还是有库存,系统会默认该部分的现货库存是48小时内现货发货。

4.抖音小店推广
也就是各位最关心的抖音小店流量来源。
目前抖音小店流量来源主要有2个:
- 直播间/短视频
- 自然流量:自然搜索流量+猜你喜欢推荐流量
直播间/短视频很好理解,可以是自己带货也可以联系达人带货。
如果你是做抖音小店无货源的话,自己不开播、不发视频不做账号,只需要搞定达人也能爆单。
店铺流量就来自于达人的直播间,带货达人越优质(直播间转化高),抖 音小店流量越精准,商品转化率越高。
找达人的方法和渠道下次有机会再详细分享,渠道主要就是蝉妈妈、抖老板、直播间这几个。
自然流量是最近比较热门的玩法,自然流量来源和操作玩法,这篇文章里面我也写过,感兴趣的可以去看看:
5.抖 音小店出单
小店有订单之后,接下来就是发货,售前售后处理。
如果是店铺自播,自己有货源常规批量发货就行了。
如果是做抖 音小店无货源,订单少的话可以用软件一件代拍,直接去上家拍下,软件会自动同步用户信息和物流信息;打单软件在抖 音小店后台服务市场也有很多,避免广告嫌疑就不做具体的推荐了,选择其中一个即可。
订单多的话就要去主动联系厂家,导表格批量发货。
找供应链的方法和渠道,展开来说的话又是一篇长文章的了,下次有机会再分享。
6.抖音小店体验分维护
最后重点说说抖音小店体验分。因为这个体验分是影响达人合作意愿以及抖音小店自然流量的核心因素。
店铺体验分过低(低于3.2分),还会被清退。所以,体验分维护一定要重视。
抖 音小店体验分作用:
- 流量倾斜:体验分越高,流量加权越大;
- 活动提报:商家体验分达到某一门槛时,可报名参加平台特定营销活动;
- 精选联盟门槛:商家体验分≥4.0方可准入精选联盟,详见《精选联盟平台管理规则》;
- 终止合作:商家体验分<3.2,平台有权与商家该店铺终止合作。
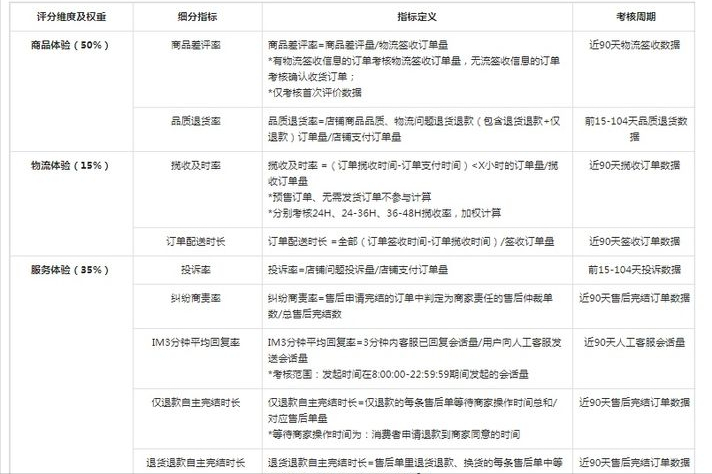
体验分为5分制,最低为3分,由商家近90天内的【商品体验】、【物流服务】及【服务态度】三个评分维度加权计算得出,具体指标的考核周期以下表为准。具体计算方法如下:
目前抖 音小店体验分评分的最新标准是(2021半年6月23日更新):

体验分每天中午12:00进行数据更新。
如果体验分低的话,最好的提升方法就是催好评改差评。
- 针对已购用户进行“一对一”回访,引导追评;
- 根据订单中的联系方式,通过短信、电话、引导已成交的客户给予好评;
如果订单量不多,但是差评又改不动,也可以利用高性价比产品开设促销活动,然后去引导用户给好评。
差评对抖 音小店体验分非常大,一个差评可能就会把你的体验分拉低好几个档次,所以尽量不要放过一个差评,出现差评就要去电话联系让用户改成好评。
用红包补偿、补发、退货退款的形式,尽量满足用户需求,然后改成好评。
如果有特别难缠,多次联系都不愿意改好评,态度恶劣的客户,我的做法是直接拉黑。
在订单详情买家信息处,就有加入黑名单的按钮,点击一下即可。
另外也可以给客户发送服务好评邀请,提升商家服务分;
- 3分钟首次回复率保持在80%以上;
- 及时处理售后订单(包括未发货仅退款、已发货仅退款、退货退款,处理越快,服务体验分越高)
- 减少店铺投诉率(包括服务请求、售后仲裁);如有服务请求24小时之类处理;
- 售后申请理由让用户选择多拍/错怕/不喜欢,控制商品品质退货率和投诉率;
以上就是我做抖 音小店运营近一年时间以来的一些实操细节总结,当然可能还有 一些抖 音小店运营细节没有写出来,如果还有不清楚的,欢迎留言一起交流。
公众号:电商派大星
最后
以上就是炙热电话最近收集整理的关于抖音小店无货源店群、实操分享,“4000字最全讲解!的全部内容,更多相关抖音小店无货源店群、实操分享内容请搜索靠谱客的其他文章。
发表评论 取消回复