FBI Warning:欢迎转载,但请标明出处:http://blog.csdn.net/codezjx/article/details/45314925,未经本人同意请勿用于商业用途,感谢支持!
项目开发中有遇到startService与bindService混合使用的情况,发现其对Service生命周期有很大影响,故与各位分享一下。。。
一、正常情况(应该大家都很熟了,简单介绍):
(1)单独使用startService():
onCreate()->onStartCommand()->Service running->onDestroy()->Service shut down
(2)单独使用bindService():
onCreate()->onBind()->Clients are bound to service->onUnbind()->onDestroy()->Service shut down
二、共同使用情况(startService->bindService 或者 bindService ->startService,顺序无所谓):
例子一:按顺序1,2,3,4执行
(1)startServic:调用onCreate()->onStartCommand()
(2)bindService:调用onBind()
(3)stopService:没有调用onDestory() Service仍然在运行!
(4)unbindService:调用onUnbind()->onDestory() 此时Service关闭!
例子二:将例子一3,4调换
(1)startServic:调用onCreate()->onStartCommand()
(2)bindService:调用onBind()
(3)unbindService:调用onUnbind() Service仍然在运行!
(4)stopService:调用onDestory() 此时Service才关闭!
从上面的微妙变化,我们可以得出一个结论:停止服务和销毁服务是两个不同的概念,虽然我们调用了stopService去停止服务,但是服务仍然木有销毁,依然坚挺的运行着。直至我们调用了onUnbind,与Service关联的client都解绑以后,Android系统才调用onDestroy将其销毁。
Why?我们来看官方的解释:
Note that if a stopped service still has ServiceConnection objects bound to it with the BIND_AUTO_CREATE set, it will not be destroyed until all of these bindings are removed.
总结:若被停止的服务依然有ServiceConnection 与其绑定,则服务不能销毁,直至我们把所有ServiceConnection 解绑
相应的,例子二当我们使用onUnbind去解绑后,服务依然运行,直至用户调用stopService,Service才可销毁。
Why?我们来看官方的解释:
When the last client unbinds from the service, the system destroys the service (unless the service was also started by startService()).
总结:当所有ServiceConnection 解绑后,系统会自动销毁服务。注意括号里面的内容:不包括同时用startService()启动的情况。此时,我们不得不再调用一次stopService()或stopSelf()来销毁它
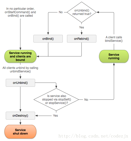
给大家分享官方的一张图,更直观一些:

详细的解析各位可参考官方API文档:http://developer.android.com/guide/components/bound-services.html
最后
以上就是害羞天空最近收集整理的关于startService与bindService混合使用对Service生命周期的影响的全部内容,更多相关startService与bindService混合使用对Service生命周期内容请搜索靠谱客的其他文章。
发表评论 取消回复