-
线程池(底层实现)
-
死锁的出现场景、定位以及修复
-
CAS 与 Atomic*类型实现原理
-
AQS:并发包基础技术
-
Java并发包(java.util.concurrent及其子包)提供的并发工具类
-
比synchronized更加高级的各种同步结构,如:Semaphore,CyclicBarrier, CountDownLatch
-
各种线程安全的容器(主要有四类:Queue,List,Set,Map),如:ConcurrentHashMap,ConcurrentSkipListMap,CopyOnWriteArrayList
-
各种并发队列的实现,如各种BlockingQueue的实现(ArrayBlockingQueue, LinkedBlockingQueue, SynchorousQueue, PriorityBlockingQueue,DelayQueue,LinkedTranferQueue)等。
-
Executor框架与线程池
学习时用的相关资料+面试题:
==============



JVM
===
-
-
- JVM运行时数据区域 vs Java内存模型 (这2不一样!!!)
-
-
Java内存模型与happen-before原则
-
内存泄露、内存溢出以及栈溢出
-
JVM类加载机制及其作用与对象的初始化
-
JVM垃圾回收
-
如何判断对象已经死亡?引用计数法 vs 可达性分析
-
如何回收对象?垃圾收集算法
-
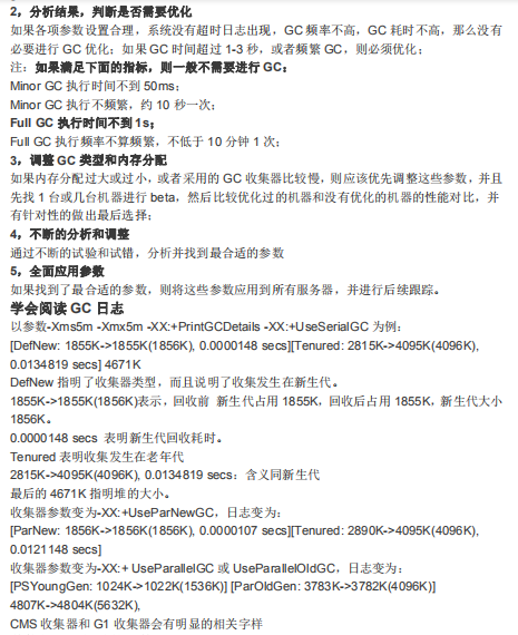
Minor GC vs Full GC
-
常用的垃圾收集器及其特点
-
内存分配与回收策略
-
GC调优
-
GC调优的思路
-
JVM常用参数
-
基于JDK命令行工具监控Java进程, 如 jps,jinfo,jstat,jmap,jstack
-
基于图形化工具监控Java进程,如MAT(Memory Analyzer),VisualVM,Btrace
学习时用的相关资料+面试题:
==============



面向对象与设计模式(了解常用设计模式及其应用场景、示例)
============================
-
- 面向对象的六个基本原则
-
单例模式(手撕各种单例模式)
-
工厂模式(Spring的BeanFactory,ApplicationContext)vs.抽象工厂模式
-
构造器模式(应用场景:解决构造复杂对象的麻烦。复杂:需要输入的参数的组合较多)
-
代理模式(Spring AOP(动态代理模式:2种实现方式,即jdk & 字节码方式))
-
装饰器模式(应用场景:若想对一个类从不同角度进行功能扩展,例如http://java.io中,InputStream是一个抽象类,标准类库中提供了FileInputStreamByteArrayInputStream等各种不同的子类,分别从不同角度对InputStream进行了功能扩展。这些不同的实现类其构造函数的输入均为InputStream(的实现类),然后对InputStream添加不同层次的逻辑,从而实现不同的功能,这就是装饰。)
-
观察者模式(各种事件监听器)
-
策略模式(比较器Comparator)
-
迭代器模式(ArrayList等集合框架中的迭代器)
-
生产者消费者模式(消息队列)要能手撕
学习时用的相关资料+面试题:
==============



数据结构与算法
=======
-
- 时间复杂度和空间复杂度分析
-
常用的数据结构及其特点
-
数组 vs 链表
-
队列 vs 栈
-
跳表(Redis利用跳表实现有序集合Sorted Set)
-
散列表
-
堆与优先级队列
-
二叉树:普通二叉树 vs 二叉查找树 vs 平衡二叉树(AVL)vs 红黑树 (vs 哈夫曼树)
-
多叉树:B-Tree vs B+Tree vs B*Tree / Trie Tree
-
B+Tree: MySQL索引数据结构
-
Trie Tree: 实现敏感词过滤算法; 实现搜索引擎的关键词提示功能
-
常用算法
-
各种排序算法:内部排序+外部排序
-
需要手撕:冒泡、插入、堆排、归并、快排(2路快排+3路快排+随机枢值)
-
大数据排序:外部排序
-
-
- 各种查找算法:
-
-
二分查找算法及其变种
-
二叉查找树的查找
-
利用快排查找
-
常用的遍历算法
-
BFS vs DFS
-
Morris遍历
-
-
- 常用的Hash算法
-
-
一致性哈希
-
布隆过滤器
-
贪心算法
-
分治算法
-
回溯算法
-
动态规划
-
海量数据处理算法
-
bitmap算法
-
布隆过滤器
-
-
- 其他算法:
-
-
LRU算法
-
KMP算法
-
Manacher算法(面试问过1次)
-
BFPRT算法
-
常见的手撕代码问题
-
《剑指offer》的问题
学习时用的相关资料+面试题:
==============



计算机网络
=====
-
- OSI七层模型 vs. TCP/IP 五层模型(有时候也说四层)及及各层协议
-
给定一个网址,访问这个网址经过了哪些过程?涉及哪些协议?
-
HTTP and HTTPS
-
HTTP报文格式
-
HTTP方法及相互区别
-
HTTP的无状态
-
HTTP状态码
-
HTTP 1.0 vs 1.1 vs 2.0
-
HTTP vs HTTPS
-
HTTP安全性
-
HTTP底层协作协议(如传输层为TCP协议)
-
TCP and UDP
-
TCP vs UDP
-
TCP如何保证可靠传输?
-
TCP的三次握手和四次挥手及其原因
-
TCP的流量控制与滑动窗口
-
TCP的拥塞控制与拥塞窗口
-
TCP的拆包粘包
-
- RPC协议(经常和Dubbo一起问)
-
Socket编程
-
异步IO多路复用:select poll epoll
计算机网络不建议看书学习看视频结合相关资料能更深理解

由于篇幅限制无法全部展示出来,但是小编已经全部已经打包整理好了,需要的小伙伴帮忙点赞转发加关注然后添加小助理vx:bjmsb2020 就可得到获取方式啦~

数据库MySQL
========
-
- 数据库范式
-
数据库事务
-
什么是事务?
-
事务特性:ACID
-
事务隔离级别以及脏读、不可重复读、幻读
-
分布式事务
-
- 数据库索引
-
索引的应用场景
-
索引特点
-
索引的优点和缺点
-
索引的分类
-
索引选择原则
-
索引的优化
-
索引失效
-
索引的底层实现(B-Tree vs B+Tree)
-
对于建立索引的列,数据均匀分布好还是不均匀好?
-
数据库的锁
-
行锁 vs 表锁
-
读锁 vs 写锁
-
乐观锁 vs 悲观锁以及如何实现?(MVCC)
-
加锁的方式
-
分布式锁
-
- 数据库存储引擎比较
-
InnoDB
-
MyISAM
-
Memory
-
MySQL连接池对比
-
MySQL命令
-
JOIN的执行计划?
-
数据库分库分表
-
主从复制
学习时用的相关资料+面试题:
==============

最后
以上就是如意寒风最近收集整理的关于6年开发,五面阿里,耗时3月系统梳理Java全栈知识点,劲爆的全部内容,更多相关6年开发内容请搜索靠谱客的其他文章。
发表评论 取消回复