磁盘I/O调优
如何判断I/O是否成为一个瓶颈?(有些参数指标:比如IOPS,wait参数)
提升磁盘I/O的方法:
(1)增加缓存,减少磁盘访问次数
(2)从底层操作系统考虑,优化磁盘管理(磁盘寻址策略)
(3)应用层面考虑,设计合理的磁盘储存数据块
(4)利用RAID策略提升

网络I/O优化
基本原则:
(1)减少网络交互次数:在两端设置缓存,合并访问请求。
(2)减少网络传输数据量的大小。通常是将数据压缩后再传输,如HTTP请求中,通常服务器讲过请求的Web页面gzip压缩后在传输给浏览器。还有就是设计简单地协议,比
如避免读取整个通信数据来获取需要的信息,而是通过读取头部(Header)来获取有用信息
(3)减少编码。尽量以字节形式发送,也即是要尽量在提前将字符之类的转换成字节。
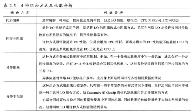
(4)注意平衡可靠性和性能也就是说同步和异步的设计(注意阻塞和非阻塞,同步和异步的区别:阻塞/非阻塞从CPU的消耗角度来康,同步/异步是从任务的完成方式,非组赛会使得系统线程切换增加,这种切换成本和阻塞式的时间消耗要有所权衡。)
通常采用两种方式组合形成以下四种形式

最后
以上就是有魅力指甲油最近收集整理的关于I/O调优的全部内容,更多相关I/O调优内容请搜索靠谱客的其他文章。
本图文内容来源于网友提供,作为学习参考使用,或来自网络收集整理,版权属于原作者所有。
发表评论 取消回复