一个产品设计之初,必先从流程图做起,流程图可以用来表达产品各式各样的流程,好的流程图,可以快速让整个团队熟悉理解业务,并优化业务。
一、常用的流程图图标含义

流程图通常由起止框、处理框、流程线、判断框、输出输入框构成。
1、椭圆(开始/结束):表示程序的开始或者结束
2、矩形(流程):通常作为要执行的处理(process),在流程图中做执行框,有时也直接指代某一个页面。如页面和执行命令放在同一个流程中做说明,可以通过背景色、文字说明作为区别。
3、菱形(判断):表示决策或判断(例如:If…Then…Else),在程序流程图中,用作条件的判断框。当条件达成时,怎样处理,条件不满足时怎样处理
4、文件(文档):表达为一个文件,可以是当前流程(场景)下生成的文件,也可以是调用的文件。一般情况下,需要根据实际情况辅以文字说明。
5、数据:指保存的数据(库)。既可以是保存在服务器的数据,也可以是保存在本地的数据。业务系统中必不可少的一个流程图标。还针对内、外部存储专门的图标,用数据图标作为统一的存储更有助于整个团队快速理解。
6、双边矩形(子流程):可以理解为子流程,像一个黑盒。双边矩形中包着一个流程图,只是没有详细显示而已。
7、手动输入:表示用户手动输入信息。
8、多文档:业务流程中,常出现一个环节会生成多个文件(文档)的情况
二、流程图的基本逻辑结构
1、循序结构
处理程序按顺序依次执行。先执行A,A完成后执行B。

2、平行结构
任务B和C在A完成后同时开始,并行执行。

3、判断结构
二元判断:经过判断决策后,按照条件方向,执行A或者B。

多元判断:经过判断决策后,根据一系列判断条件,选择相应的后续执行步骤。

4、循环结构
重复-直到结构:重复执行任务A,直到满足判断条件

5、分叉
指A完成后同时开始B和C

三、流程图案例
1、医院自助建档流程图

2、快速问诊流程图

3、公司报销数据流程图

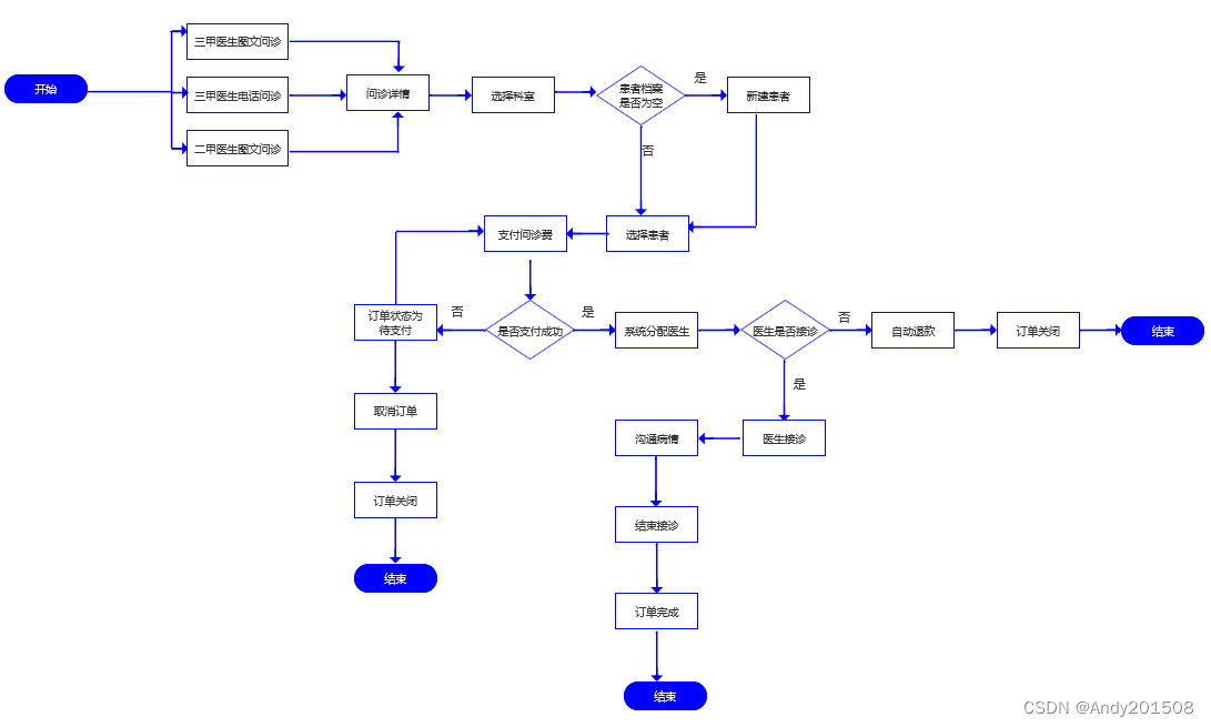
4、问诊业务流程图

了解更多的案例
最后
以上就是沉默书本最近收集整理的关于产品流程图设计的全部内容,更多相关产品流程图设计内容请搜索靠谱客的其他文章。
发表评论 取消回复