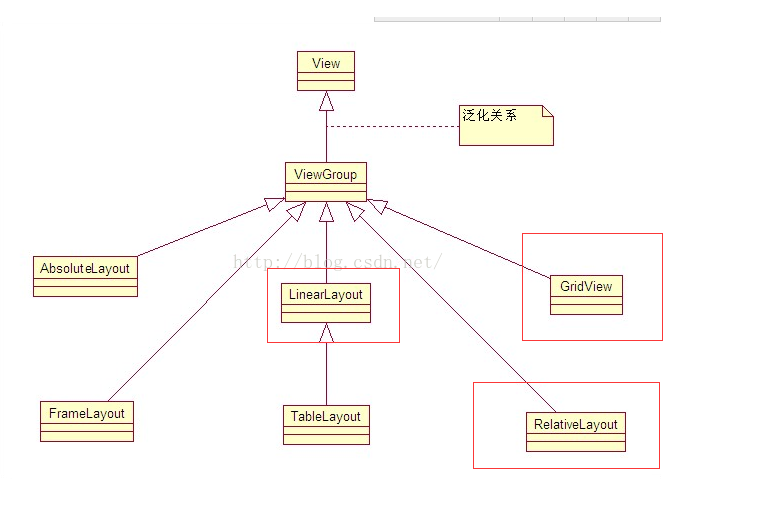
1、布局的种类

总共有六种布局
2、布局和页面的关系

最后
以上就是高高信封最近收集整理的关于安卓布局分类及布局和页面的关系1、布局的种类2、布局和页面的关系的全部内容,更多相关安卓布局分类及布局和页面内容请搜索靠谱客的其他文章。
本图文内容来源于网友提供,作为学习参考使用,或来自网络收集整理,版权属于原作者所有。

总共有六种布局

以上就是高高信封最近收集整理的关于安卓布局分类及布局和页面的关系1、布局的种类2、布局和页面的关系的全部内容,更多相关安卓布局分类及布局和页面内容请搜索靠谱客的其他文章。
发表评论 取消回复