我是靠谱客的博主 成就鸵鸟,这篇文章主要介绍sentinel 时间窗口_Sentinel: 分布式系统的流量防卫兵,现在分享给大家,希望可以做个参考。

1d949cf98a66d21b396f3310e7074d01.png

Sentinel 是什么?

随着微服务的流行,服务和服务之间的稳定性变得越来越重要。Sentinel 以流量为切入点,从流量控制、熔断降级、系统负载保护等多个维度保护服务的稳定性。

什么是流量控制

流量控制在网络传输中是一个常用的概念,它用于调整网络包的发送数据。然而,从系统稳定性角度考虑,在处理请求的速度上,也有非常多的讲究。任意时间到来的请求往往是随机不可控的,而系统的处理能力是有限的。需要根据系统的处理能力对流量进行控制。Sentinel 作为一个调配器,可以根据需要把随机的请求调整成合适的形状,如下图所示:

99d3ef31accf1dbf46f09923ffc88c1e.png

流量控制设计理念

流量控制有以下几个角度: 资源的调用关系,例如资源的调用链路,资源和资源之间的关系; 运行指标,例如 QPS、线程池、系统负载等; 控制的效果,例如直接限流、冷启动、排队等。 Sentinel 的设计理念是让您自由选择控制的角度,并进行灵活组合,从而达到想要的效果。

什么是熔断降级

除了流量控制以外,降低调用链路中的不稳定资源也是 Sentinel 的使命之一。由于调用关系的复杂性,如果调用链路中的某个资源出现了不稳定,最终会导致请求发生堆积。这个问题和 Hystrix 里面描述的问题是一样的。 Sentinel 和 Hystrix 的原则是一致的: 当调用链路中某个资源出现不稳定,例如,表现为 timeout,异常比例升高的时候,则对这个资源的调用进行限制,并让请求快速失败,避免影响到其它的资源,最终产生雪崩的效果。

熔断降级设计理念

在限制的手段上,Sentinel 和 Hystrix 采取了完全不一样的方法。 Hystrix 通过线程池的方式,来对依赖(对应资源)进行了隔离。这样做的好处是资源和资源之间做到了最彻底的隔离。缺点是除了增加了线程切换的成本,还需要预先给各个资源做线程池大小的分配。 Sentinel 对这个问题采取了两种手段: 通过并发线程数进行限制 和资源池隔离的方法不同,Sentinel 通过限制资源并发线程的数量,来减少不稳定资源对其它资源的影响。这样不但没有线程切换的损耗,也不需要您预先分配线程池的大小。当某个资源出现不稳定的情况下,例如响应时间变长,对资源的直接影响就是会造成线程数的逐步堆积。当线程数在特定资源上堆积到一定的数量之后,对该资源的新请求就会被拒绝。堆积的线程完成任务后才开始继续接收请求。 通过响应时间对资源进行降级 除了对并发线程数进行控制以外,Sentinel 还可以通过响应时间来快速降级不稳定的资源。当依赖的资源出现响应时间过长后,所有对该资源的访问都会被直接拒绝,直到过了指定的时间窗口之后才重新恢复。 系统负载保护 Sentinel 同时对系统的维度提供保护。防止雪崩,是系统防护中重要的一环。当系统负载较高的时候,如果还持续让请求进入,可能会导致系统崩溃,无法响应。在集群环境下,网络负载均衡会把本应这台机器承载的流量转发到其它的机器上去。如果这个时候其它的机器也处在一个边缘状态的时候,这个增加的流量就会导致这台机器也崩溃,最后导致整个集群不可用。 针对这个情况,Sentinel 提供了对应的保护机制,让系统的入口流量和系统的负载达到一个平衡,保证系统在能力范围之内处理最多的请求。

3d3f964882ce82ea96e49a5b6e8d548f.png
Sentinel与Hystrix对比

Sentinel 的主要特性:

04aebbe3d739e87d3253d0538c5097e1.png

快速使用:

以SpringCloudAlibaba为例, -。-~~~

pom导入:

<dependency>
    <groupId>com.alibaba.cloud</groupId>
    <artifactId>spring-cloud-starter-alibaba-sentinel</artifactId>
</dependency>

bootstrap文件配置:

# 开启sentinel对feign的支持
feign:
 sentinel:
  enabled: true

注解熔断方案(跟多方案可看底部官网):

@SentinelResource
   @Override
    @SentinelResource(value = "test", blockHandler = "handleException", blockHandlerClass = {ExceptionUtil.class})
    public void test() {
        System.out.println("Test");
    }


public final class ExceptionUtil {

    public static void handleException(BlockException ex) {
        // Handler method that handles BlockException when blocked.
        // The method parameter list should match original method, with the last additional
        // parameter with type BlockException. The return type should be same as the original method.
        // The block handler method should be located in the same class with original method by default.
        // If you want to use method in other classes, you can set the blockHandlerClass
        // with corresponding Class (Note the method in other classes must be static).
        System.out.println("Oops: " + ex.getClass().getCanonicalName());
    }
}

Sentinel 控制台:

可以参考Sentinel 控制台文档启动控制台,可以实时监控各个资源的运行情况,并且可以实时地修改限流规则。

4b0393d0ae8a4cce7dffd30d15551eb8.png

Sentinel 原理分析:

0a0581b93d01006a2fa6b37bb4c0e004.png
Sentinel 总体的框架

在 Sentinel 里面,所有的资源都对应一个资源名称(resourceName),每次资源调用都会创建一个 Entry 对象。Entry 可以通过对主流框架的适配自动创建,也可以通过注解的方式或调用 SphU API 显式创建。Entry 创建的时候,同时也会创建一系列功能插槽(slot chain),这些插槽有不同的职责,例如:

  • NodeSelectorSlot 负责收集资源的路径,并将这些资源的调用路径,以树状结构存储起来,用于根据调用路径来限流降级;
  • ClusterBuilderSlot 则用于存储资源的统计信息以及调用者信息,例如该资源的 RT, QPS, thread count 等等,这些信息将用作为多维度限流,降级的依据;
  • StatisticSlot 则用于记录、统计不同纬度的 runtime 指标监控信息;
  • FlowSlot 则用于根据预设的限流规则以及前面 slot 统计的状态,来进行流量控制;
  • AuthoritySlot 则根据配置的黑白名单和调用来源信息,来做黑白名单控制;
  • DegradeSlot 则通过统计信息以及预设的规则,来做熔断降级;
  • SystemSlot 则通过系统的状态,例如 load1 等,来控制总的入口流量;

NodeSelectorSlot

这个 slot 主要负责收集资源的路径,并将这些资源的调用路径以树状结构存储起来,用于根据调用路径进行流量控制。

ContextUtil.enter("entrance1", "appA");
 Entry nodeA = SphU.entry("nodeA");
 if (nodeA != null) {
    nodeA.exit();
 }
 ContextUtil.exit();

上述代码通过 ContextUtil.enter() 创建了一个名为 entrance1 的上下文,同时指定调用发起者为 appA;接着通过 SphU.entry()请求一个 token,如果该方法顺利执行没有抛 BlockException,表明 token 请求成功。

以上代码将在内存中生成以下结构:

machine-root
                 /     
                /
         EntranceNode1
              /
             /   
      DefaultNode(nodeA)

注意:每个 DefaultNode 由资源 ID 和输入名称来标识。换句话说,一个资源 ID 可以有多个不同入口的 DefaultNode。

ContextUtil.enter("entrance1", "appA");
  Entry nodeA = SphU.entry("nodeA");
  if (nodeA != null) {
    nodeA.exit();
  }
  ContextUtil.exit();

  ContextUtil.enter("entrance2", "appA");
  nodeA = SphU.entry("nodeA");
  if (nodeA != null) {
    nodeA.exit();
  }
  ContextUtil.exit();

以上代码将在内存中生成以下结构:

machine-root
                   /         
                  /           
          EntranceNode1   EntranceNode2
                /               
               /                 
       DefaultNode(nodeA)   DefaultNode(nodeA)

上面的结构可以通过调用 curl http://localhost:8719/tree?type=root 来显示:

EntranceNode: machine-root(t:0 pq:1 bq:0 tq:1 rt:0 prq:1 1mp:0 1mb:0 1mt:0)
-EntranceNode1: Entrance1(t:0 pq:1 bq:0 tq:1 rt:0 prq:1 1mp:0 1mb:0 1mt:0)
--nodeA(t:0 pq:1 bq:0 tq:1 rt:0 prq:1 1mp:0 1mb:0 1mt:0)
-EntranceNode2: Entrance1(t:0 pq:1 bq:0 tq:1 rt:0 prq:1 1mp:0 1mb:0 1mt:0)
--nodeA(t:0 pq:1 bq:0 tq:1 rt:0 prq:1 1mp:0 1mb:0 1mt:0)

t:threadNum  pq:passQps  bq:blockedQps  tq:totalQps  rt:averageRt  prq: passRequestQps 1mp:1m-passed 1mb:1m-blocked 1mt:1m-total

ClusterBuilderSlot

此插槽用于构建资源的 ClusterNode 以及调用来源节点。ClusterNode 保持某个资源运行统计信息(响应时间、QPS、block 数目、线程数、异常数等)以及调用来源统计信息列表。调用来源的名称由 ContextUtil.enter(contextName,origin) 中的 origin 标记。可通过如下命令查看某个资源不同调用者的访问情况:curl http://localhost:8719/origin?id=caller

id: nodeA
idx origin  threadNum passedQps blockedQps totalQps aRt   1m-passed 1m-blocked 1m-total 
1   caller1 0         0         0          0        0     0         0          0        
2   caller2 0         0         0          0        0     0         0          0

StatisticSlot

StatisticSlot 是 Sentinel 的核心功能插槽之一,用于统计实时的调用数据。

  • clusterNode:资源唯一标识的 ClusterNode 的实时统计
  • origin:根据来自不同调用者的统计信息
  • defaultnode: 根据入口上下文区分的资源 ID 的 runtime 统计
  • 入口流量的统计

Sentinel 底层采用高性能的滑动窗口数据结构 LeapArray 来统计实时的秒级指标数据,可以很好地支撑写多于读的高并发场景。

54cac5e6ec7018fbc62c07c85a098d24.png

FlowSlot

这个 slot 主要根据预设的资源的统计信息,按照固定的次序,依次生效。如果一个资源对应两条或者多条流控规则,则会根据如下次序依次检验,直到全部通过或者有一个规则生效为止:

  • 指定应用生效的规则,即针对调用方限流的;
  • 调用方为 other 的规则;
  • 调用方为 default 的规则。

DegradeSlot

这个 slot 主要针对资源的平均响应时间(RT)以及异常比率,来决定资源是否在接下来的时间被自动熔断掉。

SystemSlot

这个 slot 会根据对于当前系统的整体情况,对入口资源的调用进行动态调配。其原理是让入口的流量和当前系统的预计容量达到一个动态平衡。

注意系统规则只对入口流量起作用(调用类型为 EntryType.IN),对出口流量无效。可通过 SphU.entry(res, entryType) 指定调用类型,如果不指定,默认是EntryType.OUT

源码分析:

SphU.entry()入手 。这个方法会去申请一个entry,如果能够申请成功,则说明没有被限流,否则会抛出BlockException,表面已经被限流了。从 SphU.entry() 方法往下执行会进入到 Sph.entry() ,Sph的默认实现类是 CtSph ,在CtSph中最终会执行到 entry(ResourceWrapper resourceWrapper, int count, Object... args) throws BlockException 这个方法。

public Entry entry(ResourceWrapper resourceWrapper, int count, Object... args) throws BlockException {
    Context context = ContextUtil.getContext();
    if (context instanceof NullContext) {
        // Init the entry only. No rule checking will occur.
        return new CtEntry(resourceWrapper, null, context);
    }
 
    if (context == null) {
        context = MyContextUtil.myEnter(Constants.CONTEXT_DEFAULT_NAME, "", resourceWrapper.getType());
    }
 
    // Global switch is close, no rule checking will do.
    if (!Constants.ON) {
        return new CtEntry(resourceWrapper, null, context);
    }
 
    // 获取该资源对应的SlotChain
    ProcessorSlot<Object> chain = lookProcessChain(resourceWrapper);
 
    /*
     * Means processor cache size exceeds {@link Constants.MAX_SLOT_CHAIN_SIZE}, so no
     * rule checking will be done.
     */
    if (chain == null) {
        return new CtEntry(resourceWrapper, null, context);
    }
 
    Entry e = new CtEntry(resourceWrapper, chain, context);
    try {
        // 执行Slot的entry方法
        chain.entry(context, resourceWrapper, null, count, args);
    } catch (BlockException e1) {
        e.exit(count, args);
        // 抛出BlockExecption
        throw e1;
    } catch (Throwable e1) {
        RecordLog.info("Sentinel unexpected exception", e1);
    }
    return e;
}

这个方法可以分为以下几个部分:

  1. 对参数和全局配置项做检测,如果不符合要求就直接返回了一个CtEntry对象,不会再进行后面的限流检测,否则进入下面的检测流程。
  2. 根据包装过的资源对象获取对应的SlotChain
  3. 执行SlotChain的entry方法
如果SlotChain的entry方法抛出了BlockException,则将该异常继续向上抛出如果SlotChain的entry方法正常执行了,则最后会将该entry对象返回

如果上层方法捕获了BlockException,则说明请求被限流了,否则请求能正常执行

lookProcessChain的方法实现:

private ProcessorSlot<Object> lookProcessChain(ResourceWrapper resourceWrapper) {
    ProcessorSlotChain chain = chainMap.get(resourceWrapper);
    if (chain == null) {
        synchronized (LOCK) {
            chain = chainMap.get(resourceWrapper);
            if (chain == null) {
                // Entry size limit.
                if (chainMap.size() >= Constants.MAX_SLOT_CHAIN_SIZE) {
                    return null;
                }
 
                // 具体构造chain的方法
                chain = Env.slotsChainbuilder.build();
                Map<ResourceWrapper, ProcessorSlotChain> newMap = new HashMap<ResourceWrapper, ProcessorSlotChain>(chainMap.size() + 1);
                newMap.putAll(chainMap);
                newMap.put(resourceWrapper, chain);
                chainMap = newMap;
            }
        }
    }
    return chain;

使用了一个HashMap做了缓存,key是资源对象。这里加了锁,并且做了double check。具体构造chain的方法是通过:Env.slotsChainbuilder.build()这句代码创建的。

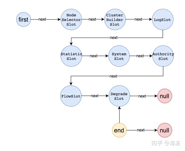
public ProcessorSlotChain build() {
    ProcessorSlotChain chain = new DefaultProcessorSlotChain();
    chain.addLast(new NodeSelectorSlot());
    chain.addLast(new ClusterBuilderSlot());
    chain.addLast(new LogSlot());
    chain.addLast(new StatisticSlot());
    chain.addLast(new SystemSlot());
    chain.addLast(new AuthoritySlot());
    chain.addLast(new FlowSlot());
    chain.addLast(new DegradeSlot());
 
    return chain;
}

Chain是链条的意思,从build的方法可看出,ProcessorSlotChain是一个链表,里面添加了很多个Slot。具体的实现去DefaultProcessorSlotChain看。

public class DefaultProcessorSlotChain extends ProcessorSlotChain {
 
    AbstractLinkedProcessorSlot<?> first = new AbstractLinkedProcessorSlot<Object>() {
        @Override
        public void entry(Context context, ResourceWrapper resourceWrapper, Object t, int count, Object... args)
            throws Throwable {
            super.fireEntry(context, resourceWrapper, t, count, args);
        }
        @Override
        public void exit(Context context, ResourceWrapper resourceWrapper, int count, Object... args) {
            super.fireExit(context, resourceWrapper, count, args);
        }
    };
    
    AbstractLinkedProcessorSlot<?> end = first;
 
    @Override
    public void addFirst(AbstractLinkedProcessorSlot<?> protocolProcessor) {
        protocolProcessor.setNext(first.getNext());
        first.setNext(protocolProcessor);
        if (end == first) {
            end = protocolProcessor;
        }
    }
 
    @Override
    public void addLast(AbstractLinkedProcessorSlot<?> protocolProcessor) {
        end.setNext(protocolProcessor);
        end = protocolProcessor;
    }
}

DefaultProcessorSlotChain中有两个AbstractLinkedProcessorSlot类型的变量:first和end,这就是链表的头结点和尾节点。

创建DefaultProcessorSlotChain对象时,首先创建了首节点,然后把首节点赋值给了尾节点,可以用下图表示:

aa319231aa79ede193cb57e1ac453019.png

将第一个节点添加到链表中后,整个链表的结构变成了如下图这样:

19fe8ec4deaccca935acc547f844b7db.png

将所有的节点都加入到链表中后,整个链表的结构变成了如下图所示:

0e5a671d52bdac2ed4617fe849dbdb07.png

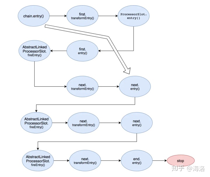
sentinel的责任链传递方式:

每个Slot节点执行完自己的业务后,当统计的结果达到设置的阈值时,就会触发限流、降级等事件,具体是抛出BlockException异常,通过则会调用fireEntry来触发下一个节点的entry方法。如下图:

40a0d82b086b4d47a9a205b3fbcaa773.png

了解完链路新建执行流程,接下来看一下sentinel底层的滑动窗口算法如何做数据统计的,通过架构图可以看到StatisticSlot中的LeapArray采用了一个环性数组的数据结构:

7336f35721c8a1771fa0c8e4d0ccad4b.png

直接定位到LeapArray 源码

StatisticSlot作为统计的入口,在其 entry()方法中可以看到 StatisticSlot会使用 StatisticNode,然后 StatisticNode回去引用 ArrayMetric,最终使用 LeapArray
    public LeapArray(int sampleCount, int intervalInMs) {
        AssertUtil.isTrue(sampleCount > 0, "bucket count is invalid: " + sampleCount);
        AssertUtil.isTrue(intervalInMs > 0, "total time interval of the sliding window should be positive");
        AssertUtil.isTrue(intervalInMs % sampleCount == 0, "time span needs to be evenly divided");

        this.windowLengthInMs = intervalInMs / sampleCount;
        this.intervalInMs = intervalInMs;
        this.intervalInSecond = intervalInMs / 1000.0;
        this.sampleCount = sampleCount;

        this.array = new AtomicReferenceArray<>(sampleCount);
    }
  • windowLengthInMs:每个小窗口的时间跨度,rollingCounterInSecond时间跨度是500毫秒,rollingCounterInMinute时间跨度是1000毫秒
  • ntervalInMs:窗口的长度,rollingCounterInSecond变量传入的是1000,即该该时间窗口总的跨度为1秒;rollingCounterInMinute传入的是60000,即该该时间窗口总的跨度为60秒
  • sampleCount:样本数量,即当前窗口有多少个小窗口组成,rollingCounterInSecond传入的是2,则表示当前一秒钟的时间窗口由两个500毫秒的小窗口组成;rollingCounterInMinute传入的是60,即表示当前一分钟的时间窗口由60个1000毫秒的小窗口组成
  • array:存放统计数据的数组,个数与sampleCount相同

下标计算:

    private int calculateTimeIdx(/*@Valid*/ long timeMillis) {
        long timeId = timeMillis / windowLengthInMs;
        // 除法取整,保证了一秒内的所有时间戳得到的timeId是相等的
        // Calculate current index so we can map the timestamp to the leap array.
        //求余运算,保证一秒内获取到的桶的下标位是一致的
        return (int)(timeId % array.length());
    }

当前时间窗口的开始时间:

protected long calculateWindowStart(/*@Valid*/ long timeMillis) {
        //保证在窗口时间段内开始时间一致
        return timeMillis - timeMillis % windowLengthInMs;
    }

currentWindow方法(根据当前时间获取滑动窗口):

public WindowWrap<T> currentWindow(long timeMillis) {
        if (timeMillis < 0) {
            return null;
        }

        int idx = calculateTimeIdx(timeMillis);
        // Calculate current bucket start time.
        long windowStart = calculateWindowStart(timeMillis);

        /*
         * Get bucket item at given time from the array.
         *
         * (1) Bucket is absent, then just create a new bucket and CAS update to circular array.
         * (2) Bucket is up-to-date, then just return the bucket.
         * (3) Bucket is deprecated, then reset current bucket and clean all deprecated buckets.
         */
        while (true) {
            WindowWrap<T> old = array.get(idx);
            if (old == null) {
                /*
                 *     B0       B1      B2    NULL      B4
                 * ||_______|_______|_______|_______|_______||___
                 * 200     400     600     800     1000    1200  timestamp
                 *                             ^
                 *                          time=888
                 *            bucket is empty, so create new and update
                 *
                 * If the old bucket is absent, then we create a new bucket at {@code windowStart},
                 * then try to update circular array via a CAS operation. Only one thread can
                 * succeed to update, while other threads yield its time slice.
                 */
                WindowWrap<T> window = new WindowWrap<T>(windowLengthInMs, windowStart, newEmptyBucket(timeMillis));
                if (array.compareAndSet(idx, null, window)) {
                    // Successfully updated, return the created bucket.
                    return window;
                } else {
                    // Contention failed, the thread will yield its time slice to wait for bucket available.
                    Thread.yield();
                }
            } else if (windowStart == old.windowStart()) {
                /*
                 *     B0       B1      B2     B3      B4
                 * ||_______|_______|_______|_______|_______||___
                 * 200     400     600     800     1000    1200  timestamp
                 *                             ^
                 *                          time=888
                 *            startTime of Bucket 3: 800, so it's up-to-date
                 *
                 * If current {@code windowStart} is equal to the start timestamp of old bucket,
                 * that means the time is within the bucket, so directly return the bucket.
                 */
                return old;
            } else if (windowStart > old.windowStart()) {
                /*
                 *   (old)
                 *             B0       B1      B2    NULL      B4
                 * |_______||_______|_______|_______|_______|_______||___
                 * ...    1200     1400    1600    1800    2000    2200  timestamp
                 *                              ^
                 *                           time=1676
                 *          startTime of Bucket 2: 400, deprecated, should be reset
                 *
                 * If the start timestamp of old bucket is behind provided time, that means
                 * the bucket is deprecated. We have to reset the bucket to current {@code windowStart}.
                 * Note that the reset and clean-up operations are hard to be atomic,
                 * so we need a update lock to guarantee the correctness of bucket update.
                 *
                 * The update lock is conditional (tiny scope) and will take effect only when
                 * bucket is deprecated, so in most cases it won't lead to performance loss.
                 */
                if (updateLock.tryLock()) {
                    try {
                        // Successfully get the update lock, now we reset the bucket.
                        return resetWindowTo(old, windowStart);
                    } finally {
                        updateLock.unlock();
                    }
                } else {
                    // Contention failed, the thread will yield its time slice to wait for bucket available.
                    Thread.yield();
                }
            } else if (windowStart < old.windowStart()) {
                // Should not go through here, as the provided time is already behind.
                return new WindowWrap<T>(windowLengthInMs, windowStart, newEmptyBucket(timeMillis));
            }
        }
    }
  • 如果桶不存在则创建新的桶,并通过CAS将新桶赋值到数组下标位。
  • 如果获取到的桶不为空,并且桶的开始时间等于刚刚算出来的时间,那么返回当前获取到的桶。
  • 如果获取到的桶不为空,并且桶的开始时间小于刚刚算出来的开始时间,那么说明这个桶是上一圈用过的桶,使用Lock重置当前桶,并返回。
  • 果获取到的桶不为空,并且桶的开始时间大于刚刚算出来的开始时间,理论上不会出现这种情况:不应该经过这里,因为规定的时间已经过去了。

这里比较值得学习的地方:

  • 对并发的控制:当一个新桶的创建直接是使用的CAS的原子操作来保证并发;但是重置一个桶的时候因为很难保证其原子操作(1. 需要重置多个值;2. 重置方法是一个抽象方法,需要子类去做实现),所以直接使用一个ReentrantLock锁来做并发控制。
  • Thread.yield();方法的使用,这个方法主要的作用是交出CPU的执行权,并重新竞争CPU执行权。这个方法在业务代码中其实很少用到。

sentinel官网:

alibaba/Sentinel​github.com
bfb4c0d850eed7d8997a49341a311dfe.png

最后

以上就是成就鸵鸟最近收集整理的关于sentinel 时间窗口_Sentinel: 分布式系统的流量防卫兵的全部内容,更多相关sentinel内容请搜索靠谱客的其他文章。

本图文内容来源于网友提供,作为学习参考使用,或来自网络收集整理,版权属于原作者所有。
点赞(205)

评论列表共有 0 条评论

立即
投稿
返回
顶部