★★★建议星标我们★★★
链接:juejin.im/post/6863283398727860238
2020年Java原创面试题库连载中
【000期】Java最全面试题库思维导图
【001期】JavaSE面试题(一):面向对象
【002期】JavaSE面试题(二):基本数据类型与访问修饰符
【003期】JavaSE面试题(三):JavaSE语法(1)
【004期】JavaSE面试题(四):JavaSE语法(3)
【005期】JavaSE面试题(五):String类
【006期】JavaSE面试题(六):泛型
【007期】JavaSE面试题(七):异常
【008期】JavaSE面试题(八):集合之List
【009期】JavaSE面试题(九):集合之Set
【010期】JavaSE面试题(十):集合之Map
【011期】JavaSE面试题(十一):多线程(1)
【012期】JavaSE面试题(十二):多线程(2)
【013期】JavaSE面试题(十三):多线程(3)
【014期】JavaSE面试题(十四):基本IO流
【015期】JavaSE面试题(十五):网络IO流
【016期】JavaSE面试题(十六):反射
【017期】JavaSE面试题(十七):JVM之内存模型
【018期】JavaSE面试题(十八):JVM之垃圾回收
【020期】JavaSE系列面试题汇总(共18篇)
【019期】JavaWeb面试题(一):JDBC
【021期】JavaWeb面试题(二):HTTP协议
【022期】JavaWeb面试题(三):Cookie和Session
【023期】JavaWeb面试题(四):JSP
【024期】JavaWeb面试题(五):Filter和Listener
【025期】Java工具面试题(一):版本控制工具
【026期】Java工具面试题(二):项目管理工具
【027期】Java设计模式面试题
【028期】JavaWeb系列面试题汇总(共10篇)
【029期】JavaEE面试题(一)Web应用服务器
【030期】JavaEE面试题(二)SpringMVC
【031期】JavaEE面试题(三)Spring(1)
【032期】JavaEE面试题(四)Spring(2)
【033期】JaveEE面试题(五)MyBatis
【034期】JavaEE面试题(六)Hibernate
【035期】JavaEE面试题(七)SpringBoot(1)
更多内容,点击上面蓝字查看
一、ClickHouse 是什么?
ClickHouse:是一个用于联机分析(OLAP)的列式数据库管理系统(DBMS)
通过ClickHouse实践,完美的解决了MySQL查询瓶颈,20亿行以下数据量级查询,90%都可以在1s内给到结果,随着数据量增加,ClickHouse同样也支持集群,大家如果感兴趣,可以积极尝试
我们首先理清一些基础概念
OLTP:是传统的关系型数据库,主要操作增删改查,强调事务一致性,比如银行系统、电商系统
OLAP:是仓库型数据库,主要是读取数据,做复杂数据分析,侧重技术决策支持,提供直观简单的结果
接着我们用图示,来理解一下列式数据库和行式数据库区别
在传统的行式数据库系统中(MySQL、Postgres和MS SQL Server),数据按如下顺序存储:
在列式数据库系统中(ClickHouse),数据按如下的顺序存储:
两者在存储方式上对比:
以上是ClickHouse基本介绍,更多可以查阅官方手册
二、业务问题
业务端现有存储在Mysql中,5000万数据量的大表及两个辅表,单次联表查询开销在3min+,执行效率极低。经过索引优化、水平分表、逻辑优化,成效较低,因此决定借助ClickHouse来解决此问题
最终通过优化,查询时间降低至1s内,查询效率提升200倍!
希望通过本文,可以帮助大家快速掌握这一利器,并能在实践中少走弯路。
三、ClickHouse实践
1.Mac下的Clickhouse安装
我是通过docker安装,也可以下载CK编译安装,相对麻烦一些。
docker安装
https://blog.csdn.net/qq_24993831/article/details/103715194
2.数据迁移:从Mysql到ClickHouse
ClickHouse支持Mysql大多数语法,迁移成本低,目前有五种迁移方案:
create table engin mysql,映射方案数据还是在Mysql
insert into select from,先建表,在导入
create table as select from,建表同时导入
csv离线导入
streamsets
选择第三种方案做数据迁移:
CREATE TABLE[IF NOT EXISTS][db.]table_name ENGINE=MergetreeAS SELECT*FROM mysql('host:port','db','database','user','password')
3.性能测试对比
| 类型 | 数据量 | 表大小 | 查询速度 |
|---|---|---|---|
| MySQL | 5000万 | 10G | 205s |
| ClickHouse | 5000万 | 600MB | 1s内 |
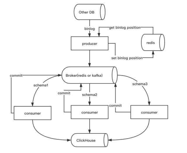
4.数据同步方案
临时表
图片来源:携程 新建temp中间表,将Mysql数据全量同步到ClickHouse内temp表,再替换原ClickHouse中的表,适用数据量适度,增量和变量频繁的场景
synch
开源的同步软件推荐:synch 原理是通过Mysql的binlog日志,获取sql语句,再通过消息队列消费task
5.ClickHouse为什么快?
只需要读取要计算的列数据,而非行式的整行数据读取,降低IO cost
同列同类型,有十倍压缩提升,进一步降低IO
clickhouse根据不同存储场景,做个性化搜索算法
四、遇到的坑
1.ClickHouse与mysql数据类型差异性
用Mysql的语句查询,发现报错:
解决方案:LEFT JOIN B b ON toUInt32(h.id) = toUInt32(ec.post_id),中转一下,统一无符号类型关联
2.删除或更新是异步执行,只保证最终一致性
查询CK手册发现,即便对数据一致性支持最好的Mergetree,也只是保证最终一致性:
如果对数据一致性要求较高,推荐大家做全量同步来解决
五、总结
通过ClickHouse实践,完美的解决了Mysql查询瓶颈,20亿行以下数据量级查询,90%都可以在1s内给到结果,随着数据量增加,ClickHouse同样也支持集群,大家如果感兴趣,可以积极尝试 : )
之前,给大家发过三份Java面试宝典,这次新增了一份,目前总共是四份面试宝典,相信在跳槽前一个月按照面试宝典准备准备,基本没大问题。
《java面试宝典5.0》(初中级)
《350道Java面试题:整理自100+公司》(中高级)
《资深java面试宝典-视频版》(资深)
《Java[BAT]面试必备》(资深)
分别适用于初中级,中高级,资深级工程师的面试复习。
内容包含java基础、javaweb、mysql性能优化、JVM、锁、百万并发、消息队列,高性能缓存、反射、Spring全家桶原理、微服务、Zookeeper、数据结构、限流熔断降级等等。

看到这里,证明有所收获
最后
以上就是聪慧黑猫最近收集整理的关于tk mybatis 联表查询_这个列式数据库牛!20亿行的查询,1s完成的全部内容,更多相关tk内容请搜索靠谱客的其他文章。
发表评论 取消回复