
今天说一说现在比较流行的扫码登录的实现原理。
需求介绍
首先,介绍下什么是扫码登录。现在,大部分同学手机上都装有qq和淘宝,天猫等这一类的软件。而开发这些app的企业,都有他们相对应的网站。为了让用户在使用他们的网站时,登录更加方便和安全。这些企业提供了, 使用手机,扫一扫,就可以登录的服务。网页登录时的效果如下:


有很多小伙伴可能会感到很神奇,网页上只是显示了个二维码,它怎么就知道是哪个手机扫到了二维码,并且进行登录的呢?而且,登录完成以后,还能直接把用户信息显示给用户,真的是很神奇啊。
原理解释
网页端+服务器
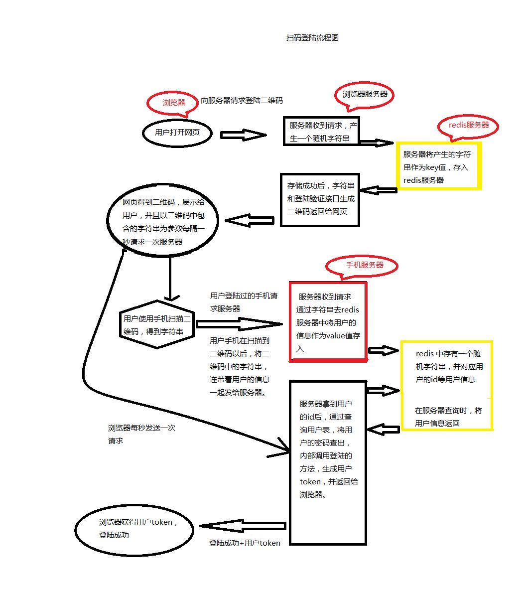
接下来就是对于这个服务的详细实现。首先,大概说一下原理:用户打开网站的登录页面的时候,向浏览器的服务器发送获取登录二维码的请求。服务器收到请求后,随机生成一个uuid,将这个id作为key值存入redis服务器,同时设置一个过期时间,再过期后,用户登录二维码需要进行刷新重新获取。同时,将这个key值和本公司的验证字符串合在一起,通过二维码生成接口,生成一个二维码的图片(二维码生成,网上有很多现成的接口和源码,这里不再介绍。)然后,将二维码图片和uuid一起返回给用户浏览器。
浏览器拿到二维码和uuid后,会每隔一秒向浏览器发送一次,登录是否成功的请求。请求中携带有uuid作为当前页面的标识符。这里有的同学就会奇怪了,服务器只存了个uuid在redis中作为key值,怎么会有用户的id信息呢?
这里确实会有用户的id信息,这个id信息是由手机服务器存入redis中的。具体操作如下:
手机端+服务器
话说,浏览器拿到二维码后,将二维码展示到网页上,并给用户一个提示:请掏出您的手机,打开扫一扫进行登录。用户拿出手机扫描二维码,就可以得到一个验证信息和一个uuid(扫描二维码获取字符串的功能在网上同样有很多demo,这里就不详细介绍了)。由于手机端已经进行过了登录,在访问手机端的服务器的时候,参数中都回携带一个用户的token,手机端服务器可以从中解析到用户的userId(这里从token中取值而不是手机端直接传userid是为了安全,直接传userid可能会被截获和修改,token是加密的,被修改的风险会小很多)。手机端将解析到的数据和用户token一起作为参数,向服务器发送验证登录请求(这里的服务器是手机服务器,手机端的服务器跟网页端服务器不是同一台服务器)。服务器收到请求后,首先对比参数中的验证信息,确定是否为用户登录请求接口。如果是,返回一个确认信息给手机端。
手机端收到返回后,将登录确认框显示给用户(防止用户误操作,同时使登录更加人性化)。用户确认是进行的登录操作后,手机再次发送请求。服务器拿到uuId和userId后,将用户的userid作为value值存入redis中以uuid作为key的键值对中。
登录成功
然后,浏览器再次发送请求的时候,浏览器端的服务器就可以得到一个用户Id,并调用登录的方法,声成一个浏览器端的token,再浏览器再次发送请求的时候,将用户信息返回给浏览器,登录成功。这里存储用户id而不是直接存储用户信息是因为,手机端的用户信息,不一定是和浏览器端的用户信息完全一致。
登录原理图如下:

如果您喜欢本篇文章,可以点击阅读原文关注作者「精品唯居」的博客。
推荐阅读
1.
2.
3.
4.

最后
以上就是孤独芒果最近收集整理的关于扫码登录实现原理的全部内容,更多相关扫码登录实现原理内容请搜索靠谱客的其他文章。
发表评论 取消回复