随着高清技术的快速发展,目前主流的视听设备、数码设备、笔记本等计算机设备都配备有HDMI接口,但是还是有很多朋友们都不了解HDMI中的热插拔是怎么检测,以及HDMI其他信号的用处。针对此类问题,接下来,就由hangalaxy小华君为大家讲解一下下HDMI的信号知识。
华光昱能Hangalaxy的HDMI系列光纤线都具有热插拔功能。所谓热插拔功能,简单说就是可以在不关闭系统和设备电源的情况下,直接带电随意拔插也不会造成损坏,大大增强了使用便捷性。热插拔是一项关键技术,提高了系统的可靠性、快速维修性、冗余性和对灾难及时恢复的能力。
HDMI的热插拔检测(HPD)
HPD:Hot Plug Detection,简称热插拔检测。标准HDMI接口的第19pin的功能就是热插拔检测HPD,这个信号作为HDMI发送器判断是否连接HDMI显示设备进行信号传输的依据。


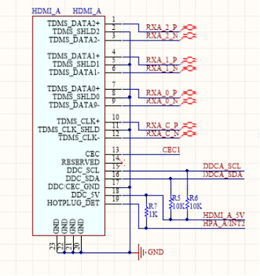
上图是HDMI显示器的接口电路。当显示器和主机连接时,主机供电给显示器的18pin——HDMI_A_5V,此时该引脚有5V电压。HPA_A/INT2要分两种情况讨论:
1.显示器开启;此时VCC_3V3是有电压的,即Q3导通,Q2截止。因为HPA_A/INT2通过1k上拉到5V,因此该引脚为高电平。
2.显示器关闭;此时VCC_3V3没有电压的,即Q3截止,Q2导通,HPA_A/INT2接地,故HPA_A/INT2是低电平。
当主机检测到HPA_A/INT2是高电平时,主机会通过数据通道DDC(DDC I2C总线)读取显示器存储器的EDID数据(扩展显示器识别数据),如果检测到显示器的工作模式范围与显卡相适应,则主机系统可以激活显卡 TMDS信号发送电路(数字视频信号发送电路)。
HPD电压要求:
当HPD引脚电压大于2V时,判断显示器与主机连接:当检测到HPD引脚电压小于0.8V时,则判断显示器与主机连接已经断开。
DDC通道(I2C)
DCC:Display Data Channel。作用:告诉主机,显示器的生产厂商、生产日期、支持分辨率等信息。目的:实现即插即用。
EDID(Extended Display Identification DATA,即扩展显示识别数据),最初是为PC显示器设置的优化显示格式而设计的规范,存储在显示器专用的1Kb的EEROM存储器中(即EDID数据结构是128Bytes)。
HDMI接口在数字电视中的EDID数据结构,与PC显示器的最大区别是编程数据可以是128Byte的倍数,它不仅规定数字电视显示的格式,也规定数字视频信号和数字音频信号,基本的128Byte以外的数据都是附加数据,在基本数据的第127个字节定义EDID的附加数据块数量。
CEC信号
CEC:Consumer Electronics Control,消费类电子控制。通过CEC信号让用户可以控制HDMI接口上所连接的装置。如单键播放(One Touch Play),系统待机(System Standby)。即是如果用户将影碟放进蓝光播放器时,电视会由于CEC信号的通知而自动开机,然后视频通道亦会自动切换到播放器连接的通道上。而当用户关掉电视时,CEC信号亦会通知HDMI相连接的装置一同进入待机。由于这样,所以就可以完全变成单一遥控器控制所有HDMI连接的装置。
综上所述,当HDMI线插到设备后,HPD引脚会被拉高,发送信号端检测到这个高电平信号后才会发送HDMI信号。当HDMI传输高速数字信号时,为了支持较高的传输速度,发送器与接收器的芯片都会采用抗静电技术保护电路。但一些技术不过关或偷工减料的HDMI传输线,由于没有合理的防静电设计或者是绝缘性能处理不科学,就容易导致产生热插拔损坏设备的情况发生。所以,选购专业光纤线品牌产品很关键。
最后
以上就是认真钢笔最近收集整理的关于HDMI热插拔原理及信号解析的全部内容,更多相关HDMI热插拔原理及信号解析内容请搜索靠谱客的其他文章。
发表评论 取消回复