Toggle navigation
首页
博客
下载
AI
科技
互联网
会员
中心
会员中心
发布资讯
发布博文
发布资源
首页
文章中心
Java
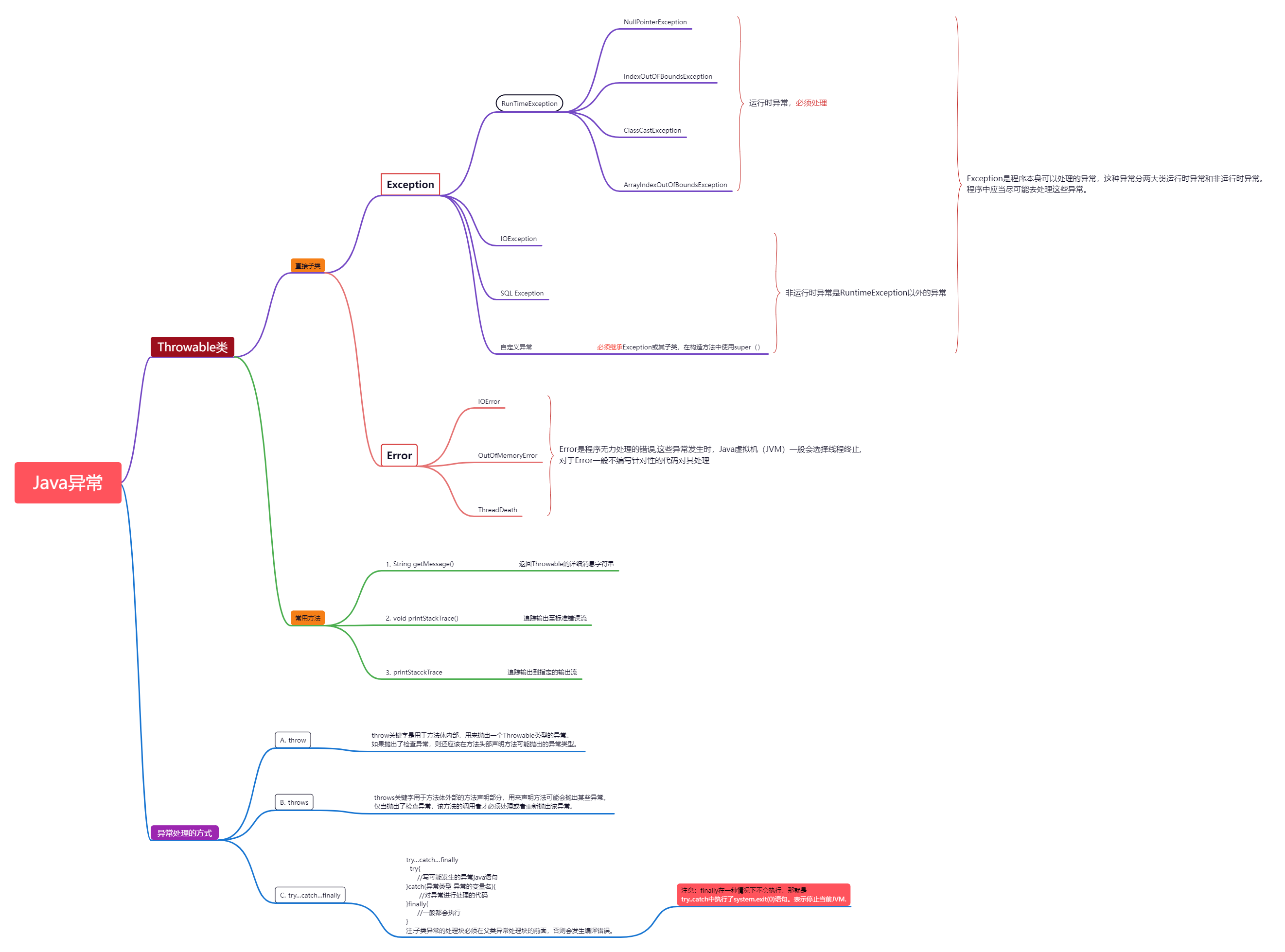
Java异常 一张图看懂
245 阅读
0 评论
162 点赞
我是
靠谱客
的博主
娇气方盒
,这篇文章主要介绍
Java异常 一张图看懂
,现在分享给大家,希望可以做个参考。
最后
以上就是
娇气方盒
最近收集整理的关于
Java异常 一张图看懂
的全部内容,更多相关
Java异常
内容请搜索靠谱客的其他文章。
本图文内容来源于网友提供,作为学习参考使用,或来自网络收集整理,版权属于原作者所有。
点赞(
162
)
本文分类:
Java
浏览次数:
245
次浏览
发布日期:2023-12-21 19:15:25
本文链接:
https://www.kaopuke.com/article/k-p-k_13_u_23_o_2_f2_13__23__14_0.html
相关文章
Java中的异常及异常处理机制一、捕获异常二、捕获异常三、声明异常四、抛出异常try-catch块常见的异常类型try-catch-finally多重catch块声明异常(使用throws声明异常)抛出异常(使用throw抛出异常)开源日志记录工具log4j面试题:
深入异常处理机制 一:所有异常和错误的父类--Throwable 二:异常的使用 三:throw和throws的使用 四:异常链的使用 五:自定义异常 六:使用异常的注意事项
什么是异常? 在什么情况用异常处理机制?
初始JAVA的异常机制前言:本篇文章主要简单讲解的是java中的异常处理机制。
Java异常 一张图看懂
对异常处理中的一个问题的思考(出现异常,程序仍能继续运行)
通过异常处理错误1. 处理异常机制2 . 捕获所有的异常3. java 标准异常4.使用finally进行清理 5.异常的限制6.异常匹配
合理的使用Java异常_Java异常机制及异常处理建议
评论列表
共有
0
条评论
发表评论
取消回复
登录
注册新账号
立即
投稿
返回
顶部
发表评论 取消回复