处理异常
在程序运行过程中通常会遇到以下异常:
空指针异常/数组下标越界异常…
所谓异常指的就是程序在 运行时 出现错误时通知调用者的一种机制.
处理异常的格式为:
try{
异常代码
}catch{
异常的处理
}finally{
异常的出口(无论是否触发异常,都一定会执行)
}
- try 代码块中放的是可能出现异常的代码.
- catch 代码块中放的是出现异常后的处理行为.
- finally 代码块中的代码用于处理善后工作, 会在最后执行.
- 其中 catch 和 finally 都可以根据情况选择加或者不加
下面这个代码就会产生空指针异常:
public class TestDemo1205_1 {
public static void main(String[] args) {
String str = null;
System.out.println(str.length());
}
}

要解决这个问题,可以对这个异常进行处理
public static void main(String[] args) {
try{
String str = null;
System.out.println(str.length());
System.out.println("执行完成了str.length()");
}catch (NullPointerException e){
System.out.println("触发了异常");
}finally {
System.out.println("处理完了");
}
}
执行结果为

出现异常之后的一些典型的处理方式
1.直接让程序结束
这种情况对于“致命问题”可以在cathy中直接让程序结束,避免后续造成损失
2.直接让程序结束
在catch中使用printStrackTrace(),就可以看到异常代码对应位置。

执行结果为,可以看到这样的打印异常方式已经接近于JVM自己给定的异常打印方式了:

3.给程序员发送报警短信/微信/电话
异常的体系
Java 内置了丰富的异常体系, 用来表示不同情况下的异常.
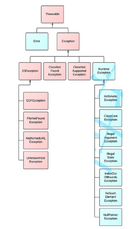
下图表示 Java 内置的异常类之间的继承关系:

- 顶层类 Throwable 派生出两个重要的子类, Error 和 Exception
- 其中 Error 指的是 Java 运行时内部错误和资源耗尽错误. 应用程序不抛出此类异常. 这种内部错误一旦出现,除了告知用户并使程序终止之外, 再无能无力. 这种情况很少出现.
- Exception 是我们程序猿所使用的异常类的父类.
- 其中 Exception 有一个子类称为 RuntimeException , 这里面又派生出很多我们常见的异常类NullPointerException , IndexOutOfBoundsException 等
Java语言规范将派生于 Error 类或 RuntimeException 类的所有异常称为 非受查异常, 所有的其他异常称为 受查
异常
注意:
public static void main(String[] args) {
int i = func();
System.out.println(i);
}
private static int func() {
try {
return 1;
}catch (NullPointerException e){
return 2;
}finally {
return 3;
}
}
这里的try catch 中都有return,finally会在return生效之前就执行完了,此时要是finally也有return的话,原来的try/catch中的return就执行不到了。
所以此时的输出结果为:3
但是!!尽量不要再finally中写return
最后
以上就是可耐小鸭子最近收集整理的关于java——异常时try catch finally的用法 出现异常之后典型的处理方式的全部内容,更多相关java——异常时try内容请搜索靠谱客的其他文章。
本图文内容来源于网友提供,作为学习参考使用,或来自网络收集整理,版权属于原作者所有。
发表评论 取消回复