我是靠谱客的博主 糊涂太阳,这篇文章主要介绍ArcGIS计算图斑四至坐标原来这么简单!可不要在走弯路哦 推荐学习ArcGIS在国土空间·城乡规划中的实战应用 ArcGIS之模型构建器(ModelBuilder)视频教程ArcGIS10.X入门实战视频教程(GIS思维)ArcGIS之遥感影像分类及成果应用视频课程ArcPy结合数据驱动模块的批量制图ArcGIS之Data Reviewer空间数据质量检查,现在分享给大家,希望可以做个参考。
时常我们需要去计算图斑的四至坐标
(四至与四至点不一样哦)

很多朋友会去求个
最小边界几何
在与原始图斑相交得到点来算四至
这种方法有许多问题
是不可以取的,我们今天来介绍一下
一个简单的字段计算就解决这个问题
然后嫌麻烦
我们直接制作了工具分享
看文后
下面直接上视频
ArcGIS计算图斑四至坐标原来这么简单!可不要在走弯路哦
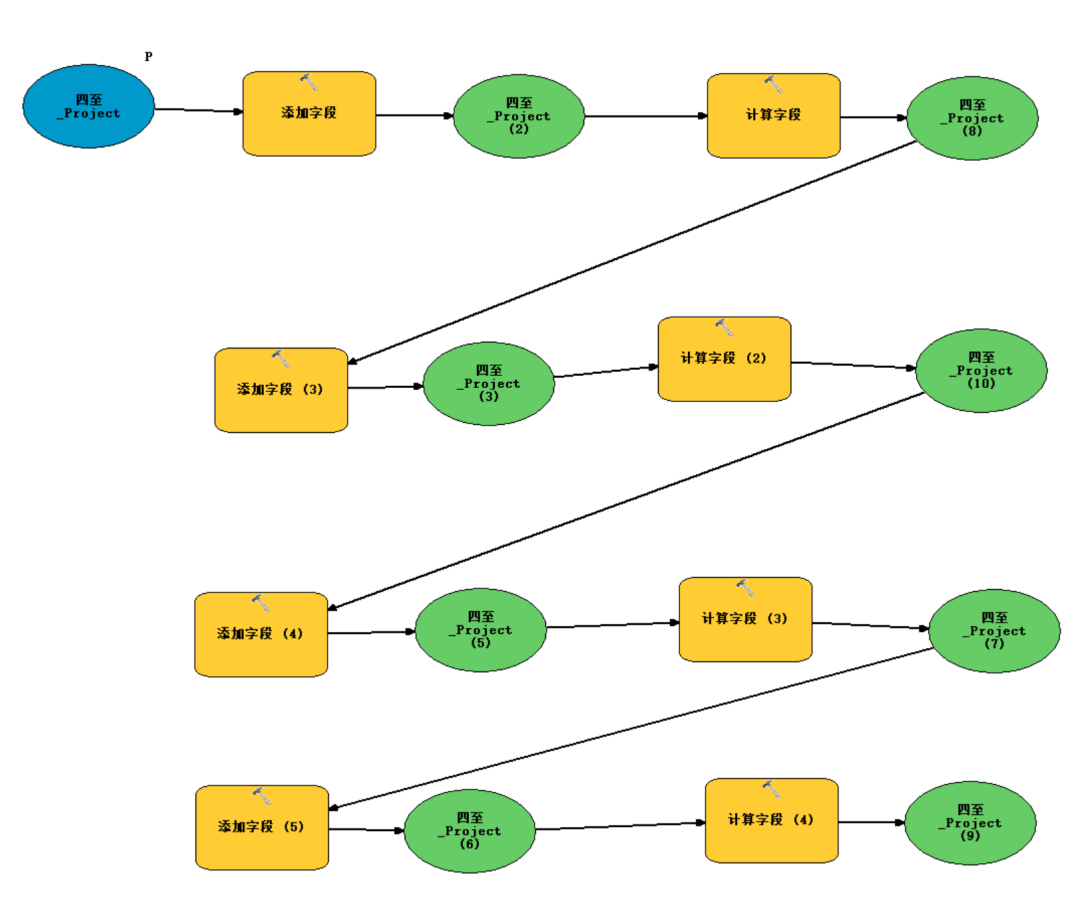
ArcGIS图斑四至坐标计算与自制工具分享简单的语句如下东至:!shape!.extent.xmax西至:!shape!.extent.xmin北至:shape!.extent.ymax南至:shape!.extent.ymin
也用模型直接连接了个工具
有需要的关注我们,评论区留下邮箱

推荐学习
ArcGIS在国土空间·城乡规划中的实战应用
ArcGIS之模型构建器(ModelBuilder)视频教程
ArcGIS10.X入门实战视频教程(GIS思维)
ArcGIS之遥感影像分类及成果应用视频课程
ArcPy结合数据驱动模块的批量制图
ArcGIS之Data Reviewer空间数据质量检查

最后
以上就是糊涂太阳最近收集整理的关于ArcGIS计算图斑四至坐标原来这么简单!可不要在走弯路哦 推荐学习ArcGIS在国土空间·城乡规划中的实战应用 ArcGIS之模型构建器(ModelBuilder)视频教程ArcGIS10.X入门实战视频教程(GIS思维)ArcGIS之遥感影像分类及成果应用视频课程ArcPy结合数据驱动模块的批量制图ArcGIS之Data Reviewer空间数据质量检查的全部内容,更多相关ArcGIS计算图斑四至坐标原来这么简单!可不要在走弯路哦 推荐学习ArcGIS在国土空间·城乡规划中的实战应用 ArcGIS之模型构建器(ModelBuilder)视频教程ArcGIS10.X入门实战视频教程(GIS思维)ArcGIS之遥感影像分类及成果应用视频课程ArcPy结合数据驱动模块的批量制图ArcGIS之Data内容请搜索靠谱客的其他文章。
本图文内容来源于网友提供,作为学习参考使用,或来自网络收集整理,版权属于原作者所有。
发表评论 取消回复