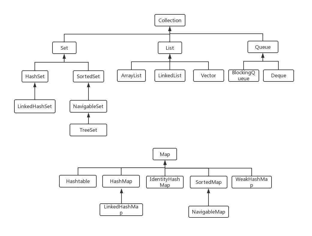
Collection
| ├AbstractCollection 对Collection接口的最小化抽象实现
| │
| ├List 有序集合
| │-├AbstractList 有序集合的最小化抽象实现
| │-├ArrayList 基于数组实现的有序集合
| │-├LinkedList 基于链表实现的有序集合
| │-└Vector 矢量队列
| │ └Stack 栈,先进后出
| │
| ├Set 不重复集合
| │├AbstractSet 不重复集合的最小化抽象实现
| │├HashSet 基于hash实现的不重复集合,无序
| │├LinkedHashSet 基于hash实现的不重复集合,有序
| │└SortedSet 可排序不重复集合
| │ └NavigableSet 可导航搜索的不重复集合
| │ └TreeSet 基于红黑树实现的可排序不重复集合
| │
| ├Queue 队列
| │├AbstractQueue 队列的核心实现
| │├BlockingQueue 阻塞队列
| │└Deque 可两端操作线性集合
|
Map 键值映射集合
| ├AbstractMap 键值映射集合最小化抽象实现
| ├Hashtable 基于哈希表实现的键值映射集合,key、value均不可为null
| ├HashMap 类似Hashtable,但方法不同步,key、value可为null
| └LinkedHashMap 根据插入顺序实现的键值映射集合
| ├IdentityHashMap 基于哈希表实现的键值映射集合,两个key引用相等==,认为是同一个key
| ├SortedMap 可排序键值映射集合
| └NavigableMap 可导航搜索的键值映射集合
| └WeakHashMap 弱引用建,不阻塞被垃圾回收器回收,key回收后自动移除键值对

可以比较的点:
有序、无序
可重复、不可重复
键、值是否可为null
底层实现的数据结构(数组、链表、哈希...)
线程安全性
最后
以上就是清爽人生最近收集整理的关于java容器有哪些_java 有哪些常用容器(集合)?的全部内容,更多相关java容器有哪些_java内容请搜索靠谱客的其他文章。
发表评论 取消回复