
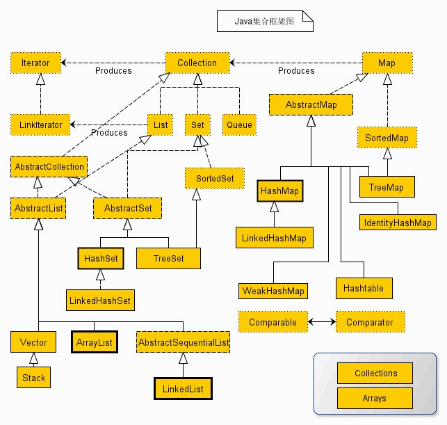
上述类图中,实线边框的是实现类,比如ArrayList,LinkedList,HashMap等,折线边框的是抽象类,比如AbstractCollection,AbstractList,AbstractMap等,而点线边框的是接口,比如Collection,Iterator,List等。
发现一个特点,上述所有的集合类,都实现了Iterator接口,这是一个用于遍历集合中元素的接口,主要包含hashNext(),next(),remove()三种方法。它的一个子接口LinkedIterator在它的基础上又添加了三种方法,分别是add(),previous(),hasPrevious()。也就是说如果是先Iterator接口,那么在遍历集合中元素的时候,只能往后遍历,被遍历后的元素不会在遍历到,通常无序集合实现的都是这个接口,比如HashSet,HashMap;而那些元素有序的集合,实现的一般都是LinkedIterator接口,实现这个接口的集合可以双向遍历,既可以通过next()访问下一个元素,又可以通过previous()访问前一个元素,比如ArrayList。
还有一个特点就是抽象类的使用。如果要自己实现一个集合类,去实现那些抽象的接口会非常麻烦,工作量很大。这个时候就可以使用抽象类,这些抽象类中给我们提供了许多现成的实现,我们只需要根据自己的需求重写一些方法或者添加一些方法就可以实现自己需要的集合类,工作流昂大大降低。
最后
以上就是威武酸奶最近收集整理的关于java集合框架图的全部内容,更多相关java集合框架图内容请搜索靠谱客的其他文章。
本图文内容来源于网友提供,作为学习参考使用,或来自网络收集整理,版权属于原作者所有。
发表评论 取消回复