1. 基本的RPC模型
主要介绍RPC是什么,基本的RPC代码,RPC与REST的区别,gRPC的使用
1.1 基本概念
- RPC(Remote Procedure Call)远程过程调用,简单的理解是一个节点请求另一个节点提供的服务
- 本地过程调用:如果需要将本地student对象的age+1,可以实现一个addAge()方法,将student对象传入,对年龄进行更新之后返回即可,本地方法调用的函数体通过函数指针来指定。
- 远程过程调用:上述操作的过程中,如果addAge()这个方法在服务端,执行函数的函数体在远程机器上,如何告诉机器需要调用这个方法呢?
- 首先客户端需要告诉服务器,需要调用的函数,这里函数和进程ID存在一个映射,客户端远程调用时,需要查一下函数,找到对应的ID,然后执行函数的代码。
- 客户端需要把本地参数传给远程函数,本地调用的过程中,直接压栈即可,但是在远程调用过程中不再同一个内存里,无法直接传递函数的参数,因此需要客户端把参数转换成字节流,传给服务端,然后服务端将字节流转换成自身能读取的格式,是一个序列化和反序列化的过程。
3.数据准备好了之后,如何进行传输?网络传输层需要把调用的ID和序列化后的参数传给服务端,然后把计算好的结果序列化传给客户端,因此TCP层即可完成上述过程,gRPC中采用的是HTTP2协议。
总结一下上述过程:
// Client端
// Student student = Call(ServerAddr, addAge, student)
1. 将这个调用映射为Call ID。
2. 将Call ID,student(params)序列化,以二进制形式打包
3. 把2中得到的数据包发送给ServerAddr,这需要使用网络传输层
4. 等待服务器返回结果
5. 如果服务器调用成功,那么就将结果反序列化,并赋给student,年龄更新
// Server端
1. 在本地维护一个Call ID到函数指针的映射call_id_map,可以用Map<String, Method> callIdMap
2. 等待客户端请求
3. 得到一个请求后,将其数据包反序列化,得到Call ID
4. 通过在callIdMap中查找,得到相应的函数指针
5. 将student(params)反序列化后,在本地调用addAge()函数,得到结果
6. 将student结果序列化后通过网络返回给Client

- 在微服务的设计中,一个服务A如果访问另一个Module下的服务B,可以采用HTTP REST传输数据,并在两个服务之间进行序列化和反序列化操作,服务B把执行结果返回过来。

- 由于HTTP在应用层中完成,整个通信的代价较高,远程过程调用中直接基于TCP进行远程调用,数据传输在传输层TCP层完成,更适合对效率要求比较高的场景,RPC主要依赖于客户端和服务端之间建立Socket链接进行,底层实现比REST更复杂。
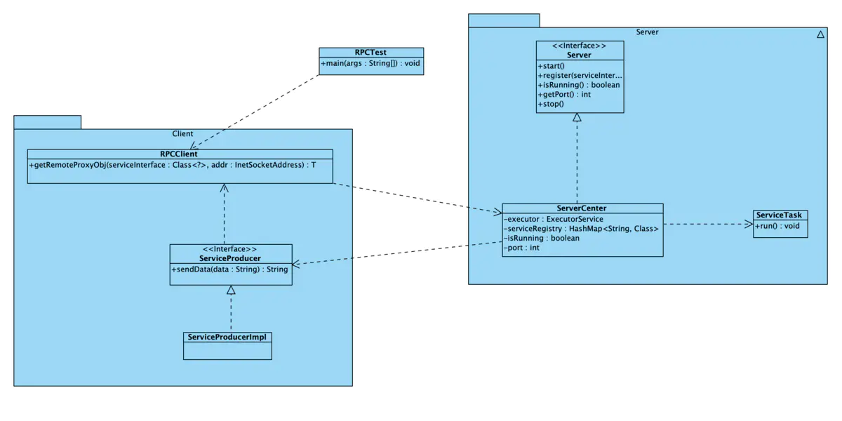
1.2 rpc demo

系统类图

系统调用过程
客户端:
public class RPCClient<T> {
public static <T> T getRemoteProxyObj(final Class<?> serviceInterface, final InetSocketAddress addr) {
// 1.将本地的接口调用转换成JDK的动态代理,在动态代理中实现接口的远程调用
return (T) Proxy.newProxyInstance(serviceInterface.getClassLoader(), new Class<?>[]{serviceInterface},
new InvocationHandler() {
@Override
public Object invoke(Object proxy, Method method, Object[] args) throws Throwable {
Socket socket = null;
ObjectOutputStream output = null;
ObjectInputStream input = null;
try{
// 2.创建Socket客户端,根据指定地址连接远程服务提供者
socket = new Socket();
socket.connect(addr);
// 3.将远程服务调用所需的接口类、方法名、参数列表等编码后发送给服务提供者
output = new ObjectOutputStream(socket.getOutputStream());
output.writeUTF(serviceInterface.getName());
output.writeUTF(method.getName());
output.writeObject(method.getParameterTypes());
output.writeObject(args);
// 4.同步阻塞等待服务器返回应答,获取应答后返回
input = new ObjectInputStream(socket.getInputStream());
return input.readObject();
}finally {
if (socket != null){
socket.close();
}
if (output != null){
output.close();
}
if (input != null){
input.close();
}
}
}
});
}
}
服务端:
public class ServiceCenter implements Server {
private static ExecutorService executor = Executors.newFixedThreadPool(Runtime.getRuntime().availableProcessors());
private static final HashMap<String, Class> serviceRegistry = new HashMap<String, Class>();
private static boolean isRunning = false;
private static int port;
public ServiceCenter(int port){
ServiceCenter.port = port;
}
@Override
public void start() throws IOException {
ServerSocket server = new ServerSocket();
server.bind(new InetSocketAddress(port));
System.out.println("Server Start .....");
try{
while(true){
executor.execute(new ServiceTask(server.accept()));
}
}finally {
server.close();
}
}
@Override
public void register(Class serviceInterface, Class impl) {
serviceRegistry.put(serviceInterface.getName(), impl);
}
@Override
public boolean isRunning() {
return isRunning;
}
@Override
public int getPort() {
return port;
}
@Override
public void stop() {
isRunning = false;
executor.shutdown();
}
private static class ServiceTask implements Runnable {
Socket client = null;
public ServiceTask(Socket client) {
this.client = client;
}
@Override
public void run() {
ObjectInputStream input = null;
ObjectOutputStream output = null;
try{
input = new ObjectInputStream(client.getInputStream());
String serviceName = input.readUTF();
String methodName = input.readUTF();
Class<?>[] parameterTypes = (Class<?>[]) input.readObject();
Object[] arguments = (Object[]) input.readObject();
Class serviceClass = serviceRegistry.get(serviceName);
if(serviceClass == null){
throw new ClassNotFoundException(serviceName + "not found!");
}
Method method = serviceClass.getMethod(methodName, parameterTypes);
Object result = method.invoke(serviceClass.newInstance(), arguments);
output = new ObjectOutputStream(client.getOutputStream());
output.writeObject(result);
}catch (Exception e){
e.printStackTrace();
}finally {
if(output!=null){
try{
output.close();
}catch (IOException e){
e.printStackTrace();
}
}
if (input != null) {
try {
input.close();
} catch (IOException e) {
e.printStackTrace();
}
}
if (client != null) {
try {
client.close();
} catch (IOException e) {
e.printStackTrace();
}
}
}
}
}
}
public class ServiceProducerImpl implements ServiceProducer{
@Override
public String sendData(String data) {
return "I am service producer!!!, the data is "+ data;
}
}
public class RPCTest {
public static void main(String[] args) throws IOException {
new Thread(new Runnable() {
@Override
public void run() {
try {
Server serviceServer = new ServiceCenter(8088);
serviceServer.register(ServiceProducer.class, ServiceProducerImpl.class);
serviceServer.start();
} catch (IOException e) {
e.printStackTrace();
}
}
}).start();
ServiceProducer service = RPCClient.getRemoteProxyObj(ServiceProducer.class, new InetSocketAddress("localhost", 8088));
System.out.println(service.sendData("test"));
}
}
1.3 完整源码
RPCdemo
1.4 分析
这里客户端只需要知道Server端的接口ServiceProducer即可,服务端在执行的时候,会根据具体实例调用实际的方法ServiceProducerImpl,符合面向对象过程中父类引用指向子类对象。
2. gRPC的使用
2.1. gRPC与REST
-
REST通常以业务为导向,将业务对象上执行的操作映射到HTTP动词,格式非常简单,可以使用浏览器进行扩展和传输,通过JSON数据完成客户端和服务端之间的消息通信,直接支持请求/响应方式的通信。不需要中间的代理,简化了系统的架构,不同系统之间只需要对JSON进行解析和序列化即可完成数据的传递。
-
但是REST也存在一些弊端,比如只支持请求/响应这种单一的通信方式,对象和字符串之间的序列化操作也会影响消息传递速度,客户端需要通过服务发现的方式,知道服务实例的位置,在单个请求获取多个资源时存在着挑战,而且有时候很难将所有的动作都映射到HTTP动词。
-
正是因为REST面临一些问题,因此可以采用gRPC作为一种替代方案,gRPC 是一种基于二进制流的消息协议,可以采用基于Protocol Buffer的IDL定义grpc API,这是Google公司用于序列化结构化数据提供的一套语言中立的序列化机制,客户端和服务端使用HTTP/2以Protocol Buffer格式交换二进制消息。
-
gRPC的优势是,设计复杂更新操作的API非常简单,具有高效紧凑的进程通信机制,在交换大量消息时效率高,远程过程调用和消息传递时可以采用双向的流式消息方式,同时客户端和服务端支持多种语言编写,互操作性强;不过gRPC的缺点是不方便与JavaScript集成,某些防火墙不支持该协议。
-
注册中心:当项目中有很多服务时,可以把所有的服务在启动的时候注册到一个注册中心里面,用于维护服务和服务器之间的列表,当注册中心接收到客户端请求时,去找到该服务是否远程可以调用,如果可以调用需要提供服务地址返回给客户端,客户端根据返回的地址和端口,去调用远程服务端的方法,执行完成之后将结果返回给客户端。这样在服务端加新功能的时候,客户端不需要直接感知服务端的方法,服务端将更新之后的结果在注册中心注册即可,而且当修改了服务端某些方法的时候,或者服务降级服务多机部署想实现负载均衡的时候,我们只需要更新注册中心的服务群即可。

RPC调用过程
2.2. gRPC与Spring Boot
这里使用SpringBoot+gRPC的形式实现RPC调用过程
项目结构分为三部分:client、grpc、server

项目结构
2.2.2 grpc

pom.xml中引入依赖:
<dependency>
<groupId>io.grpc</groupId>
<artifactId>grpc-all</artifactId>
<version>1.12.0</version>
</dependency>
引入bulid
<build>
<extensions>
<extension>
<groupId>kr.motd.maven</groupId>
<artifactId>os-maven-plugin</artifactId>
<version>1.4.1.Final</version>
</extension>
</extensions>
<plugins>
<plugin>
<groupId>org.xolstice.maven.plugins</groupId>
<artifactId>protobuf-maven-plugin</artifactId>
<version>0.5.0</version>
<configuration>
<pluginId>grpc-java</pluginId>
<protocArtifact>com.google.protobuf:protoc:3.0.2:exe:${os.detected.classifier}</protocArtifact>
<pluginArtifact>io.grpc:protoc-gen-grpc-java:1.2.0:exe:${os.detected.classifier}</pluginArtifact>
</configuration>
<executions>
<execution>
<goals>
<goal>compile</goal>
<goal>compile-custom</goal>
</goals>
</execution>
</executions>
</plugin>
</plugins>
</build>
创建.proto文件
syntax = "proto3"; // 语法版本
// stub选项
option java_package = "com.shgx.grpc.api";
option java_outer_classname = "RPCDateServiceApi";
option java_multiple_files = true;
// 定义包名
package com.shgx.grpc.api;
// 服务接口定义,服务端和客户端都要遵守该接口进行通信
service RPCDateService {
rpc getDate (RPCDateRequest) returns (RPCDateResponse) {}
}
// 定义消息(请求)
message RPCDateRequest {
string userName = 1;
}
// 定义消息(响应)
message RPCDateResponse {
string serverDate = 1;
}
mvn complie

生成代码:

2.2.3 client

根据gRPC中的项目配置在client和server两个Module的pom.xml添加依赖

<dependency>
<groupId>com.shgx</groupId>
<artifactId>grpc</artifactId>
<version>0.0.1-SNAPSHOT</version>
<scope>compile</scope>
</dependency>
编写GRPCClient
public class GRPCClient {
private static final String host = "localhost";
private static final int serverPort = 9999;
public static void main( String[] args ) throws Exception {
ManagedChannel managedChannel = ManagedChannelBuilder.forAddress( host, serverPort ).usePlaintext().build();
try {
RPCDateServiceGrpc.RPCDateServiceBlockingStub rpcDateService = RPCDateServiceGrpc.newBlockingStub( managedChannel );
RPCDateRequest rpcDateRequest = RPCDateRequest
.newBuilder()
.setUserName("shgx")
.build();
RPCDateResponse rpcDateResponse = rpcDateService.getDate( rpcDateRequest );
System.out.println( rpcDateResponse.getServerDate() );
} finally {
managedChannel.shutdown();
}
}
}
2.2.4 server

按照2.2.3 client的方式添加依赖
创建RPCDateServiceImpl
public class RPCDateServiceImpl extends RPCDateServiceGrpc.RPCDateServiceImplBase{
@Override
public void getDate(RPCDateRequest request, StreamObserver<RPCDateResponse> responseObserver) {
RPCDateResponse rpcDateResponse = null;
Date now=new Date();
SimpleDateFormat simpleDateFormat = new SimpleDateFormat("今天是"+"yyyy年MM月dd日 E kk点mm分");
String nowTime = simpleDateFormat.format( now );
try {
rpcDateResponse = RPCDateResponse
.newBuilder()
.setServerDate( "Welcome " + request.getUserName() + ", " + nowTime )
.build();
} catch (Exception e) {
responseObserver.onError(e);
} finally {
responseObserver.onNext( rpcDateResponse );
}
responseObserver.onCompleted();
}
}
创建GRPCServer
public class GRPCServer {
private static final int port = 9999;
public static void main( String[] args ) throws Exception {
Server server = ServerBuilder.
forPort(port)
.addService( new RPCDateServiceImpl() )
.build().start();
System.out.println( "grpc服务端启动成功, 端口=" + port );
server.awaitTermination();
}
}
2.3. 完整源码
源码参考
3. 参考文章
- gRPC - Spring Boot 示例
- RPC框架解释
- 什么是RPC
作者:shiguangfeixu
原文:什么是RPC?
最后
以上就是机智宝贝最近收集整理的关于RPC介绍与使用1. 基本的RPC模型2. gRPC的使用3. 参考文章的全部内容,更多相关RPC介绍与使用1.内容请搜索靠谱客的其他文章。
发表评论 取消回复