2019年3月更新:
这个倒是不用推翻,我个人虽然写的东西还是有一些偏差的,但是“表哥”说的倒是没毛病的,这篇主要是为了记录用,具体的干货也有,都在图片里,请自行提取
=====18年初原答案
作为一个游戏策划新人,游戏分析可能抓不到点子上,试着总结记录一下游戏体验报告分析的成长(因为水平不同,视野可能也不一样,也许之后几年回头看这些东西都是小儿科或者是错误的,所以只写出当下的想法,以后再不断打磨,本文主要为记录用途)
这是"表哥"看完我第一部分分析的反馈~

第一部分,我以玩家视角介绍了我的游戏体验:


我在反思,深入,怎么深入,于是我问了表哥。

emmm。。。我意会了一小下,以第二部分举例,为什么觉得多,觉得写不完,最后的评价还是浅,是因为我的主要精力放在了细节的执行上,我去想按钮合理不合理,我去想按钮跳转,按钮排布怎么样。我应该表达的是,按钮这么排放,背后的含义和深意==也就是说,执行背后的设计目的,和你对这个系统的见解和建议。再换句话说,就是不要纠结与界面华,表面化的东西,要考虑的是设计的层面。这是大佬们想要的东西。
再回头看自己写的内容,缺失是注重表面逻辑,而没有在背后的设计
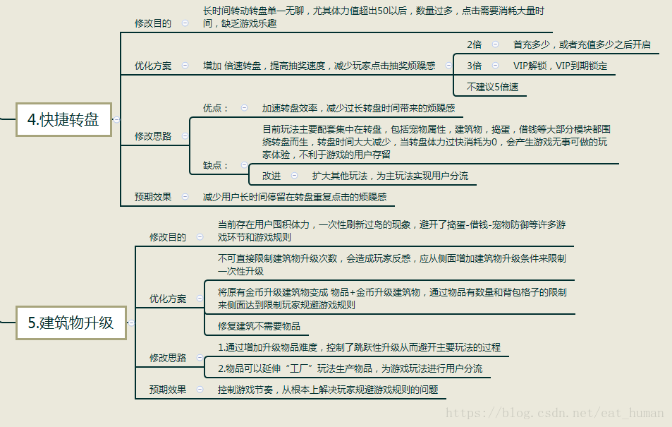
经过我自己的“意会“,推出了自我改良版,第四部分和第五部分:
4.1

4.2

4.3

4.4

还有第五部分:

然后把这些发给了我亲爱的“”表哥“”,正在忐忑的等待回复~
半个小时过去了,表哥给了我回复

哈哈哈哈哈,我要奖励自己一个三块钱的雪糕!!!!!
然后表哥给出了修改意见!干货!前方高能!请书写笔记!!!

刚才坐在座位上,回顾了一下自己写的东西,


以上手写体纯属自己把之前的内容消化整理输出了一下,给自己看的~所以字写的比较乱,你们不用纠结这个。
======更新,我表示我高估了自己的效率======
一.

二.

三.

四.

五.

六.

七.

按照表哥的想法,写了一遍,写的我眼睛盯着电脑都疼。

大概第一篇游戏体验报告就到这里结束了,表哥给我安排了一个新的任务

下一篇,就试着写一篇文档了~
【那篇稚嫩的策划案就不往上贴链接了,虽然我其实有一篇专门的记录“我的第一篇策划案-首充双倍】
19年3月更新:
经过了一年多的打磨,准备重新记录更新了(之前主要是因为懒),比起一年前有了那么一neinei(一点点,德云社的粉丝)小进步,共勉吧。下面贴上我复出的第一篇文章
【AppStore排行榜游戏对比分析-1】目录
https://blog.csdn.net/eat_human/article/details/88120522
最后
以上就是谦让可乐最近收集整理的关于【记录】游戏体验报告怎么写(自我成长篇)的全部内容,更多相关【记录】游戏体验报告怎么写(自我成长篇)内容请搜索靠谱客的其他文章。
发表评论 取消回复