总体设计,每个worker线程的任务执行完之后,就去从阻塞队列获取任务。

线程池运行状态

参考:https://zhuanlan.zhihu.com/p/123328822
https://www.jianshu.com/p/f030aa5d7a28
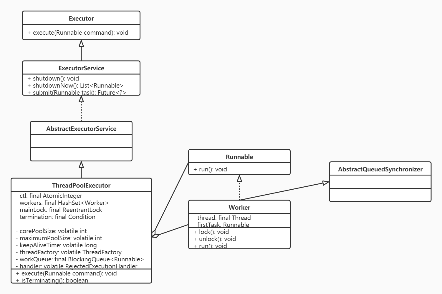
线程池实现类图
int型变量ctl的高3位标识线程池状态,低29位表示线程数量。

代码走读
public void execute(Runnable command) {
if (command == null)
throw new NullPointerException();
/*
* Proceed in 3 steps:
*
* 1. If fewer than corePoolSize threads are running, try to
* start a new thread with the given command as its first
* task. The call to addWorker atomically checks runState and
* workerCount, and so prevents false alarms that would add
* threads when it shouldn't, by returning false.
*
* 2. If a task can be successfully queued, then we still need
* to double-check whether we should have added a thread
* (because existing ones died since last checking) or that
* the pool shut down since entry into this method. So we
* recheck state and if necessary roll back the enqueuing if
* stopped, or start a new thread if there are none.
*
* 3. If we cannot queue task, then we try to add a new
* thread. If it fails, we know we are shut down or saturated
* and so reject the task.
*/
int c = ctl.get();
// 如果没有达到核心线程数,直接新增worker,每个worker是一个线程。
if (workerCountOf(c) < corePoolSize) {
if (addWorker(command, true))
return;
c = ctl.get();
}
// 如果达到了核心线程数,但是阻塞队列没有满,添加到阻塞队列。
if (isRunning(c) && workQueue.offer(command)) {
int recheck = ctl.get();
if (! isRunning(recheck) && remove(command))
reject(command);
else if (workerCountOf(recheck) == 0)
addWorker(null, false);
}
// 如果阻塞队列也满了,是否达到最大线程数限制。
else if (!addWorker(command, false))
reject(command);
}
private boolean addWorker(Runnable firstTask, boolean core) {
retry:
for (;;) {
int c = ctl.get();
int rs = runStateOf(c);
// Check if queue empty only if necessary.
if (rs >= SHUTDOWN &&
! (rs == SHUTDOWN &&
firstTask == null &&
! workQueue.isEmpty()))
return false;
for (;;) {
int wc = workerCountOf(c);
if (wc >= CAPACITY ||
wc >= (core ? corePoolSize : maximumPoolSize))
return false;
if (compareAndIncrementWorkerCount(c))
break retry;
c = ctl.get(); // Re-read ctl
if (runStateOf(c) != rs)
continue retry;
// else CAS failed due to workerCount change; retry inner loop
}
}
boolean workerStarted = false;
boolean workerAdded = false;
Worker w = null;
try {
w = new Worker(firstTask);
final Thread t = w.thread;
if (t != null) {
final ReentrantLock mainLock = this.mainLock;
mainLock.lock();
try {
// Recheck while holding lock.
// Back out on ThreadFactory failure or if
// shut down before lock acquired.
int rs = runStateOf(ctl.get());
if (rs < SHUTDOWN ||
(rs == SHUTDOWN && firstTask == null)) {
if (t.isAlive()) // precheck that t is startable
throw new IllegalThreadStateException();
workers.add(w);
int s = workers.size();
if (s > largestPoolSize)
largestPoolSize = s;
workerAdded = true;
}
} finally {
mainLock.unlock();
}
if (workerAdded) {
// 添加worker成功,就启动线程运行。
t.start();
workerStarted = true;
}
}
} finally {
if (! workerStarted)
addWorkerFailed(w);
}
return workerStarted;
}
运行的worker线程实现了Runnable接口,worker线程并不是执行完一个任务就结束,而是不停的从阻塞队列获取任务,封装了一个获取任务的功能。
public void run() {
runWorker(this);
}
final void runWorker(Worker w) {
Thread wt = Thread.currentThread();
Runnable task = w.firstTask;
w.firstTask = null;
w.unlock(); // allow interrupts
boolean completedAbruptly = true;
try {
// getTask()从阻塞队列获取任务,如果队列空时,会一直阻塞。
while (task != null || (task = getTask()) != null) {
w.lock();
// If pool is stopping, ensure thread is interrupted;
// if not, ensure thread is not interrupted. This
// requires a recheck in second case to deal with
// shutdownNow race while clearing interrupt
if ((runStateAtLeast(ctl.get(), STOP) ||
(Thread.interrupted() &&
runStateAtLeast(ctl.get(), STOP))) &&
!wt.isInterrupted())
wt.interrupt();
try {
beforeExecute(wt, task);
Throwable thrown = null;
try {
// 线程真正要运行的任务。
task.run();
} catch (RuntimeException x) {
thrown = x; throw x;
} catch (Error x) {
thrown = x; throw x;
} catch (Throwable x) {
thrown = x; throw new Error(x);
} finally {
afterExecute(task, thrown);
}
} finally {
task = null;
w.completedTasks++;
w.unlock();
}
}
completedAbruptly = false;
} finally {
processWorkerExit(w, completedAbruptly);
}
}
为什么需要两把锁呢?
mainLock互斥锁:添加worker线程时,确保线程池在运行态,以免出现线程池关闭了,又新起了个线程。
AQS线程级别的互斥锁:确保不会出现任务运行时,线程突然中断关闭。
四种线程拒绝策略
1、抛异常;
2、忽略直接丢掉任务;
3、返回调用者的线程执行;
4、将队列里面最老的任务删除,然后添加该任务到队列里面。
最后
以上就是冷静紫菜最近收集整理的关于线程池实现原理,看完此文,不信你还不明白的全部内容,更多相关线程池实现原理内容请搜索靠谱客的其他文章。
本图文内容来源于网友提供,作为学习参考使用,或来自网络收集整理,版权属于原作者所有。
发表评论 取消回复