前话: 之前有很多粉丝私信我说: 老光,这Java程序员以后的路到底要怎么走哇? Java开发做到资深是不是到顶了?工资有没有封顶? 真的有“35岁是道坎”这么一说吗?

Java之父-詹姆斯·高斯林
对于这些问题,老苏也不知道怎么给你们一个满意的答案。因为互联网的发展实在是太快了,很多的东西应势而来又转瞬即逝,任何事情谈不上绝对。
而Java自James缔造以来,还称得上是一个十分具备竞争力的语言,并且在使用它的IT技术人员群体也十分庞大。
这里,老苏就关于Java开发者这一问题准备了很久,同时刚好有位架构师朋友发给了我一份Java架构师的成长路线图,据说是经过了七代的更新,才落成最符合近段时间Java程序员成长的进阶思维导图。
那老苏接下来就以阿里的程序员的职级为例,好好给大家剖析一下,一个Java程序员要逐步成长为一位能与阿里P7相提并论,年薪可达80W+的架构师,应该怎么做?
P5→P7=入门→内核
阿里P5,入门
这个不用说,大家都清楚,但凡能进入阿里的大学应届毕业生定级都在P5左右,当然这里也不是说绝对,视个人能力而定,能定到P6的也不稀奇。
在这个程度要技术能力吗?当然要,但是要求不会很高,更多的是以学历和实习经历为背书的。
这时候你应该要掌握什么呢?

编辑
及较强的学习能力,不然你的学历再好也撑不了多久。
阿里P6,实战
当你开始有了两年以上的工作经验,写得代码,用到的技术也不在少数,你的能力开始逐步突显出来。
那么阿里考评你的,就是你的技术广度了。只有“上得厅堂,下得厨房”,你才是一个可塑的人才。

阿里P7,内核(底层)
要能达到阿里P7这样的高度,阿里对你的考察就是全方位的,显然不是光有技术广度能决定的了,这时候你的技术功底要十分扎实,对技术的掌握要更深入。
掌握到技术的底层原理,弄清楚它为什么是这样工作的,工作的目的等等…

P8-P14职位完整路线图
一般分为P系列和M系列,P系类是技术工种M系列是管理岗,简单的说数字越高,职权跟薪资也就越高。阿里的大部分员工职级都在P4-P7之间,刚毕业的211本科生或者硕士毕业生一进公司也只能在P4,博士级别的入职也就才到P6。

Java程序员进阶路线
下面就是Java程序员进阶的路线图,我将从年限和技术深度两个层面标注你此时应该具备的技术能力及未来方向。
注:文末有相关学习视频、面试资料,以及领取高清完整思维导图,请点赞关注后,私信【学习路线】就可以免费领取了!
0~3年
并发编程
-
入门
-
项目常用实战
-
源码
P7必备深度进阶

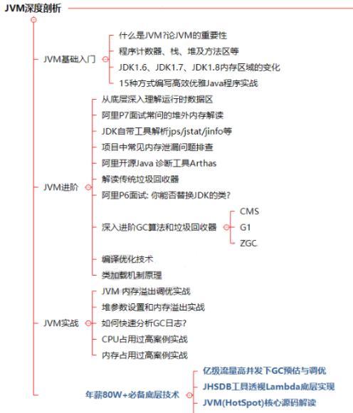
JVM
-
JVM基础入门
-
JVM进阶
-
JVM实战
必备底层技术

三大框架

设计思想及模式

MySQL和Tomcat


算法和数据结构

网络编程

3年以上
性能调优(完全掌握至少5年左右)


在此我向大家推荐一个架构学习交流圈。交流学习伪鑫:1253431195(里面有大量的面试题及答案)里面会分享一些资深架构师录制的视频录像:有Spring,MyBatis,Netty源码分析,高并发、高性能、分布式、微服务架构的原理,JVM性能优化、分布式架构等这些成为架构师必备的知识体系。还能领取免费的学习资源,目前受益良多
分布式系列



消息中间件

缓存


数据库

重试

团队协作开发工具

相关免费资料


学习视频、面试资料,以及领取高清完整思维导图,请点赞关注后,私信【学习路线】就可以免费领取了!
最后
以上就是大气白猫最近收集整理的关于从阿里P5到P8=入门到内核?看看这份对标80W+年薪的Java进阶路线图的全部内容,更多相关从阿里P5到P8=入门到内核?看看这份对标80W+年薪内容请搜索靠谱客的其他文章。
发表评论 取消回复