rabbitmq+haproxy+keepalived(搭建高可用RabbitMQ镜像模式集群)

1、环境准备
3台centos7操作系统,ip分别为:
192.168.122.124
192.168.122.66
192.168.122.122
2、修改 hosts 文件 (3 台)
[root@rabbitmq01 ~]# getenforce
Disabled
[root@rabbitmq01 ~]# systemctl status firewalld.service
● firewalld.service - firewalld - dynamic firewall daemon
Loaded: loaded (/usr/lib/systemd/system/firewalld.service; disabled; vendor preset: enabled)
Active: inactive (dead)
Docs: man:firewalld(1)
[root@rabbitmq01 ~]# cat /etc/hosts
127.0.0.1 localhost localhost.localdomain localhost4 localhost4.localdomain4
::1 localhost localhost.localdomain localhost6 localhost6.localdomain6
192.168.122.124 rabbitmq01
192.168.122.66 rabbitmq02
192.168.122.122 rabbitmq03
3、保证 3 台能 ping 通 (3 台)
[root@rabbitmq01 ~]# ping rabbitmq01
PING rabbitmq01 (192.168.122.124) 56(84) bytes of data.
64 bytes from rabbitmq01 (192.168.122.124): icmp_seq=1 ttl=64 time=0.078 ms
64 bytes from rabbitmq01 (192.168.122.124): icmp_seq=2 ttl=64 time=0.052 ms
64 bytes from rabbitmq01 (192.168.122.124): icmp_seq=3 ttl=64 time=0.052 ms
[root@rabbitmq01 ~]# ping rabbitmq02
PING rabbitmq02 (192.168.122.66) 56(84) bytes of data.
64 bytes from rabbitmq02 (192.168.122.66): icmp_seq=1 ttl=64 time=0.595 ms
64 bytes from rabbitmq02 (192.168.122.66): icmp_seq=2 ttl=64 time=0.536 ms
64 bytes from rabbitmq02 (192.168.122.66): icmp_seq=3 ttl=64 time=0.453 ms
64 bytes from rabbitmq02 (192.168.122.66): icmp_seq=4 ttl=64 time=0.478 ms
[root@rabbitmq01 ~]# ping rabbitmq03
PING rabbitmq03 (192.168.122.122) 56(84) bytes of data.
64 bytes from rabbitmq03 (192.168.122.122): icmp_seq=1 ttl=64 time=0.800 ms
64 bytes from rabbitmq03 (192.168.122.122): icmp_seq=2 ttl=64 time=0.470 ms
64 bytes from rabbitmq03 (192.168.122.122): icmp_seq=3 ttl=64 time=0.712 ms
64 bytes from rabbitmq03 (192.168.122.122): icmp_seq=4 ttl=64 time=0.533 ms
4、安装 rabbitmq 依赖 erlang 环境 (3 台)
[root@rabbitmq1 ~]# yum install erlang
5、安装 socat (3 台)
[root@rabbitmq1 ~]# yum install -y socat
6、安装 rabbitmq (3 台)
[root@rabbitmq1 ~]# yum -y install rabbitmq-server
7、搭建 rabbitmq 的一般模式集群
-
在上述的 3 台机器上安装 rabbitmq 完成之后,你可以看到你的机器中有如下 1 个文件。路径在 $HOME 中或者在 /var/lib/rabbitmq 中,文件名称为.erlang.cookie, 他是一个隐藏文件。那么这文件存储的内容是什么,是做什么用的呢?
-
RabbitMQ 的集群是依赖 erlang 集群,而 erlang 集群是通过这个 cookie 进行通信认证的,因此我们做集群的第一步就是干 cookie。
1、统一 erlang.cookie 文件中 cookie 值
- 必须使集群中也就是rabbitmq02,rabbitmq03这两台机器的.erlang.cookie 文件中 cookie 值一致,且权限为 owner 只读。
# 复制 rabbitmq01 中 /var/lib/rabbitmq/.erlang.cookie 的内容到 rabbitmq02 rabbitmq03 相同的内容
[root@rabbitmq02 ~]# chmod 600 /var/lib/rabbitmq/.erlang.cookie
[root@rabbitmq03 ~]# chmod 600 /var/lib/rabbitmq/.erlang.cookie
2、启动服务(三台)
[root@rabbitmq01 ~]# systemctl enable rabbitmq-server --now
Created symlink from /etc/systemd/system/multi-user.target.wants/rabbitmq-server.service to /usr/lib/systemd/system/rabbitmq-server.service
3、查看集群状态
- 查看节点状态
[root@rabbitmq01 ~]# rabbitmqctl status
Status of node rabbit@rabbitmq01 ...
[{pid,1390},
{running_applications,
[{rabbitmq_management,"RabbitMQ Management Console","3.3.5"},
{rabbitmq_web_dispatch,"RabbitMQ Web Dispatcher","3.3.5"},
{webmachine,"webmachine","1.10.3-rmq3.3.5-gite9359c7"},
{mochiweb,"MochiMedia Web Server","2.7.0-rmq3.3.5-git680dba8"},
{rabbitmq_management_agent,"RabbitMQ Management Agent","3.3.5"},
{rabbit,"RabbitMQ","3.3.5"},
{os_mon,"CPO CXC 138 46","2.2.14"},
{inets,"INETS CXC 138 49","5.9.8"},
{amqp_client,"RabbitMQ AMQP Client","3.3.5"},
{xmerl,"XML parser","1.3.6"},
{mnesia,"MNESIA CXC 138 12","4.11"},
{sasl,"SASL CXC 138 11","2.3.4"},
{stdlib,"ERTS CXC 138 10","1.19.4"},
{kernel,"ERTS CXC 138 10","2.16.4"}]},
{os,{unix,linux}},
{erlang_version,
"Erlang R16B03-1 (erts-5.10.4) [source] [64-bit] [async-threads:30] [hipe] [kernel-poll:true]n"},
{memory,
[{total,40042936},
{connection_procs,5440},
{queue_procs,36744},
{plugins,275040},
{other_proc,14015480},
{mnesia,87352},
{mgmt_db,58576},
{msg_index,23896},
{other_ets,1098048},
{binary,35496},
{code,19941789},
{atom,703377},
{other_system,3761698}]},
{alarms,[]},
{listeners,[{clustering,25672,"::"},{amqp,5672,"::"}]},
{vm_memory_high_watermark,0.4},
{vm_memory_limit,416260096},
{disk_free_limit,50000000},
{disk_free,2157924352},
{file_descriptors,
[{total_limit,924},{total_used,3},{sockets_limit,829},{sockets_used,1}]},
{processes,[{limit,1048576},{used,180}]},
{run_queue,0},
{uptime,61}]
...done.
- 查看集群状态
[root@rabbitmq01 ~]# rabbitmqctl cluster_status
Cluster status of node rabbit@rabbitmq01 ...
[{nodes,[{disc,[rabbit@rabbitmq01]},
{ram,[]}]},
{running_nodes,[rabbit@rabbitmq01]},
{cluster_name,<<"rabbit@rabbitmq01">>},
{partitions,[]}]
...done.
4、Rabbitmq 集群添加节点
- 重启 rabbitmq02机器中 rabbitmq 的服务 在 rabbitmq01,rabbitmq03 分别执行
[root@rabbitmq01 ~]# rabbitmqctl stop_app
[root@rabbitmq01 ~]# rabbitmqctl join_cluster --ram rabbit@rabbitmq02
[root@rabbitmq01 ~]# rabbitmqctl start_app
[root@rabbitmq01 ~]# rabbitmq-plugins enable rabbitmq_management
[root@rabbitmq01 ~]# systemctl restart rabbitmq-server.service
[root@rabbitmq03 ~]# rabbitmqctl stop_app
[root@rabbitmq03 ~]# rabbitmqctl join_cluster --ram rabbit@rabbitmq02
[root@rabbitmq03 ~]# rabbitmqctl start_app
[root@rabbitmq03 ~]# rabbitmq-plugins enable rabbitmq_management
[root@rabbitmq03 ~]# systemctl restart rabbitmq-server.service
- 重启 rabbitmq02
[root@rabbitmq02 ~]# systemctl restart rabbitmq-server.service
5、打开网页管理页面查看 nodes

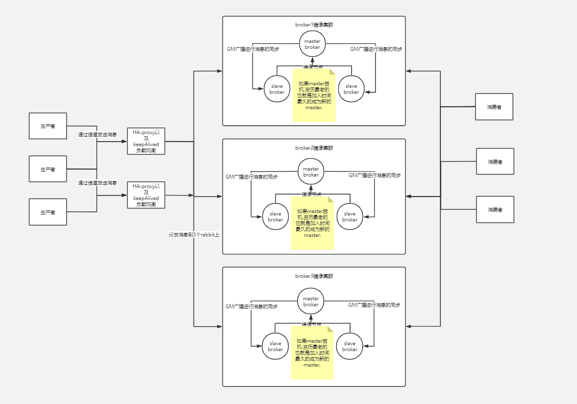
8、搭建 rabbitmq 的镜像高可用模式集群
- 这一节要参考的文档是:http://www.rabbitmq.com/ha.html
- 首先镜像模式要依赖 policy 模块,这个模块是做什么用的呢?
- policy 中文来说是政策,策略的意思就是要设置那些Exchanges或者queue的数据需要如何复制,同步。
[root@rabbitmq01 ~]# rabbitmqctl set_policy ha-all "^" '{"ha-mode":"all"}'
- ha-all:为策略名称。
- :为匹配符,只有一个代表匹配所有,^qfedu为匹配名称为qfedu的exchanges或者queue。
- ha-mode:为匹配类型,他分为3种模式:
-
- all-所有(所有的 queue),
- exctly-部分(需配置ha-params参数,此参数为int类型, 比如3,众多集群中的随机3台机器),
- nodes-指定(需配置ha-params参数,此参数为数组类型比如[“rabbit@F”,“rabbit@G”]这样指定为F与G这2台机器。)。
9、部署haproxy,实现访问5672端口时,轮询访问3个节点
1、环境(selinux firewalld)
- haproxy1: 192.168.122.65
- haproxy2: 192.168.122.180
2、安装haproxy(2 台)
[root@haproxy1 ~]# yum -y install haproxy
[root@haproxy2 ~]# yum -y install haproxy
3、创建 haproxy.conf
- haproxy1
[root@haproxy1 ~]# vim /etc/haproxy/haproxy.cfg
global
log 127.0.0.1 local1
chroot /var/lib/haproxy
pidfile /var/run/haproxy.pid
maxconn 4000
user haproxy
group haproxy
daemon
stats socket /var/lib/haproxy/stats
defaults
mode http
log global
option httplog
option dontlognull
option http-server-close
option forwardfor except 127.0.0.0/8
option redispatch
retries 3
timeout http-request 10s
timeout queue 1m
timeout connect 10s
timeout client 1m
timeout server 1m
timeout http-keep-alive 10s
timeout check 10s
maxconn 3000
listen stats
bind 0.0.0.0:8888
mode http
stats enable
stats hide-version
stats uri /haproxystats
stats realm Haproxy stats
stats auth admin:admin
stats admin if TRUE
frontend http-in
bind 0.0.0.0:5672
mode tcp
log global
option httplog
option httpclose
default_backend rabbitmq-server
backend rabbitmq-server
mode tcp
balance roundrobin
server rabbitmq1 192.168.122.124:5672 maxconn 2000 weight 1 check inter 5s rise 2 fall 2
server rabbitmq2 192.168.122.66:5672 maxconn 2000 weight 1 check inter 5s rise 2 fall 2
server rabbitmq3 192.168.122.122:5672 maxconn 2000 weight 1 check inter 5s rise 2 fall 2
- haproxy2
[root@haproxy2 ~]# vim /etc/haproxy/haproxy.cfg
global
log 127.0.0.1 local1
chroot /var/lib/haproxy
pidfile /var/run/haproxy.pid
maxconn 4000
user haproxy
group haproxy
daemon
stats socket /var/lib/haproxy/stats
defaults
mode http
log global
option httplog
option dontlognull
option http-server-close
option forwardfor except 127.0.0.0/8
option redispatch
retries 3
timeout http-request 10s
timeout queue 1m
timeout connect 10s
timeout client 1m
timeout server 1m
timeout http-keep-alive 10s
timeout check 10s
maxconn 3000
listen stats
bind 0.0.0.0:8888
mode http
stats enable
stats hide-version
stats uri /haproxystats
stats realm Haproxy stats
stats auth admin:admin
stats admin if TRUE
frontend http-in
bind 0.0.0.0:5672
mode tcp
log global
option httplog
option httpclose
default_backend rabbitmq-server
backend rabbitmq-server
mode tcp
balance roundrobin
server rabbitmq1 192.168.122.124:5672 maxconn 2000 weight 1 check inter 5s rise 2 fall 2
server rabbitmq2 192.168.122.66:5672 maxconn 2000 weight 1 check inter 5s rise 2 fall 2
server rabbitmq3 192.168.122.122:5672 maxconn 2000 weight 1 check inter 5s rise 2 fall 2
3、Haproxy rsyslog 日志配置
- haproxy1
[root@haproxy1 ~]# vim /etc/rsyslog.conf
# Provides UDP syslog reception
$ModLoad imudp
$UDPServerRun 514
# Provides TCP syslog reception
$ModLoad imtcp
$InputTCPServerRun 514
local1.* /var/log/haproxy/redis.log
[root@haproxy1 ~]# mkidr /var/log/haproxy
[root@haproxy1 ~]# systemctl restart rsyslog.service
[root@haproxy1 ~]# systemctl start haproxy
[root@haproxy1 ~]# cat /var/log/haproxy/rabbitmq.log
Sep 19 20:03:18 localhost haproxy[1654]: Proxy stats started.
Sep 19 20:03:18 localhost haproxy[1654]: Proxy http-in started.
Sep 19 20:03:18 localhost haproxy[1654]: Proxy http-in started.
Sep 19 20:03:18 localhost haproxy[1654]: Proxy html-server started.
- haproxy2
[root@haproxy2 ~]# vim /etc/rsyslog.conf
# Provides UDP syslog reception
$ModLoad imudp
$UDPServerRun 514
# Provides TCP syslog reception
$ModLoad imtcp
$InputTCPServerRun 514
local1.* /var/log/haproxy/redis.log
[root@haproxy2 ~]# mkidr /var/log/haproxy
[root@haproxy2 ~]# systemctl restart rsyslog.service
[root@haproxy2 ~]# systemctl start haproxy
[root@haproxy2 ~]# cat /var/log/haproxy/rabbitmq.log
Sep 19 20:03:18 localhost haproxy[1654]: Proxy stats started.
Sep 19 20:03:18 localhost haproxy[1654]: Proxy http-in started.
Sep 19 20:03:18 localhost haproxy[1654]: Proxy http-in started.
Sep 19 20:03:18 localhost haproxy[1654]: Proxy html-server started.
4、haproxy 监控页面访问验证
- 端口8888 账号密码 admin:admin
- 192.168.122.65:8888/haproxystats
- 192.168.122.189:8888/haproxystats
- 有以下效果


10、部署Keepalived,实现主从热备、秒级切换
1、环境
- 两台虚拟机或者选择集群中的任意两个节点配置
- keepalived1:192.168.122.65
- keepalived2:192.168.122.180
- VIP地址:192.168.122.160
2、安装keepalived
[root@haproxy1 ~]# yum -y install keepalived
[root@haproxy2 ~]# yum -y install keepalived
3、修改配置文件
1、keepalived1 配置
[root@haproxy1 ~]# cp /etc/keepalived/keepalived.conf{,.bak}
[root@haproxy1 ~]# vim /etc/keepalived/keepalived.conf
! Configuration File for keepalived
global_defs {
router_id director1
}
vrrp_script check_haproxy {
script "/etc/keepalived/haproxy_chk.sh"
interval 5
}
vrrp_instance VI_1 {
state MASTER
interface eth0
virtual_router_id 80
priority 100
advert_int 1
authentication {
auth_type PASS
auth_pass 1111
}
virtual_ipaddress {
192.168.122.160/24
}
track_script {
check_haproxy
}
}
2、keepalived2 配置
[root@haproxy2 ~]# cp /etc/keepalived/keepalived.conf{,.bak}
[root@haproxy2 ~]# vim /etc/keepalived/keepalived.conf
! Configuration File for keepalived
global_defs {
router_id director2
}
vrrp_script check_haproxy {
script "/etc/keepalived/haproxy_chk.sh"
interval 5
}
vrrp_instance VI_1 {
state BACKUP
interface eth0
virtual_router_id 80
priority 50
advert_int 1
authentication {
auth_type PASS
auth_pass 1111
}
virtual_ipaddress {
192.168.122.160/24
}
track_script {
check_haproxy
}
}
3、健康检测脚本 haproxy_chk.sh
[root@redis1 ~]# vim /etc/keepalived/haproxy_chk.sh
#!/usr/bin/env bash
# test haproxy server running
systemctl status haproxy.service &>/dev/null
if [ $? -ne 0 ];then
systemctl start haproxy.service &>/dev/null
sleep 5
systemctl status haproxy.service &>/dev/null
if [ $? -ne 0 ];then
systemctl stop keepalived
fi
fi
[root@redis2 ~]# vim /etc/keepalived/haproxy_chk.sh
#!/usr/bin/env bash
# test haproxy server running
systemctl status haproxy.service &>/dev/null
if [ $? -ne 0 ];then
systemctl start haproxy.service &>/dev/null
sleep 5
systemctl status haproxy.service &>/dev/null
if [ $? -ne 0 ];then
systemctl stop keepalived
fi
fi
4、开启服务验证是VIP
[root@haproxy2 ~]# systemctl start keepalived
[root@haproxy1 ~]# systemctl start keepalived
[root@haproxy1 ~]# ip a
1: lo: <LOOPBACK,UP,LOWER_UP> mtu 65536 qdisc noqueue state UNKNOWN qlen 1
link/loopback 00:00:00:00:00:00 brd 00:00:00:00:00:00
inet 127.0.0.1/8 scope host lo
valid_lft forever preferred_lft forever
inet6 ::1/128 scope host
valid_lft forever preferred_lft forever
2: eth0: <BROADCAST,MULTICAST,UP,LOWER_UP> mtu 1500 qdisc pfifo_fast state UP qlen 1000
link/ether 52:54:00:ff:3b:5d brd ff:ff:ff:ff:ff:ff
inet 192.168.122.65/24 brd 192.168.122.255 scope global dynamic eth0
valid_lft 2426sec preferred_lft 2426sec
inet 192.168.122.160/24 scope global secondary eth0
valid_lft forever preferred_lft forever
inet6 fe80::227e:ba3f:f915:f16c/64 scope link
valid_lft forever preferred_lft forever
inet6 fe80::ec3b:957f:e7e1:f7d7/64 scope link tentative dadfailed
valid_lft forever preferred_lft forever
最后
以上就是结实跳跳糖最近收集整理的关于rabbitmq+haproxy+keepalived(搭建高可用RabbitMQ镜像模式集群)的全部内容,更多相关rabbitmq+haproxy+keepalived(搭建高可用RabbitMQ镜像模式集群)内容请搜索靠谱客的其他文章。
本图文内容来源于网友提供,作为学习参考使用,或来自网络收集整理,版权属于原作者所有。
发表评论 取消回复