计算机系统中的计时器
在计算机系统中存在着许多硬件计时器,例如 Real Timer Clock ( RTC )、Time Stamp Counter ( TSC ) 和 Programmable Interval Timer ( PIT ) 等等。
- Real Timer Clock ( RTC ):
- 独立于整个计算机系统(例如: CPU 和其他 chip )
- 内核利用其获取系统当前时间和日期
- Time Stamp Counter ( TSC ):
- 从 Pentium 起,提供一个寄存器 TSC,用来累计每一次外部振荡器产生的时钟信号
- 通过指令 rdtsc 访问这个寄存器
- 比起 PIT,TSC 可以提供更精确的时间测量
- Programmable Interval Timer ( PIT ):
- 时间测量设备
- 内核使用的产生时钟中断的设备,产生的时钟中断依赖于硬件的体系结构,慢的为 10 ms 一次,快的为 1 ms 一次
- High Precision Event Timer ( HPET ):
- PIT 和 RTC 的替代者,和之前的计时器相比,HPET 提供了更高的时钟频率(至少10 MHz )以及更宽的计数器宽度(64位)
- 一个 HPET 包括了一个固定频率的数值增加的计数器以及3到32个独立的计时器,这每一个计时器有包涵了一个比较器和一个寄存器(保存一个数值,表示触发中断的时机)。每一个比较器都比较计数器中的数值和寄存器中的数值,当这两个数值相等时,将产生一个中断
数据结构
和硬件计时器(本文又称作硬件时钟,区别于软件时钟)相关的数据结构主要有两个:
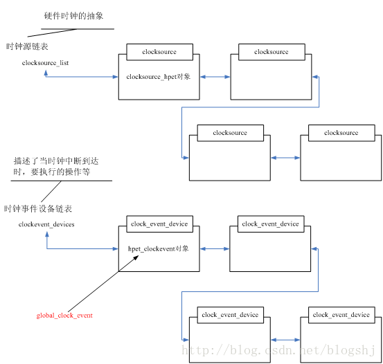
- struct clocksource :对硬件设备的抽象,描述时钟源信息
/** * struct cyclecounter - hardware abstraction for a free running counter * Provides completely state-free accessors to the underlying hardware. * Depending on which hardware it reads, the cycle counter may wrap * around quickly. Locking rules (if necessary) have to be defined * by the implementor and user of specific instances of this API. * * @read: returns the current cycle value * @mask: bitmask for two's complement * subtraction of non 64 bit counters, * see CLOCKSOURCE_MASK() helper macro * @mult: cycle to nanosecond multiplier * @shift: cycle to nanosecond divisor (power of two) */ struct cyclecounter { cycle_t (*read)(const struct cyclecounter *cc); cycle_t mask; u32 mult; u32 shift; }; /** * struct timecounter - layer above a %struct cyclecounter which counts nanoseconds * Contains the state needed by timecounter_read() to detect * cycle counter wrap around. Initialize with * timecounter_init(). Also used to convert cycle counts into the * corresponding nanosecond counts with timecounter_cyc2time(). Users * of this code are responsible for initializing the underlying * cycle counter hardware, locking issues and reading the time * more often than the cycle counter wraps around. The nanosecond * counter will only wrap around after ~585 years. * * @cc: the cycle counter used by this instance * @cycle_last: most recent cycle counter value seen by * timecounter_read() * @nsec: continuously increasing count */ struct timecounter { const struct cyclecounter *cc; cycle_t cycle_last; u64 nsec; }; /** * cyclecounter_cyc2ns - converts cycle counter cycles to nanoseconds * @cc: Pointer to cycle counter. * @cycles: Cycles * * XXX - This could use some mult_lxl_ll() asm optimization. Same code * as in cyc2ns, but with unsigned result. */ static inline u64 cyclecounter_cyc2ns(const struct cyclecounter *cc, cycle_t cycles) { u64 ret = (u64)cycles; ret = (ret * cc->mult) >> cc->shift; return ret; } /** * timecounter_init - initialize a time counter * @tc: Pointer to time counter which is to be initialized/reset * @cc: A cycle counter, ready to be used. * @start_tstamp: Arbitrary initial time stamp. * * After this call the current cycle register (roughly) corresponds to * the initial time stamp. Every call to timecounter_read() increments * the time stamp counter by the number of elapsed nanoseconds. */ extern void timecounter_init(struct timecounter *tc, const struct cyclecounter *cc, u64 start_tstamp); /** * timecounter_read - return nanoseconds elapsed since timecounter_init() * plus the initial time stamp * @tc: Pointer to time counter. * * In other words, keeps track of time since the same epoch as * the function which generated the initial time stamp. */ extern u64 timecounter_read(struct timecounter *tc); /** * timecounter_cyc2time - convert a cycle counter to same * time base as values returned by * timecounter_read() * @tc: Pointer to time counter. * @cycle_tstamp: a value returned by tc->cc->read() * * Cycle counts that are converted correctly as long as they * fall into the interval [-1/2 max cycle count, +1/2 max cycle count], * with "max cycle count" == cs->mask+1. * * This allows conversion of cycle counter values which were generated * in the past. */ extern u64 timecounter_cyc2time(struct timecounter *tc, cycle_t cycle_tstamp); /** * struct clocksource - hardware abstraction for a free running counter * Provides mostly state-free accessors to the underlying hardware. * This is the structure used for system time. * * @name: ptr to clocksource name * @list: list head for registration * @rating: rating value for selection (higher is better) * To avoid rating inflation the following * list should give you a guide as to how * to assign your clocksource a rating * 1-99: Unfit for real use * Only available for bootup and testing purposes. * 100-199: Base level usability. * Functional for real use, but not desired. * 200-299: Good. * A correct and usable clocksource. * 300-399: Desired. * A reasonably fast and accurate clocksource. * 400-499: Perfect * The ideal clocksource. A must-use where * available. * @read: returns a cycle value, passes clocksource as argument * @enable: optional function to enable the clocksource * @disable: optional function to disable the clocksource * @mask: bitmask for two's complement * subtraction of non 64 bit counters * @mult: cycle to nanosecond multiplier * @shift: cycle to nanosecond divisor (power of two) * @max_idle_ns: max idle time permitted by the clocksource (nsecs) * @maxadj: maximum adjustment value to mult (~11%) * @flags: flags describing special properties * @archdata: arch-specific data * @suspend: suspend function for the clocksource, if necessary * @resume: resume function for the clocksource, if necessary * @cycle_last: most recent cycle counter value seen by ::read() */ struct clocksource { /* * Hotpath data, fits in a single cache line when the * clocksource itself is cacheline aligned. */ cycle_t (*read)(struct clocksource *cs); cycle_t cycle_last; cycle_t mask; u32 mult; u32 shift; u64 max_idle_ns; u32 maxadj; #ifdef CONFIG_ARCH_CLOCKSOURCE_DATA struct arch_clocksource_data archdata; #endif const char *name; struct list_head list; int rating; int (*enable)(struct clocksource *cs); void (*disable)(struct clocksource *cs); unsigned long flags; void (*suspend)(struct clocksource *cs); void (*resume)(struct clocksource *cs); /* private: */ #ifdef CONFIG_CLOCKSOURCE_WATCHDOG /* Watchdog related data, used by the framework */ struct list_head wd_list; cycle_t cs_last; cycle_t wd_last; #endif } ____cacheline_aligned;
- struct clock_event_device :时钟的事件信息,包括当硬件时钟中断发生时要执行那些操作(实际上保存了相应函数的指针)。本文将该结构称作为“时钟事件设备”。
/** * struct clock_event_device - clock event device descriptor * @event_handler: Assigned by the framework to be called by the low * level handler of the event source * @set_next_event: set next event function using a clocksource delta * @set_next_ktime: set next event function using a direct ktime value * @next_event: local storage for the next event in oneshot mode * @max_delta_ns: maximum delta value in ns * @min_delta_ns: minimum delta value in ns * @mult: nanosecond to cycles multiplier * @shift: nanoseconds to cycles divisor (power of two) * @mode: operating mode assigned by the management code * @features: features * @retries: number of forced programming retries * @set_mode: set mode function * @broadcast: function to broadcast events * @min_delta_ticks: minimum delta value in ticks stored for reconfiguration * @max_delta_ticks: maximum delta value in ticks stored for reconfiguration * @name: ptr to clock event name * @rating: variable to rate clock event devices * @irq: IRQ number (only for non CPU local devices) * @cpumask: cpumask to indicate for which CPUs this device works * @list: list head for the management code */ struct clock_event_device { void (*event_handler)(struct clock_event_device *); int (*set_next_event)(unsigned long evt, struct clock_event_device *); int (*set_next_ktime)(ktime_t expires, struct clock_event_device *); ktime_t next_event; u64 max_delta_ns; u64 min_delta_ns; u32 mult; u32 shift; enum clock_event_mode mode; unsigned int features; unsigned long retries; void (*broadcast)(const struct cpumask *mask); void (*set_mode)(enum clock_event_mode mode, struct clock_event_device *); unsigned long min_delta_ticks; unsigned long max_delta_ticks; const char *name; int rating; int irq; const struct cpumask *cpumask; struct list_head list; } ____cacheline_aligned;
需要特别注意的是结构 clock_event_device 的成员 event_handler ,它指定了当硬件时钟中断发生时,内核应该执行那些操作,也就是真正的时钟中断处理函数。 在
Linux 内核维护了两个链表,分别存储了系统中所有时钟源的信息和时钟事件设备的信息。这两个链表的表头在内核中分别是 clocksource_list 和 clockevent_devices 。

最后
以上就是调皮含羞草最近收集整理的关于linux时钟处理机制(一)的全部内容,更多相关linux时钟处理机制(一)内容请搜索靠谱客的其他文章。
本图文内容来源于网友提供,作为学习参考使用,或来自网络收集整理,版权属于原作者所有。
发表评论 取消回复