上一次我们介绍了simulink代码生成的基础操作,具体见:https://blog.csdn.net/weixin_43879841/article/details/108076055
今天来介绍一下一些优化操作。
1 固定变量名
在Model Explorer界面,选择在工作区添加信号。


添加信号名为变量名,变量类型为mpt.Signal。依次添加a,b,pro,div。

然后在simulink模型中关联信号线与变量名。选择信号线右键,在属性内命名并勾选Signal name must resolve to Simulink signal object。

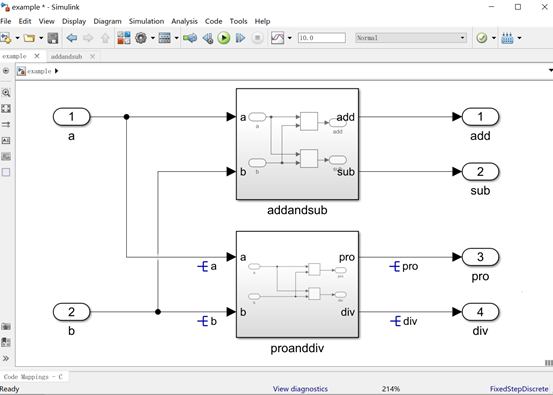
勾选完成后为

最后代码生成如下

a,b,pro,div均为自主命名,add,sub被代码生成自动命名为rtY.add,rtY.sub。
注:关闭MATLAB将导致工作区数据清空,将工作区保存可方便下次使用,不需再次添加信号。

2 子系统封装
将一个子系统单独封装为可复用的函数,而不是如基础操作一样,将所有四则运算封装在一个函数内。
右键打开子系统模块属性(Block Parameter)勾选Treat as atomic unit,在Code Generatation页可命名函数名。


最后代码生成结果为
总函数

四则运算分别被封装为addandsub(),proanddiv()两个函数(参数略)。
子系统的函数分别为


最后
以上就是要减肥月饼最近收集整理的关于Simulink代码生成优化操作1 固定变量名2 子系统封装的全部内容,更多相关Simulink代码生成优化操作1内容请搜索靠谱客的其他文章。
本图文内容来源于网友提供,作为学习参考使用,或来自网络收集整理,版权属于原作者所有。
发表评论 取消回复