1. AudioService类图

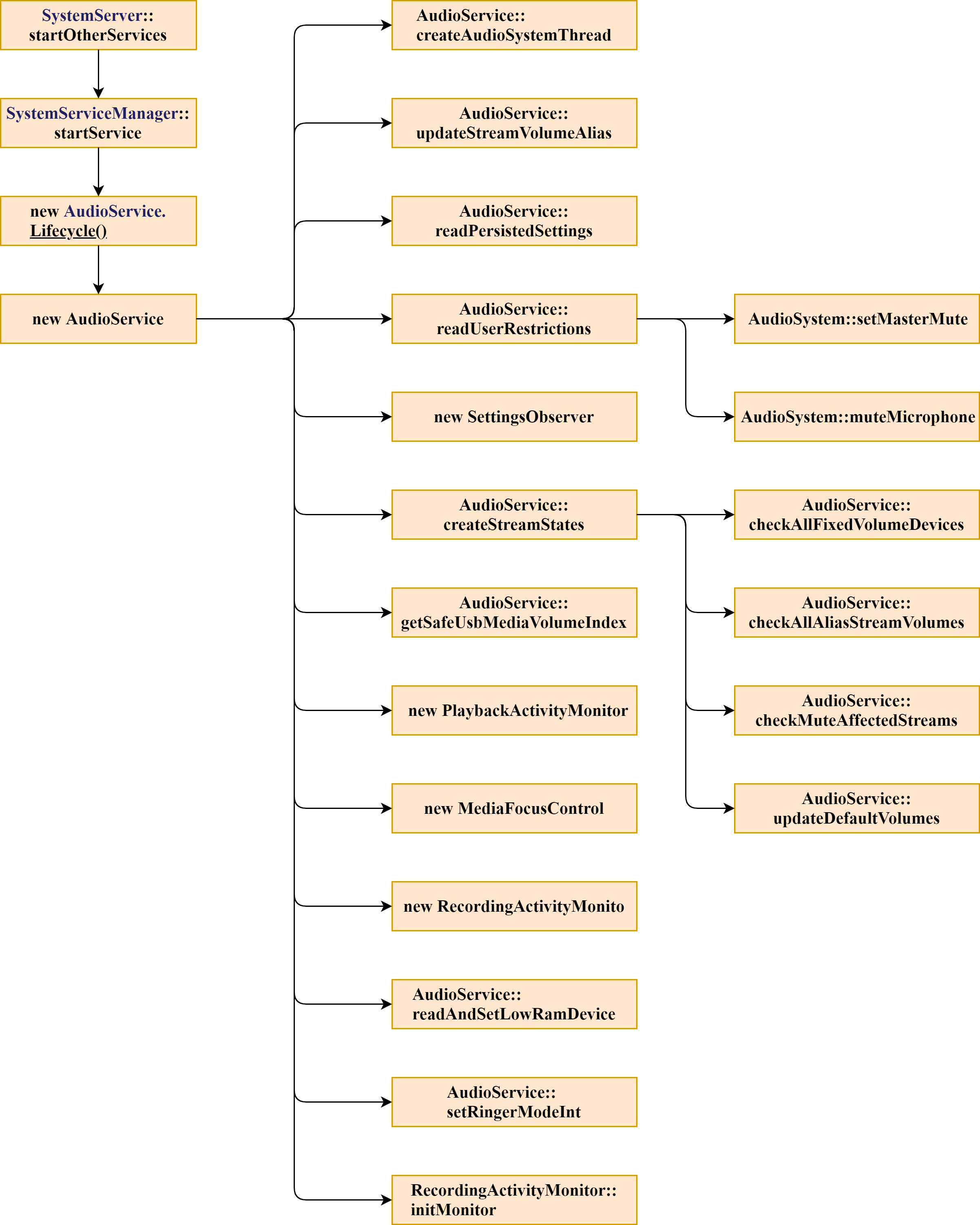
1.2 AudioService启动流程

1.3 AudioService构造函数
public AudioService(Context context) {
mContext = context;
mContentResolver = context.getContentResolver();
mAppOps = (AppOpsManager)context.getSystemService(Context.APP_OPS_SERVICE);
mPlatformType = AudioSystem.getPlatformType(context);
mIsSingleVolume = AudioSystem.isSingleVolume(context);
mUserManagerInternal = LocalServices.getService(UserManagerInternal.class);
mActivityManagerInternal = LocalServices.getService(ActivityManagerInternal.class);
PowerManager pm = (PowerManager)context.getSystemService(Context.POWER_SERVICE);
mAudioEventWakeLock = pm.newWakeLock(PowerManager.PARTIAL_WAKE_LOCK, "handleAudioEvent");
mVibrator = (Vibrator) context.getSystemService(Context.VIBRATOR_SERVICE);
mHasVibrator = mVibrator == null ? false : mVibrator.hasVibrator();
// Initialize volume
int maxCallVolume = SystemProperties.getInt("ro.config.vc_call_vol_steps", -1);
if (maxCallVolume != -1) {
MAX_STREAM_VOLUME[AudioSystem.STREAM_VOICE_CALL] = maxCallVolume;
AudioSystem.DEFAULT_STREAM_VOLUME[AudioSystem.STREAM_VOICE_CALL] =
(maxCallVolume * 3) / 4;
}
int maxMusicVolume = SystemProperties.getInt("ro.config.media_vol_steps", -1);
if (maxMusicVolume != -1) {
MAX_STREAM_VOLUME[AudioSystem.STREAM_MUSIC] = maxMusicVolume;
}
int defaultMusicVolume = SystemProperties.getInt("ro.config.media_vol_default", -1);
if (defaultMusicVolume != -1 &&
defaultMusicVolume <= MAX_STREAM_VOLUME[AudioSystem.STREAM_MUSIC]) {
AudioSystem.DEFAULT_STREAM_VOLUME[AudioSystem.STREAM_MUSIC] = defaultMusicVolume;
} else {
if (isPlatformTelevision()) {
AudioSystem.DEFAULT_STREAM_VOLUME[AudioSystem.STREAM_MUSIC] =
MAX_STREAM_VOLUME[AudioSystem.STREAM_MUSIC] / 4;
} else {
AudioSystem.DEFAULT_STREAM_VOLUME[AudioSystem.STREAM_MUSIC] =
MAX_STREAM_VOLUME[AudioSystem.STREAM_MUSIC] / 3;
}
}
int maxAlarmVolume = SystemProperties.getInt("ro.config.alarm_vol_steps", -1);
if (maxAlarmVolume != -1) {
MAX_STREAM_VOLUME[AudioSystem.STREAM_ALARM] = maxAlarmVolume;
}
int defaultAlarmVolume = SystemProperties.getInt("ro.config.alarm_vol_default", -1);
if (defaultAlarmVolume != -1 &&
defaultAlarmVolume <= MAX_STREAM_VOLUME[AudioSystem.STREAM_ALARM]) {
AudioSystem.DEFAULT_STREAM_VOLUME[AudioSystem.STREAM_ALARM] = defaultAlarmVolume;
} else {
// Default is 6 out of 7 (default maximum), so scale accordingly.
AudioSystem.DEFAULT_STREAM_VOLUME[AudioSystem.STREAM_ALARM] =
6 * MAX_STREAM_VOLUME[AudioSystem.STREAM_ALARM] / 7;
}
int maxSystemVolume = SystemProperties.getInt("ro.config.system_vol_steps", -1);
if (maxSystemVolume != -1) {
MAX_STREAM_VOLUME[AudioSystem.STREAM_SYSTEM] = maxSystemVolume;
}
int defaultSystemVolume = SystemProperties.getInt("ro.config.system_vol_default", -1);
if (defaultSystemVolume != -1 &&
defaultSystemVolume <= MAX_STREAM_VOLUME[AudioSystem.STREAM_SYSTEM]) {
AudioSystem.DEFAULT_STREAM_VOLUME[AudioSystem.STREAM_SYSTEM] = defaultSystemVolume;
} else {
// Default is to use maximum.
AudioSystem.DEFAULT_STREAM_VOLUME[AudioSystem.STREAM_SYSTEM] =
MAX_STREAM_VOLUME[AudioSystem.STREAM_SYSTEM];
}
sSoundEffectVolumeDb = context.getResources().getInteger(
com.android.internal.R.integer.config_soundEffectVolumeDb);
mForcedUseForComm = AudioSystem.FORCE_NONE;
createAudioSystemThread();
AudioSystem.setErrorCallback(mAudioSystemCallback);
boolean cameraSoundForced = readCameraSoundForced();
mCameraSoundForced = new Boolean(cameraSoundForced);
sendMsg(mAudioHandler,
MSG_SET_FORCE_USE,
SENDMSG_QUEUE,
AudioSystem.FOR_SYSTEM,
cameraSoundForced ?
AudioSystem.FORCE_SYSTEM_ENFORCED : AudioSystem.FORCE_NONE,
new String("AudioService ctor"),
0);
mSafeMediaVolumeState = new Integer(Settings.Global.getInt(mContentResolver,
Settings.Global.AUDIO_SAFE_VOLUME_STATE,
SAFE_MEDIA_VOLUME_NOT_CONFIGURED));
// The default safe volume index read here will be replaced by the actual value when
// the mcc is read by onConfigureSafeVolume()
mSafeMediaVolumeIndex = mContext.getResources().getInteger(
com.android.internal.R.integer.config_safe_media_volume_index) * 10;
mUseFixedVolume = mContext.getResources().getBoolean(
com.android.internal.R.bool.config_useFixedVolume);
// must be called before readPersistedSettings() which needs a valid mStreamVolumeAlias[]
// array initialized by updateStreamVolumeAlias()
updateStreamVolumeAlias(false /*updateVolumes*/, TAG);
readPersistedSettings();
readUserRestrictions();
mSettingsObserver = new SettingsObserver();
createStreamStates();
// mSafeUsbMediaVolumeIndex must be initialized after createStreamStates() because it
// relies on audio policy having correct ranges for volume indexes.
mSafeUsbMediaVolumeIndex = getSafeUsbMediaVolumeIndex();
mPlaybackMonitor =
new PlaybackActivityMonitor(context, MAX_STREAM_VOLUME[AudioSystem.STREAM_ALARM]);
mMediaFocusControl = new MediaFocusControl(mContext, mPlaybackMonitor);
mRecordMonitor = new RecordingActivityMonitor(mContext);
readAndSetLowRamDevice();
// Call setRingerModeInt() to apply correct mute
// state on streams affected by ringer mode.
mRingerAndZenModeMutedStreams = 0;
setRingerModeInt(getRingerModeInternal(), false);
// Register for device connection intent broadcasts.
IntentFilter intentFilter =
new IntentFilter(BluetoothHeadset.ACTION_AUDIO_STATE_CHANGED);
intentFilter.addAction(BluetoothHeadset.ACTION_ACTIVE_DEVICE_CHANGED);
intentFilter.addAction(Intent.ACTION_DOCK_EVENT);
intentFilter.addAction(Intent.ACTION_SCREEN_ON);
intentFilter.addAction(Intent.ACTION_SCREEN_OFF);
intentFilter.addAction(Intent.ACTION_USER_SWITCHED);
intentFilter.addAction(Intent.ACTION_USER_BACKGROUND);
intentFilter.addAction(Intent.ACTION_USER_FOREGROUND);
intentFilter.addAction(UsbManager.ACTION_USB_DEVICE_ATTACHED);
intentFilter.addAction(BluetoothAdapter.ACTION_STATE_CHANGED);
intentFilter.addAction(Intent.ACTION_CONFIGURATION_CHANGED);
mMonitorRotation = SystemProperties.getBoolean("ro.audio.monitorRotation", false);
if (mMonitorRotation) {
RotationHelper.init(mContext, mAudioHandler);
}
intentFilter.addAction(AudioEffect.ACTION_OPEN_AUDIO_EFFECT_CONTROL_SESSION);
intentFilter.addAction(AudioEffect.ACTION_CLOSE_AUDIO_EFFECT_CONTROL_SESSION);
context.registerReceiverAsUser(mReceiver, UserHandle.ALL, intentFilter, null, null);
LocalServices.addService(AudioManagerInternal.class, new AudioServiceInternal());
mUserManagerInternal.addUserRestrictionsListener(mUserRestrictionsListener);
mRecordMonitor.initMonitor();
}
【1】AudioSystem.getPlatformType
根据如下条件返回不同的PLATFORM值
public static int getPlatformType(Context context) {
if (context.getResources().getBoolean(com.android.internal.R.bool.config_voice_capable)) {
return PLATFORM_VOICE;
} else if (context.getPackageManager().hasSystemFeature(PackageManager.FEATURE_LEANBACK)) {
return PLATFORM_TELEVISION;
} else {
return PLATFORM_DEFAULT;
}
}
【2】isSingleVolume
满足如下任一条件之一则是Single Volume
public static boolean isSingleVolume(Context context) {
boolean forceSingleVolume = context.getResources().getBoolean(
com.android.internal.R.bool.config_single_volume);
return getPlatformType(context) == PLATFORM_TELEVISION || forceSingleVolume;
}
【3】读取音量相关属性值:
| int maxCallVolume = SystemProperties.getInt("ro.config.vc_call_vol_steps", -1); |
| int defaultMusicVolume = SystemProperties.getInt("ro.config.media_vol_default", -1); |
| int maxAlarmVolume = SystemProperties.getInt("ro.config.alarm_vol_steps", -1); |
| int defaultAlarmVolume = SystemProperties.getInt("ro.config.alarm_vol_default", -1); |
| int maxSystemVolume = SystemProperties.getInt("ro.config.system_vol_steps", -1); |
| int defaultSystemVolume = SystemProperties.getInt("ro.config.system_vol_default", -1); |
【4】读取sSoundEffectVolumeDb
sSoundEffectVolumeDb = context.getResources().getInteger(
com.android.internal.R.integer.config_soundEffectVolumeDb);
【5】readCameraSoundForced
private boolean readCameraSoundForced() {
return SystemProperties.getBoolean("audio.camerasound.force", false) ||
mContext.getResources().getBoolean(
com.android.internal.R.bool.config_camera_sound_forced);
}
【6】读取mSafeMediaVolumeState和mSafeMediaVolumeIndex
mSafeMediaVolumeState = new Integer(Settings.Global.getInt(mContentResolver,
Settings.Global.AUDIO_SAFE_VOLUME_STATE,
SAFE_MEDIA_VOLUME_NOT_CONFIGURED));
// The default safe volume index read here will be replaced by the actual value when
// the mcc is read by onConfigureSafeVolume()
mSafeMediaVolumeIndex = mContext.getResources().getInteger(
com.android.internal.R.integer.config_safe_media_volume_index) * 10;
【7】读取固定音量: mUseFixedVolume
mUseFixedVolume = mContext.getResources().getBoolean(
com.android.internal.R.bool.config_useFixedVolume);
【8】 updateStreamVolumeAlias
【9】 readPersistedSettings
【10】readUserRestrictions
【11】new SettingsObserver
| Settings.Global.ZEN_MOD | ||
| Settings.Global.ZEN_MODE_CONFIG_ETAG | ||
| Settings.System.MODE_RINGER_STREAMS_AFFECTED | ||
| Settings.Global.DOCK_AUDIO_MEDIA_ENABLED | ||
| Settings.System.MASTER_MONO | ||
| Settings.Global.ENCODED_SURROUND_OUTPUT | ||
| Settings.Global.ENCODED_SURROUND_OUTPUT_ENABLED_FORMATS | ||
【12】createStreamStates
1.4 systemReady函数
1.4.1 流程图

1.4.2 getBluetoothHeadset函数
这里实例化了BluetoothHeadset,并注册了mBluetoothProfileServiceListener。
private boolean getBluetoothHeadset() {
boolean result = false;
BluetoothAdapter adapter = BluetoothAdapter.getDefaultAdapter();
if (adapter != null) {
result = adapter.getProfileProxy(mContext, mBluetoothProfileServiceListener,
BluetoothProfile.HEADSET);
}
// If we could not get a bluetooth headset proxy, send a failure message
// without delay to reset the SCO audio state and clear SCO clients.
// If we could get a proxy, send a delayed failure message that will reset our state
// in case we don't receive onServiceConnected().
sendMsg(mAudioHandler, MSG_BT_HEADSET_CNCT_FAILED,
SENDMSG_REPLACE, 0, 0, null, result ? BT_HEADSET_CNCT_TIMEOUT_MS : 0);
return result;
}
1.4.3 onSystemReady函数
这里截取了部分onSystemReady代码,同1.4.2,这里实例化了BluetoothA2dp和BluetoothHearingAid,并注册了mBluetoothProfileServiceListener
BluetoothAdapter adapter = BluetoothAdapter.getDefaultAdapter();
if (adapter != null) {
adapter.getProfileProxy(mContext, mBluetoothProfileServiceListener,
BluetoothProfile.A2DP);
adapter.getProfileProxy(mContext, mBluetoothProfileServiceListener,
BluetoothProfile.HEARING_AID);
}
1.5 mBluetoothProfileServiceListener
1.5.1 mBluetoothProfileServiceListener 声明
根据1.4.2和1.4.3所述,有三个BluetoothProfile注册到mBluetoothProfileServiceListener,下面将逐一分析
private BluetoothProfile.ServiceListener mBluetoothProfileServiceListener =
new BluetoothProfile.ServiceListener() {
public void onServiceConnected(int profile, BluetoothProfile proxy) {
}
public void onServiceDisconnected(int profile) {
}
};
1.5.2 流程图

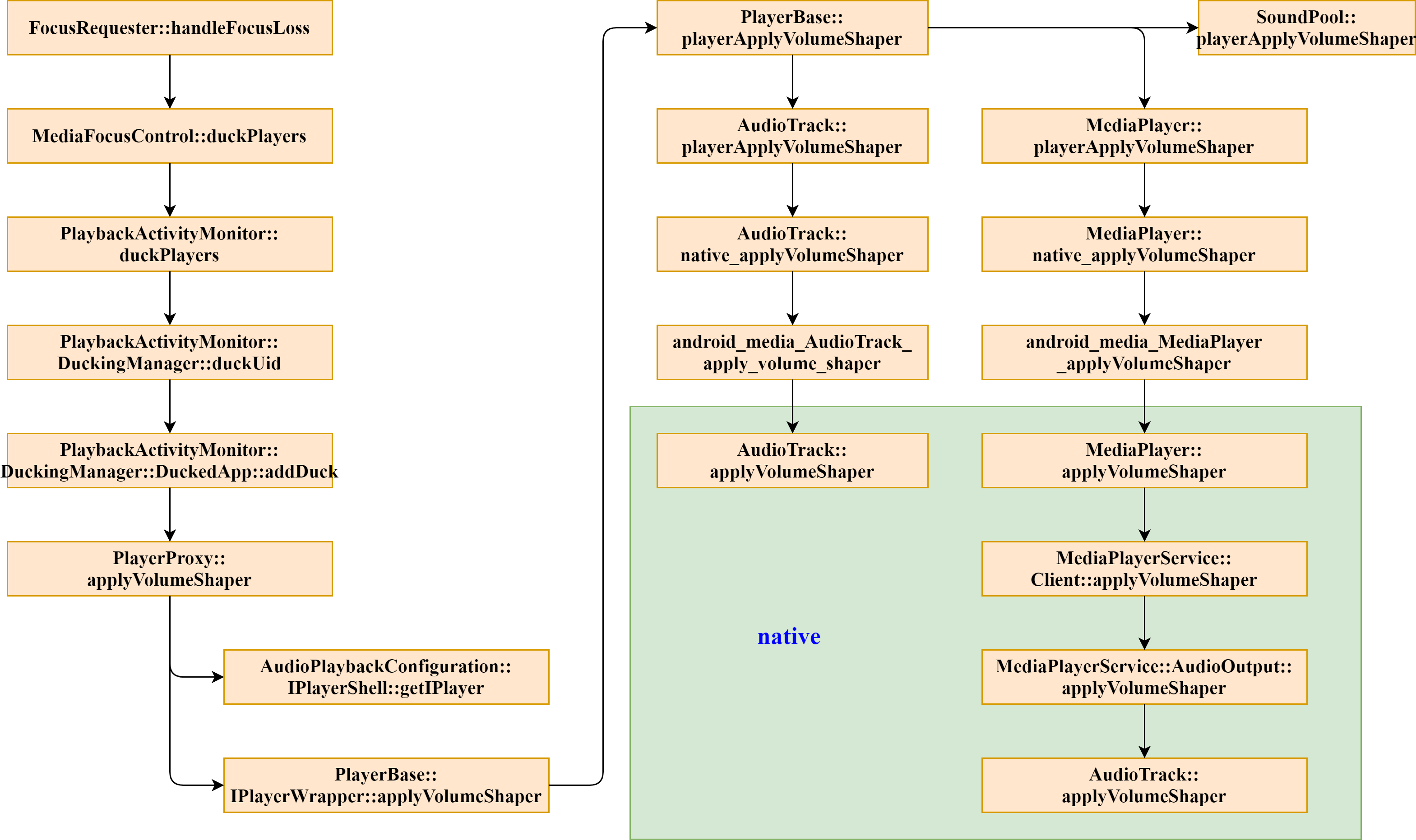
2. PlayerFocusEnforcer
2.1 代码
从上图中可知,MediaFocusControl和PlaybackActivityMonitor都实现了接口PlayerFocusEnforcer。
public interface PlayerFocusEnforcer {
/**
* Ducks the players associated with the "loser" focus owner (i.e. same UID). Returns true if
* at least one active player was found and ducked, false otherwise.
* @param winner
* @param loser
* @return
*/
public boolean duckPlayers(FocusRequester winner, FocusRequester loser, boolean forceDuck);
public void unduckPlayers(FocusRequester winner);
public void mutePlayersForCall(int[] usagesToMute);
public void unmutePlayersForCall();
}
【2】AudioService构造函数
在AudioService中创建了PlaybackActivityMonitor对象mPlaybackMonitor,并将其作为参数,传给MediaFocusControl的构造函数
mPlaybackMonitor =
new PlaybackActivityMonitor(context, MAX_STREAM_VOLUME[AudioSystem.STREAM_ALARM]);
mMediaFocusControl = new MediaFocusControl(mContext, mPlaybackMonitor);
【3】MediaFocusControl构造函数
这里将PlaybackActivityMonitor的对象赋值给mFocusEnforcer 。
protected MediaFocusControl(Context cntxt, PlayerFocusEnforcer pfe) {
mContext = cntxt;
mAppOps = (AppOpsManager)mContext.getSystemService(Context.APP_OPS_SERVICE);
mFocusEnforcer = pfe;
}
2.2 时序图

最后
以上就是朴实店员最近收集整理的关于Android Audio(五)—— AudioService1. AudioService类图的全部内容,更多相关Android内容请搜索靠谱客的其他文章。
发表评论 取消回复