顺序结构
- Java的基本结构就是顺序结构,除非特别指明,否则就按照顺序一句一句执行
- 顺序结构是最简单的算法结构
- 语句与语句之间,框与框之间是按从上到下的顺序进行,它是由若干依次执行的处理步骤组成的,它是任何一个算法都离不开的一种基本算法结构
选择结构
- if单选择结构
- if双选择结构
- if多选择结构
- 嵌套的if结构
- switch多选择结构
if单选择结果
- 语法:
if(布尔表达式){
//布尔表达式值为true时执行的语句
}

if双选择结构
- 语法:
if(布尔表达式){
//布尔表达式值为true时执行的语句
}else{
//布尔表达式值为false时执行的语句
}

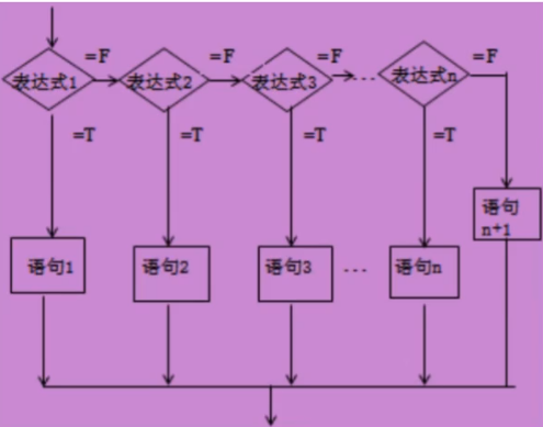
if多选择结构
- 语法:
if(布尔表达式1){
//布尔表达式1值为true时执行的语句
}else if(布尔表达式2){
//布尔表达式2值为true时执行的语句
}else if(布尔表达式3){
//布尔表达式3值为true时执行的语句
}else{
//如果以上布尔表达式都不为true时执行的代码
}

注意:
- if语句至多1个else语句,else语句在所有的else if语句之后
- if语句可以有若干个else if语句,它们必须在else语句之前
- 一旦其中一个else if语句检测为true,其他的else if以及else语句都将跳过执行
嵌套的if结构
- 语法
if(布尔表达式 1){
//如果布尔表达式1的值为true执行代码
if(布尔表达式 2){
如果布尔表达式1的值为true执行代码
}
}
switch多选择结构
- 多选择结构还有一个实现方式就是switch case语句
- switch语句会根据表达式的值从相匹配的case标签处开始执行一直执行到break语句或者是switch语句的末尾(break表示结束switch语句);如果表达式的值与所有的case值都不匹配,则进入default语句(存在default语句的情况下)
- switch case语句判断一个变量与一系列值中某个值是否相等,每个值被称为分支
- switch 语句中的变量类型可以是:
- byte、short、int或者char
- 从Java SE7开始,switch支持字符串String类型了
- case标签必须为字符常量或字面量
- 语法

package com.panpan.struct;
import java.util.Scanner;
public class SwitchDemo01 {
public static void main(String[] args) {
//每个case语句后最好写break,否则会出现case穿透现象
Scanner scanner = new Scanner(System.in);
String grade = scanner.next();
switch(grade){
case "A":
System.out.println("优秀");
break;//可写可不写,作用:跳出语句块
case "B":
System.out.println("良好");
case "C":
System.out.println("及格");
case "D":
System.out.println("再接再厉");
break;
case "E":
System.out.println("不及格");
break;
default:
System.out.println("未知等级");
}
}
}
结果一:
A
优秀
结果二(case穿透现象):
B
良好
及格
再接再厉
- 拓展–反编译
编译:java文件–>class文件(字节码文件)
- 找到class文件所在的文件夹



- 将.class文件打开(不乱码)–将其复制到.java文件目录下,然后在idea中打开


- 结果

循环结构
- while循环
- do……while循环
- for循环
while 循环
while(布尔表达式){
//循环内容
}
- 只要布尔表达式为true,循环就会一直执行下去
- 一般使用让表达式失效的方式来结束循环
- 少部分情况需要循环一直执行,比如服务器的请求响应监听等
- 循环条件一直为true就会造成死循环,正常编程中应尽量避免死循环
练习:计算1+2+3+4+……+100
package com.panpan.struct;
public class WhileDemo01 {
public static void main(String[] args) {
int sum = 0;
int i = 0;
while(i<100){
i++;
sum += i;
}
System.out.println(sum);
}
}
do……while循环
- 对于while语句而言,如果不满足条件,则不能进入循环,其为判断后执行
- do……while循环和while循环相似,不同的是,do……while至少会执行一次,其为先执行后判断
- 语法:
do{
//代码语句
}while(布尔表达式);
package com.panpan.struct;
public class WhileDemo02 {
public static void main(String[] args) {
int a = 0;
while(a<0){
System.out.println(a+"while循环");
a++;
}
System.out.println("------------------");
do{
System.out.println(a+"--do……while循环");
a++;
}while(a<0);
}
}
运行结果:
------------------
0--do……while循环
For循环
- for循环语句是支持迭代的一种通用结构,是最有效、最灵活的循环结构
- for循环执行的次数是在执行前就确定的
- 语法:
for(初始化;布尔表达式;迭代因子){
循环体;
}
- 无限循环
for(;;;){
循环体;
}

增强for循环
- Java5引入了一种主要用于数组或集合的增强型for循环
- 语法:
for(声明语句:表达式){
//代码句子
}
声明语句:声明新的局部变量,该变量的类型必须和数组元素的类型匹配。其作用域限定在循环语句块,其值与此时数组元素的值相等。
表达式:表达式是要访问的数组名,或者是返回值为数组的方法。
package com.panpan.struct;
public class ForDemo01 {
public static void main(String[] args) {
int num[] = {1,3,4,2,7};
//遍历数组元素
for(int x:num){
System.out.print(x+"t");//1 3 4 2 7
}
}
}
练习
- 计算0-100之间的奇数和偶数的和
- 用while或for循环输出1-1000之间能被5整除的数,并且每行输出3个
- 打印九九乘法表
package com.panpan.struct;
public class Test03 {
public static void main(String[] args) {
//九九乘法表
for(int i=1;i<=9;i++){//快捷方式:9.for
for(int j=1;j<=i;j++){
System.out.print(j+"*"+i+" = "+(i*j)+"t");
}
System.out.println();
}
}
}
最后
以上就是大意早晨最近收集整理的关于Java流程控制03:顺序结构、选择结构、循环结构及应用的全部内容,更多相关Java流程控制03内容请搜索靠谱客的其他文章。
本图文内容来源于网友提供,作为学习参考使用,或来自网络收集整理,版权属于原作者所有。
发表评论 取消回复