
来源:华泰证券
稳增长、促转型,把握新基建浪潮中的七大产业机遇
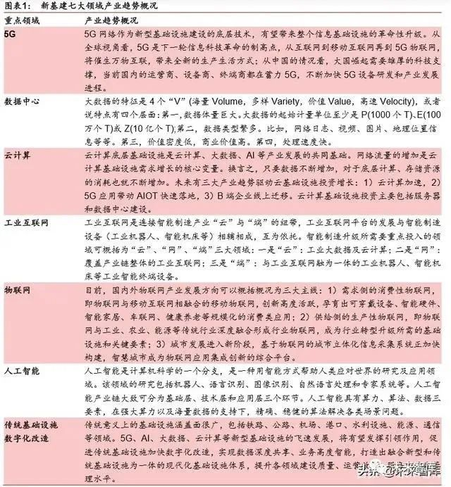
七大领域:5G、数据中心、云计算、工业互联网、物联网、人工智能、传 统基础设施数字化改造
新基建担负着不一样的历史使命。传统基建稳需求、注重补短板,新基建关注新兴产业、 谋未来发展。我们认为,以 5G 网络、云计算、工业互联网为代表的数字化网络和智能化 产业应用将是新基建的核心内容。在 2020 年特殊的经济形势下,新基建肩负着稳定经济 增长的作用,但对于新基建的实质,我们建议需要站在一个更高瞻远瞩的视角去看待,新 基建有望承担的是加速社会及经济结构优化和升级的重任,在即将到来的“十四五”时期 及未来,将对中国产生历史性影响。
传统基建稳需求、注重补短板,新基建关注新兴产业、谋未来发展。根据去年以来中央的 会议精神,本轮扩基建不同于以往靠“铁公机”拉动,传统基建更注重补短板、惠民生,以 及决胜脱贫攻坚战领域。本次疫情事件暴露出了国内医疗卫生领域短板,或成为倾斜领域。主要投向包括公共卫生服务、医疗救助设施、老旧小区改造、城市停车场、城乡冷链物流、 市政管网、自然灾害防治、污水垃圾处理等,以及农村公路、信息、水利、高标准农田、 农业机械化等现代农业基础设施建设。
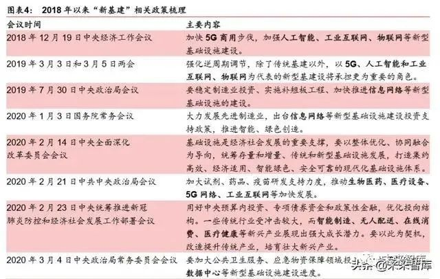
“新基建”兼顾短期逆周期调节及中长期高质量发展要求,将成为基建投资领域新的发力点。早在 2018 年年底的中央经济工作会议提出,“加快 5G 商用步伐,加强人工智能、工业互 联网、物联网等新型基础设施建设”,新基建的概念由此产生,并被列入 2019 年政府工作 报告。2019 年两会期间和同年 7 月的政治局会议中再次强调以 5G、人工智能和工业互联 网等为代表的新基建在逆周期调节中将承担更为重要的角色,要进一步加快推进信息网络 等新型基础设施的建设。进入 2020 年,新基建作为对冲疫情影响和推动实现全面建成小 康社会目标的重要抓手,近期在多次会议中被频繁提及。从 1 月 3 日的国常会、到 2 月 14 日的中央全面深化改革委员会会议、2 月 21 日的政治局会议、2 月 23 日的疫情防控和 经济社会发展工作部署会议和 3 月 4 日的政治局常委会议,频率之高可见其重要程度。
结合国内相关政策、会议对新基建重点领域的展望,综合考虑中国经济实现高质量发展所 必不可少的产业需求,我们认为,新基建投资有望重点涉及七大领域:5G、数据中心、 云计算、工业互联网、物联网、人工智能、传统基础设施数字化改造。从产业链角度,有 望较为受益的具体产业包括:半导体设备、国产芯片、国产基础软件、服务器、存储、IDC、 云计算、工业机器人、工业互联网、V2X 车联网、超高清视频、人工智能的基础层、技术 层及应用层(智能驾驶,AI+安防、金融、医疗、司法、教育等)

新基建政策不断深化
18 年中央经济工作会议首次提出“新型基建”概念,重点配套新兴产业发展,具体包括 5G 网络、数据中心、智能制造、工业互联网、物联网、无人配送、在线消费、医疗信息化等 领域。同时会议中还强调要“加大城际交通、物流、市政基础设施等投资力度”,并“补齐农 村基础设施和公共服务设施建设短板,加强自然灾害防治能力建设”。所以,更广义的新型 基础设施建设还可以包括轨道交通、环保建设等补短板领域。新型基建体量尚小但发展前 景大,符合高质量发展要求,将是政策持续支持方向。可以看到,无论是专项投向新基建 的比例,还是 PPP 项目中新基建的占比,都在不断提升。2020 年至今新增专项债投向新 基建的比例达到 24%,明显高于 2019 年全年 3%的占比;2017~2020 年国内 PPP 项目 中新基建占比总体呈提升趋势,2020 年 2 月占比达 13.4%。

2020 年高层明确定调“新基建”作为逆周期调节的方向。 “新基建”并不是新名词,早在 2018 年底,中央经济工作会议上明确了 5G、人工智能、工业互联网、物联网等“新型基础设施 建设”的定位。随后“加强新一代信息基础设施建设”被列入 2019 年政府工作报告。2020 年 以来,为了对冲新冠疫情对经济造成的冲击,逆周期调节政策发力,并与过去的传统基建 不同,高层定调推进“新基建”。2020 年 3 月 4 日,中共中央政治局会议指出,要加大公共 卫生服务,应急物资保障领域投入,加快 5G 网络、数据中心等新型基础设施建设进度, 要注重调动民间投资积极性。

新基建推动中国社会向数字化、信息化和智能化转型
新基建对提升中国存量资产效率、改善中长期产业竞争力都将起到至关重要的促进作用, 尤其是对关系到国计民生及国家主导产业的重点领域。“十三五”期间中国整体基础设施 建设延续高投入状态,相较于交通运输、电力水利等传统基建,新基建存在短期固定资产 投资规模总量相对较小的特征。目前社会各界对新基建能否较大力度促进经济增长仍存在 观点分歧和担忧。我们建议要用有别于“固定资产投资驱动经济增长”的逻辑来看待新基 建的价值,主要转变两个思路:
1)要用更加“高瞻远瞩”的眼光看待新基建的对中国社会的价值。对于新基建,不能仅 评估其投资规模对短期经济的拉动作用,更应该从中长期战略价值来理解其发展意义。新 基建的实施有望优化中国庞大的存量制造产能效率和社会生活的方方面面,从而推动中国 社会向数字化、信息化和智能化的结构调整和全面转型升级;
2)要用更加“市场化”的方式为新基建创造投融资环境。传统基建资金来源主要是政府 财政资金、银行间接融资和 PPP 投资模式等,投资的规划和实施以政府部门主导。但是 新基建由于具有技术升级需要持续大规模研发投入、应用场景和商业模式相对不成熟等典 型特征,未来政府部门可能逐步转变为动员发起方和战略投资方。中国新基建相关产业依 靠市场化竞争不断实现技术升级和进步,并依托境内外资本市场实现直接融资、投资收益 变现和持续扩张。
5G 下游应用:抢占下一轮信息科技革命制高点
2019 年是 5G 基建元年,带来 5G 上游的电子、通信产业链业绩回暖。2020 年,伴随着 5G 基础设施覆盖率的提升和 5G 终端的普及,5G 下游应用有望成为下一个投资热点。
工业互联网:制造强国之路
工业互联网平台面向制造业数字化、网络化、智能化需求,构建基于海量数据采集、汇聚、 分析的服务体系,支撑制造资源泛在连接、弹性供给、高效配置。工业软件用主要涵盖研 发设计、生产执行、经营管理三大类。基于工业互联网平台,工业软件的形态从本地部署 的复杂系统软件向云化轻量级工业 APP 转变。
全国各类型平台数量总计已有数百家之多,具有一定区域、行业影响力的平台数量也超过 了 50 多家。既有航天云网、海尔、宝信、石化盈科等传统工业技术解决方案企业面向转 型发展需求构建平台;也有树根互联、徐工、TCL、中联重科、富士康等大型制造企业孵 化独立运营公司专注平台运营;还有优也、昆仑数据、黑湖科技等各类创新企业依托自身 特色打造平台。
相比于传统的工业运营技术和信息化技术,工业互联网平台的复杂程度更高,部署和运营 难度更大,其建设过程中需要持续的技术、资金、人员投入,商业应用和产业推广中也面 临着基础薄弱、场景复杂、成效缓慢等众多挑战,将是一项长期、艰巨、复杂的系统工程, 当前尚处在发展初期。一是在技术领域,平台技术研发投入成本较高,现有技术水平尚不 足以满足全部工业应用需求;二是在商业领域,平台市场还没有出现绝对的领导者,大多 数企业仍然处于寻找市场机会的阶段;三是在产业领域,优势互补、协同合作的平台产业 生态也还需持续构建。
5G 催化下工业互联网市场有望提速。工业互联网是以机器、原料、控制、信息系统、产 品的网络互联为基础,通过对工业数据的全面深度感知、实时传输交换、快速计算处理、 高级建模分析实现智能控制、运营优化和生产组织方式变革。而 5G 技术有力的提升了数 据传输的效率,提升了工业互联网的能力。随着 2020 年 5G 商用逐步落地,工业互联网 发展有望进一步提速。
自主的工业互联网应用生态是大势所趋。相较于基础工具型软件,中国工业软件企业在系 统平台和云应用领域与国外厂商起步时间更为接近,技术水平差距较小,因此有望形成中 国自主的工业应用生态。新冠疫情下,研发、管理等环节远程实施成为刚需,工信部推动 工业 APP 普及率提升,培养用户习惯,为未来工业互联网的进一步建设打下基础。
我们看好工业互联网龙头标的,建议关注用友网络、宝信软件、能科股份。
工业机器人:工业互联网核心支撑
工业机器人是工业互联网在硬件环节的核心支撑, “新基建”投资有望进一步激活中国制造 业对机器人及智能制造装备的需求。机器人作为工业互联网体系的重要组成部分,承载着 大量相关系统、工艺参数、软件工具、企业业务需求和制造能力,引导汇聚和链接着大量 工业资源,通过交互协同和迭代优化,为智能的产生提供必要基础,为制造业智能化的发 展创造前提条件。同时,工业机器人能够充分发挥工业互联网平台的重要作用,成为工业 全要素链接的枢纽,向上对接工业应用,向下连接海量设备,持续沉淀和积累海量具备应 用推广价值的工业经验与知识模型,通过更为科学、高效的工业资源配置方式及路径,驱 动制造业体系和生态的智能化升级与运转。
工业互联网对工业机器人的技术发展起到促进作用,为产业应用提供了更多可能和场景, 充分激活制造业对智能制造转型升级的需求。1)协助机器人实现互联互通与数据共享:通过基于工业互联网的大数据技术实现机器人相关数据分析与共享,减轻劳动强度,改善 作业环境,从整体上提高生产率、降低成本。2)有效降低机器人损耗及维修成本:通过 远程实时数据监控管理和报警,及时同步生产管理状况,使机器人在工作期间有效地降低物耗,有效避免变形、划伤、碰伤,减少维修造成的停产成本。3)支撑机器人开展定制 化生产:通过工作模型的设计与优化,使机器人快速适应多品种、小批量的定制化生产, 产品快速更新换代,适应日益激烈的市场竞争,有效节约投资,形成规模效益。
中国具备诞生世界领先机器人公司的基础,本土企业成长潜力大。从“机器换人”到“智能制 造”,国内工业机器人需求有望改善。我们认为国内工业机器人需求有望复苏,2020 年或 出现温和增长,长期成长空间广阔,原因是:1)人口结构的变化将长期推动中国制造业 进行智能制造升级;2)伴随技术发展,工业机器人的实际应用效果从“机器换人”升级为“智 能制造”,从仅仅是替代人工变为提升企业制造效率、稳定产品品质及降低库存;3)国家 及地方政策支持力度大,助力智能制造升级,为机器人产业发展提供有利环境;4)贸易 摩擦缓和或将促使制造业恢复投资意愿,2019Q4 工业机器人行业数据已经出现改善迹象 (2019 年 10 月国内产量当月增速同比转正达 1.7%,11、12 月增速分别提升至 4.3%、 15.3%),虽然新冠疫情或对 2020Q1 机器人产业景气度产生一定负面影响(2020 年 1-2 月国内机器人累计产量同比下滑 19.40%),但随着国内疫情基本得到控制和制造业复工复 产有序推进,我们认为机器人温和复苏的趋势不会改变。


汽车行业目前仍是国内工业机器人最主要的下游应用,随着中国制造业产业升级和转型的 不断深化,工业机器人的应用将有望更深入衍射到 3C、半导体、新能源、物流仓储等领 域,需求更加多元化,增量空间广。汽车制造行业生产程序相对标准化,工业机器人应用 发展较早,技术成熟,自动化程度较高。消费电子行业的自动化模式与汽车行业类似,均 可在产品零部件生产和整装等环节进行自动化生产,但消费电子行业目前除了个别厂商外, 自动化渗透率仍然处于较低水平,自动化升级的空间仍然广阔。对比 2010、2018 年中国 工业机器人市场销售结构可以发现,汽车行业均位居第一应用领域,但占比由 50%下降到 35%,3C 需求由 13%扩张到 23%,除金属加工以外的其他行业占比由 27%提升至 32%, 行业总体容量增长的同时需求分布呈逐渐多元化的趋势。我们认为受益于随着智能制造及 工业物联网的应用领域不断横向延展,2019 年及以后机器人下游需求多元化的趋势有望 延续。

中国工业机器人密度仍明显低于全球其他制造强国, “新基建”投资或有助于中国智能制造 程度和工业机器人密度的提升。自动化生产的单元产品(机器人)是衡量一个国家自动化 水平的重要指标。虽然中国工业自动化行业规模呈现较快增长趋势,但生产制造业中自动 化率仍低于欧美发达国家。lFR 数据显示,中国自 2013 年开始成为全球工业机器人最大 市场,2018 年中国销量达 15.4 万台,占全球比重达 36%。但是,按照机器人使用密度(平 均每万名制造业工人所使用的工业机器人数量)为标准,中国的工业机器人密度为 140 台 /万人,虽然已经超过全球平均水平,但仍然显著低于美国(217 台/万人)、德国(338 台 /万人)、韩国(774 台/万人)、日本(327 台/万人)等制造业强国。我们认为,中国正处 于制造业转型升级的历史机遇期,半导体、面板、消费电子智能终端、新能源等高端制造 业产能稳步扩张,其对自动化、智能化生产所产生的工业机器人多元化需求将提高中国制 造业整体工业机器人密度,中国工业机器人市场有望进一步扩容。

5G 护航,工业机器人企业有望与工业互联网深度融合,打造全流程闭环数据传输分析系 统,提升自动化和人工智能效率。5G 技术的普及,有望赋予机器人更加完善的交互能力, 更强大的分析和数据处理能力,很大程度上优化机器人的性能。通过 5G 提供的低时延+ 高稳定性的数据流传输,系统可以精确分析到每一台机器人主机。通过监控系统对机器人 各项历史数据的分析及学习,对实时数据的采集和分析,实现局部故障预警,机械寿命分 析等功能,可帮助客户提前排查生产中的各项问题,有效提升生产效率。与此同时,将客 户处的机器人运转数据返回至企业,用于新一代机器人的技术研发与更新,实现数据的全 流程闭环。与工业物联网的融合,有望提升企业在价值链中的增加值,提升企业经营的回 报率和智能制造升级的投资意愿。
工业机器人与工业互联网的发展相辅相成,2020 年或是中国机器人产业的新起点,未来 有望孕育世界领先企业。结合人口结构、应用场景、产业政策、企业投资信心等多种因素 综合分析,我们判断 2020 年或是中国机器人产业的新起点,未来主要发展趋势包括:1) 市场份额或进一步集中,研发可持续增长;2)5G 商用时代机器人企业有望与工业互联网、 物联网深度融合;3)协作机器人需求有望快速扩张,或是本土企业重点突破的领域之一;4)中国有望在新一轮发展期诞生世界领先机器人企业。目前国内有望受益于“新基建” 投资发力、工业互联网加快推广等积极因素的工业机器人代表企业包括:机器人(新松机 器人)、埃斯顿等。
V2X 车联网:技术加速落地
车联网 V2X,利用通信实现数据感知。车联网通信作为移动网络派生发展出来的新的分支, 在通信技术要求和应用场景特点上有其独特性。车联网通信通常统称为 V2X,根据通信对 象的不同可分为 V2V(车-车)、V2I(车-基础设施)、V2P(车-人)、V2R(车-路)等方式。

车联网是自动驾驶感知层的不可替代环节。当前的自动驾驶大多依靠雷达、摄像头、定位 等手段实现感知层信息的输入,但依靠以上技术远远不够,信息的实时交互能力和广度都 无法突破,在这一背景下车联网成为自动驾驶感知层的不可替代的环节。
车联网可以通过通信手段,提供更远距离信息交互能力和远程控制功能,且不受环境、气 候、遮挡等外部条件影响保障了信息的可靠性。同时,车联网实现了信息丰富性,信号灯、 路面状况、行人、以及非视距的全方位信息为自动驾驶提供决策判断,并且在群体信息并 发时可提供更高的算力支持和更加优化的解决方案。

端层两个关键趋势,即车辆联网设备(T-BOX、OBU)和路侧设备(RSU)渗透率提升, 其中 V2X 有望带来新基建需求,即路侧设备,实现车与路的信息交互。另外,目前主要 依托 4G 网络,未来 5G 网络赋能,需要网络切片和边缘计算等技术叠加,涉及运营商、 设备商等。平台层和应用层将随着网络和硬件能力的逐步提升,并行发展。

芯片:作为产品智能化的大脑,芯片不可或缺,在汽车网联化、智能化的过程中,将带来 大量的芯片需求。
车规级通信模组:网联化的建立离不开模组,随着万物互联的推进,各种物联网应用的市 场规模扩大,带来对模组的需求。车联网是物联网领域中 ARPU 值最高的应用之一。
车载终端:车辆联网和数据传输通过终端产品实现。目前,主流的终端产品主要有后装 OBD、前装 T-Box、以及 UBI 终端,并得到了广泛的应用。通过对车辆运行数据、驾驶人 行为习惯、驾驶偏好等数据进行搜集和分析,实现对道路应急救援、车辆远程维修、整车 厂研发新款车型、汽车后市场服务、以及保险定价等的数据支撑。
传感器:车联网 V2X 的信息交互建立在数据搜集的基础上,这就需要大量的传感器。目 前,全球规模较大的传感器厂商有博世、意法半导体、德州仪器、安华高、惠普、Qorvo、 楼氏电子、应美盛等。
平台:平台集合了数据和应用的集中和分发,车联网众多应用场景的实现需要平台作为支 撑。目前,以华为为代表的通信设备商,以 BAT 为代表的互联网企业,以一汽等为代表 的整车厂,以及立足于行业应用的模组厂商等,都在建立各自的车联网平台。相关公司包 括高新兴、兴民智通、索菱股份、得润电子、宜通世纪、兴民智通、金龙汽车、广汽集团 等。
TSP:TSP 服务涵盖 TSP 服务平台、呼叫中心、内容聚合、数据中心与云平台等,向上 连接整车厂和智能终端,向下连接内容服务提供商,是产业链中较为核心的环节。相关公 司包括兴民智通(九五智驾)、启明信息、万安科技(飞驰镁物)等,其他 TSP 厂商还有 博泰、远特科技、钛马等。
行业应用:行业应用提供商是产业链中最贴近实际应用场景的环节之一,车联网应用场景 的设想将通过它们提供的应用、系统等软件加载到终端设备中才得以实现。车联网的成熟 必将伴随着各式各样行业应用的涌现和发展。相关公司包括高新兴、北斗星通、中海达、 耐威科技、亚太股份、均胜电子、兴民智通、欧菲光等。
从路侧端来看,形成了数据交互终端、智能交通解决方案等领域。其中,RSU 路侧涉及 公司包括高新兴、千方科技、金溢科技、华为、中兴通讯等;智能交通交接方案厂商包括 高新兴、千方科技、海康威视、大华股份、佳都科技等。
在车内装备中,2020 年前后装联网设备市场规模有望超过 210 亿。参考阿里云官网售价, 前装设备市场价约为 1000 元(其中 T-BoX 价格为 700-800 元,V2X 功能模块 200-300 元),后装联网设备市场价约为 150 元。根据工信部发布的《车联网产业发展行动计划》 中的目标,到 2020 年,联网车载信息服务终端的新车装配率达到 60%以上,总车联网渗 透率达到 30%。
1.2019 年我国汽车销量为 2576.9 万辆,根据华泰证券研究所交运设备行业于 2020 年 3 月 2 日发布报告《多数车企 10 日复工,全年销量略受损》中预测,考虑到疫情影响, 预计 2020 年全年汽车销量增速或下滑至-3~0%。我们保守预计 2020 年全年汽车销量 同比下滑 3%,销量约为 2499.6 万辆,则前装联网车辆 1499.8 万辆,由此预测 2020 年前装联网设备市场规模为 149.98 亿元。
2. 根据公安部交通管理局 2020 年 1 月 8 日公布的数据显示,全国汽车保有量为 2.6 亿 辆,根据中商情报网发布的《2019 年中国车联网行业市场现状分析及发展趋势预测》 显示,2019 年中国车联网市场用户规模将近 3000 万辆,车联网渗透率仅为 11.5%。按照 2020 年总车联网渗透率为 30%,则新增联网车辆约为 5552 万辆,剔除前装联 网车辆 1499.8万辆,则新增后装联网车辆约为 4052万辆,市场规模约为 60.78亿元。
在智能化道路基础设施规划建设方面,预计投资金额在千亿级别以上。RSU 设备升级将 包括信号灯、标志、摄像头、激光雷达等各种环境感知设备,涉及投资规模可观。根据国 家统计局数据显示,截止 2018 年,中国高速公路里程为 14.26 万公里,城市道路长度为 43.2 万公里。根据第五届智能网联汽车技术年会(CICV2018)会议,公安部交通管理科 学研究所表示,单个红绿灯设施的改造费用是 10 万,依此假设每公里智能化改造费用为 50 万元,则城市道路和高速公路智能化改造则预计需要投资 2873 亿元。
根据《战略》提出,到 2025 年智能交通系统和智慧城市相关设施建设取得积极进展,车用 无线通信网络(LTE-V2X 等)实现区域覆盖,新一代车用无线通信网络(5G-V2X)在部分 城市、高速公路逐步开展应用。按照国家统计局数据,2018 年我国地级市数量占总城市数 量 43.6%,参照这一比重,假设 2025 年 V2X 道路智能化渗透率约为 50%,即 2020-2025 年城市道路和高速公路智能化改造市场规模超过 1400 亿元,年均建设量为 287 亿。
超高清视频:5G 催化成熟
5G 或成超高清行业发展重要催化剂。由于超高清视频具有更大的视频码率和视频容量, 因此对传输、压缩、转码、存储等技术提出了更高的需求。5G 标准定义的重要的应用场 景之一增强移动宽带(eMBB)将为超高清视频提供大流量传输的服务。根据工信部、中 国 5G 推进组的工作部署,我国 5G 将于 2020 年迈入正式商用,2019 年 6 月,工信部向 中国电信、中国移动、中国联通、中国广电四家企业发放了 5G 商用牌照,也标志着我国 5G 商用正稳步推进。2020 年 5G 网络的应用或成为超高清视频产业发展的重要催化剂。

4k高清内容短板逐步补齐,超高清产业蓄势待发。我国4K产业链中下游包括电信运营商、 系统集成供应商、终端制造商,近年来发展迅速。而上游内容制作厂商仍旧处于探索盈利 模式的过程中。近年来,随着 4K 花园等高清内容厂商不断进行尝试,中央及地方卫视积 极与企业合作推广,4K 内容逐步丰富,我国 4K 内容短板逐步补齐。

视频转码是高清视频产业发展的重要环节,面临发展机遇。转码是视频产业中的重要环节, 从收录采集、生产到传输、分发及播放均需要转码技术实现视频文件、视频码流之间的转 换,应用领域十分广泛。在高清视频领域,实现高稳定性、高兼容性、高清晰度的视频转 码对转码技术提出了更高的要求,在传输、终端等产业迅速发展的同时,转码技术作为其 中的关键环节同样面临发展机遇。建议关注当虹科技、数码科技。
大数据与云计算:数据赋能百业
IDC:超大型 IDC 方兴未艾
我们观察到数据中心向集约化,超大型演变。全球来看,根据 Gartner 数据,2017 年全 球数据中心数量总计为 44.4 万个。Gartner 预计,2020 年全球数据中心数量有望减少至 42.2 万个。虽然 Garter 预计数据中心总数量是减少的,但如果我们看机架数数量,未来 几年全球数据中心的机架数量有望保持稳健增长。根据 Gartner 数据,2017 年底,全球 数据中心的机架数量达到 493.3 万架,安装的服务器数量超过 5500 万台。Gartner 预计 2020 年,全球机架数量有望超过 498 万架,服务器数量有望超过 6200 万台。

通过以上数据,我们看到,全球数据中心的数量在减少,但机架数量和服务器数量都在增 加。这其中主要是因为数据中心的结构在发生变化。根据 Gartner 数据,截至 2017 年底, 全球微型数据中心(机架数量小于 25 个)的数量为 42.3 万个,小型数据中心(机架数量 为 25-100 个)数量为 1.4 万个,中型数据中心(机架数量为 100-500 个)数量为 5732 个,大型数据中心(机架数量 500 个以上)数量为 1341 万个。
超大型数据中心数量不断增加。根据 2015 年 Synergy 做出的预测,超大规模数据中心数 量将从 2015 年的 259 个增长到 2020 年的 485 个,份额将从 2015 年 21%增长到 2020 年 47%,届时 83%的公有云服务器和 86%的公有云负载将承载在超级数据中心,处理能 力占比从 39%提升到 68%,流量占比从 34%提升到 53%。

而从实际发展情况来看,超大型数据中心的增速更快,全球云计算企业的快速发展,使得 全球范围内大型数据中心数量快速增长。根据 2017 年 Synergy 数据,2017 年全球范围 内的超大规模数据中心已经超过 390 个,同比增加 90 个。其中,谷歌的数据中心增加比 较明显,腾讯和百度在 2017 年也建立了超大规模的数据中心。

根据中国信通院数据,2017 年底,中国数据中心机架数量达到 166 万架,数据中心数量 为 1844 个;规划在建数据中心规模 107 万架,数据中心数量为 463 个。从中国数据中心 发展特点来看,大型数据中心数量有望成为增长主力。截止 2017 年底,大型数据中心机 架数量超过 82 万个,同比增长 68%。

云服务收入占比逐步增加。根据中国信通院数据,2017 年中国 IDC 全行业总收入达到 650 亿元左右,2012-2017 年复合增长率为 32%,持续保持快速增长。根据其测算,2017 年 中国传统 IDC 业务收入为 513 亿元,占 IDC 全行业总收入的比重为 78.8%。云服务收入 138 亿元,占比 21.2%,比 2016 年提高 2.8%。我们认为,目前云计算正在企业级服务中 加快推广应用,未来 IT 交付的形态或将逐步云化,云服务收入在我国 IDC 业务收入中的 占比有望进一步增加。


云计算:企业上云加速
从 IT 发展历史来看,互联网和移动互联网已经将 C 端的大部分的生活方式和内容,从线 下搬迁至线上。但 B 端向线上迁移的过程确实走的比较漫长。这其中有客观技术支持的原 因,也有主观意愿的影响。本次新冠疫情刺激 B 端企业加速从线下向线上迁移的
我们认为,C 端和 B 端向线上迁移的工具和载体不同。C 端可以依靠移动互联网,将自身 的交互、交易等日常活动移至线上。但对于 B 端企业而言,能够承载企业日常经营活动, 向线上的迁移的工具和载体,就不只是移动互联网技术,更需要是云计算。因此,我们认 为,云才是企业向线上迁移(或者 B 端互联网,或者产业互联网)的核心载体。
我们已经看到,目前 B 端企业逐步将自身业务从传统的 IT 架构向云端迁移。但在我们研 究企业向云端迁移的过程当中,我们会发现,现有的云技术和云产品完全能够支持企业业 务的云端部署,但由于不同企业对云认知不同,或者对核心业务数据安全的考量,B 端企 业向线上迁移的过程并不是很顺畅。我们认为,这其中很重要的一个因素就是企业上云的 主观意愿。
我们认为,此次疫情或将加快企业向线上迁移的进程。具体来看,1)强化企业对云产品 的认知。2)强化企业对云产品的使用习惯。3)使用习惯一旦养成,付费意愿也将逐步体 现。这一点类似于移动互联网对 C 端用户付费意识的培养。
从具体来看,此次疫情对 B 端企业影响,更多体现为对其的工作方式的影响,短期从原有 的线下模式被迫移至线上。而且目前线上开展的业务内容更多的是以交互为主。但我们认 为,毕竟此次疫情是一起突发事件,其对产业趋势的影响,从初期来看,更多是从一个点 切入,逐步带动其他需求点。未来,从产业发展趋势来看,我们认为,此次疫情可能会加 快 B 端企业的云化进程。包括我们上面讨论的企业在线协同办公、视频会议等都是 B 端企 业云化的体现。云服务对企业业务流程的覆盖有望更深、更广。
云计算标的建议关注:用友网络、广联达、石基信息、金山办公、浪潮信息。
云计算基础设施
泛在算力是智能社会的基石。算力在进入网络化阶段后,受到网络技术发展和网络带宽成 本限制,增设边缘侧设备成为必然趋势,未来将形成云端侧负责大体量复杂计算、边缘侧 负责简单计算执行、终端侧负责感知交互的泛在算力部署形式。整体来看,算力从单核到 多核再到网络化,算力最终走向云- 边- 端多层级泛在部署的理想方案。
云基础设施(服务器+数据中心+IaaS)的直接驱动变量为流量。来来几年,流量趋势性增 加,云上游产业链发展有望加速。从本质来看,云计算基础设施解决的核心问题是:数据 的计算、存储。只要数据(流量)是在不在增加,对底层计算和存储资源的需求也在不断 增加。因为,我们可以将云基础设施看作是,随着流量(数据量)增加,而不断呈现线性 甚至是非线性增长的业务。另外,我们知道计算机架构就是“底层计算+上层应用”。一般 的需求驱动逻辑是,上层应用带动底层计算的增加,底层计算能力的提升驱动上层应用的 丰富。两者互为影响,互为彼此的驱动变量。我们认为,云基础设施的三大核心变量为:1)云计算快速发展。2)5G 和 AI 的驱动,3)B 端企业线上迁移的驱动。
服务器是云计算的硬件支撑
服务器是云计算的硬件支撑和虚拟化资源来源。云计算是对基础 IT 资源的虚拟化(包括 计算资源、存储资源、网络资源等),云计算平台的背后需要数量庞大的服务器集群作为 硬件支撑,可以是单台服务器的集群,也可以是机柜形态服务器的集群。如果云计算机是 电厂,那么单台服务器相当于发电机。云计算中非常重要的一项技术是虚拟化技术,虚拟 化技术是将单台服务器设备的资源进行划分,分成几十甚至是几百台虚拟机,从而向更多 的用户提供计算资源。可以说,服务器是云计算虚拟 IT 资源的底层支撑和来源,服务器 也是云计算中最基础的单元。
云计算发展带动服务器需求增长
从直观的角度来看,云计算的发展带动了互联网企业对数据中心的大规模建设,而数据中 心正是有大量的服务器实体构建而成。而对于另一个认知:随着企业对云服务采购力度的 加大,企业自建机房的的需求大幅降低,从而减少对服务器的采购力度。当然这个只是表 面现象,其实企业对服务器计算和存储资源的需求没有因为云化而消失,而是发生了转移, 从自建机房的服务器转移动云计算厂商的服务器。而且,在企业云化之后,其产生的数据 量会急剧增加,对云服务的需求会进一步提升。
如果从 IT 角度来看,首先我们先明白,云服务到底提供的是一种什么服务(主要针对 IaaS)?最基本的就是对大量数据的计算、处理、存储、共享功能。其实云计算之所以产生,也正 是因为传统的 IT 架构比较难处理互联网所产生的大量数据的计算和处理功能(我们都知 道,从 IT 技术演进来看,云计算是发生在互联网之后,最早由谷歌提出)。
因此,对云计算需求的核心可以简单理解为,是对数据的计算、处理和存储的需求。而我 们看到,互联网和物联网的崛起,各种智能终端的普及,以及网络的加速,使得数据的产 生在高速提升。因此企业和个人对数据处理的需求是在不断被创造和高速提升的。从这个 角度来看,未来互联网巨头的数据中心也是在不断扩张的,因此服务器的需求仍有较长的 路。核心是:只要对数据的计算和存储有需求,对服务器的需求就不会停止。
根据 Gartner 数据,全球服务器出货量在 2017Q1 开始加速,其背后的核心驱动因素来自于 全球云计算市场的快速增长。如果具体来看,全球公有云市场的快速发展拉动了对云服务器 的需求。从中国服务器市场发展来看,中国服务器市场发展速度快于全球,从 2017Q1 开启 的这一轮服务求需求上升的周期中国,中国市场服务器出货量增速大概是全球服务器市场增 速的 2-3 倍;出货量占全球比不断上升,由 2013 年的 13%上升至 2019 年 30%左右。
边缘计算基础设施
边缘计算是指一种在网络边缘进行计算的新型计算模式。边缘计算机靠近终端或者数据源 头的网络边缘侧,融合网络、计算、存储、应用等,就近提供边缘终端智能服务,满足对 敏捷连接、实施业务、数据优化、应用智能和安全隐私保护等需求。我们可以将边缘计算 简单理解为“终端计算”,区别于云计算时代的“数据中心计算”(云端计算)。

5G 的发展加速了边缘计算的崛起
有了 5G 低时延的支撑,边缘端(Edge 端)可以承担原来本机客户端的计算需求。这样 对服务器端和客户端都带来一定好处。对于服务器端而言,边缘端会将访问请教在本地进 行预处理,能够分散大流量的访问和计算压力。对于客户端而言,边缘端的计算环境可控, 算力不依赖于云端服务器。边缘计算作为数据的第一入口,将在智慧园区、云游戏、CDN、 视频监控、工业互联网与 Cloud VR 等场景发挥重要作用。

边缘计算的业务本质是云计算在数据中心之外汇聚节点的延伸和演进,主要包括云边缘、 边缘云和云化网关三类落地形态。根据 IDC 预测,未来超过 70% 的数据需要在边缘侧分 析、处理和存储。边缘计算领域的多样性计算架构、产品与解决方案越发重要。从边缘计 算对软件和硬件的要求来看,软件平台需要考虑导入云理念、云架构、云技术,提供端到 端实时、协同式智能、可信赖、可动态重置等能力。硬件平台需要考虑异构计算能力,如 鲲鹏、ARM、X86、GPU、NPU、FPGA 等。即边缘计算软件平台采用 Cloud Native 云 原生架构与关键技术,硬件平台支持异构计算能力,以边云协同和边缘智能为关键特征。

算力基础设施市场规模
我们从流量增长的角度思考云端协同底层算力的发展对于基础设施的需求。根据思科“视 觉网络指数”(VNI),相比 2017 年,2022 年全球互联网流量将增长 153%,到每月 356 兆亿字节,其中视频占流量的 82%。到 2022 年,思科预测约三分之二(62%)的连接平 板电视机将支持 4K。到那时,4K UHD 分辨率更密集的数据要求将占全球互联网流量的 2%。自从 Cisco 2005 年首次开始 VNI 预测以来,2005-2018 年,流量增长了 56 倍,累 计有 36%的年复合增速。
Cisco 对全球流量的预测数据包括:
1)全球 IP 流量将增加 2-3 倍(相比 2017 年) 。到 2022 年,全球 IP 流量预计将达到每 月 396EB,高于 2017 年每月 122EB。到 2022 年,每年流量为 4.8 ZB。
2)全球互联网用户将占全球人口的 60%。到 2022 年将有 48 亿互联网用户。这比 2017 年的 34 亿或世界人口的 45%有所增加。
3)全球网络设备和连接将达到 285 亿。到 2022 年,将有 285 亿固定和移动个人设备和 连接。到 2022 年,超过一半的设备和连接将是机器对机器,高于 2017 年的 34%。
4)全球宽带,Wi-Fi 和移动速度或将接近翻倍。全球平均固定宽带速度将从 39.0 Mbps 增加到 75.4 Mbps。全球平均 Wi-Fi 连接速度将从 24.4 Mbps 增加到 54.0 Mbps。平均全 球移动连接速度将从 8.7 Mbps 增加到 28.5 Mbps 三倍以上。
5)视频,游戏和多媒体将占所有流量的 85%以上。


我们可以看出,未来几年全球网络流量将继续保持快速增长,由此带动的对数据计算和存 储的需求也有望快速增长。另外,我们可以从工信部统计的中国移动互联网用户的流量使 用情况可以看出,2018 年中国移动互联网接入流量达到 711 亿 GB,相比与移动互联网大 规模应用前的 2013 年,增长了 60 倍左右。同样,中国月户均移动网接入流量,2018 年 相比与 2013 年也增长了大概 40 倍左右。我们预计,在 5G 带动的新的应用下,网络流量 的增长的幅度或将至少在一个数量级(10 倍)以上。


综合以上,我们可以的得出以下判断:
1、未来云计算的持续发展和边缘计算的崛起有望使得网络流量的增加幅度或将至少在一 个数量级(10 倍)以上。
2、数据量的增加有望推动对数据处理和存储等计算资源需求的增加,对其需求的增加幅 度或将与数据量增加的幅度保持线性或者非线性增长。
3、对计算资源需求的背后,是服务器、存储等基础设施的支撑。我们认为,对服务器的 需求或将与数据量的增加,保持线性或者非线性(指数级)增长。
从服务器市场变化来看,2012 年以来移动互联网和云计算带动了服务器出货量持续增长。特别是 2017 年云计算推动的对服务器基础设施的需求更加具有代表性。全球服务器出货 量不仅出现了走出来长达 4 个季度的负增长;而且,全球服务器市场的竞争格局也发生了 比较明显的变化。满足云计算场景下的服务器厂商的市场份额逐步提升。
建议关注:浪潮信息、宝信软件、深信服、中科曙光。
人工智能:产业融合 AI,反哺实体经济
人工智能的发展驱动着劳动力、工作方式以及工作组织形式等多方面的变革,人工智能应 用的成熟,既催生了新的市场,也为传统产业的发展注入了新的活力。
人工智能产业链大致可分为基础层、技术层和应用层三个类别。人工智能具有算力、算法、 数据三要素,其中基础层提供算力支持,通用技术平台解决算法问题,场景化应用挖掘数 据价值。

基础硬件层:国际芯片巨头建立先发优势,中国初创企业寻求突破
底层硬件包括 GPU/FPGA 等用于性能加速的芯片、传感器与中间件,是人工智能应用的 前提。


我国AI芯片行业发展尚处于起步阶段。长期以来,中国在CPU、GPU、DSP处理器设计 上一直处于追赶地位,绝大部分芯片设计企业依靠国外的IP核设计芯片,在自主创新上受 到限制。而人工智能为中国在处理器领域实现弯道超车提供了机遇。目前人工智能芯片的 发展尚处于早期,技术路径和生态上尚未形成垄断,为国内AI芯片的发展提供了机遇。目前国内 AI 芯片公司主要有中星微、寒武纪、西井科技、地平线、深鉴科技等创业公司, 比特大陆等矿机厂商也正在向人工智能芯片研发转型。

技术层:算法和计算力是核心驱动力,开源化和通用性是趋势
技术层是人工智能发展的核心,对应用层的产品智能化程度起到决定性作用,在这一发展 过程中,算法和计算力是人工智能的核心驱动力。

人工智能正处于从感知智能向认知智能发展的进阶阶段。技术层主要依托基础层的运算平 台和数据资源进行海量识别训练和机器学习建模,以及开发面向不同领域的应用技术,包 含感知智能和认知智能两个阶段,是人工智能的核心。感知智能阶段通过传感器、搜索引 擎和人机交互等实现人与信息的连接,获得建模所需的数据,如语音识别、图像识别、自 然语音处理和生物识别等。认知智能阶段对获取的数据进行建模运算,利用深度学习等类 人脑的思考功能得出结果,如机器学习、预测类 API 和人工智能平台等。通用技术应用 平台提供深度学习、模式识别等技术应用服务,对接应用层。
目前感知智能已具有大规模应用基础,如计算机视觉技术已大规模应用于安防、金融等领 域,语音识别应用于消费级终端智能音箱、教育等领域。代表企业包括科大讯飞、商汤科 技、旷视科技、云知声等。认知智能仍尚待突破,诸如无人驾驶、全自动智能机器人等仍 处于开发中,与大规模应用仍有一定距离。
行业应用:AI 技术应用的主战场
应用层按照对象不同,可分为消费级终端应用以及行业场景应用两部分。消费级终端应用 主要包括智能机器人、智能无人机以及智能硬件三个方向;行业场景应用对接各类外部行 业的 AI 应用场景,如自动驾驶、智慧金融、智慧医疗、智慧教育、智慧零售、智慧安防、 智慧营销、智慧城市等。


人工智能+产业的融合将是未来行业发展重点,目前医疗、金融、安防、无人驾驶等领域 人工智能技术应用正在加速落地。
AI+医疗:医疗 AI 在临床使用较多的主要是四类:一是智能影像,二是智能语音,三是医 学机器人,四是临床智能决策。医疗智能影像和语音是基于图像和语音识别技术发展起来 的,由于医学影像资料获取门槛较低且更为标准化,语音数据识别技术成熟,所以智能医 学影像目前发展最为成熟,临床接受程度最高,只是仍然不属于医疗最核心领域。IBM Watson 在临床智能决策上具有领先技术,但由于缺乏足够的训练数据和不同地区本土化 的障碍,实际应用依然非常有限。
AI+金融:金融领域人工智能主要应用于四大领域:保险科技、智能风控、智能投顾和智 能投研。传统金融机构的资产配置咨询服务普遍只是向高净值用户开放,但如今有了人工 智能与大数据作为依托,部分券商、银行已经可以根据用户的风险测评从海量产品中严选 适合的产品供投资者选择,并能为投资者提供个性化的资产配置建议,帮助投资者减少了 投资的盲目性。
AI+安防:视频监控是安全防范系统中的重要组成部分,传统的监控系统包括前端摄像机、 传输线缆、视频监控平台。然而查看视频工作量大,人力效率低。运用机器视觉的 AI 分 析平台能够区分人体形态、车辆、或选定的物体与所有其他物体的一般移动和像素变化。它通过识别模式来实现这一点。当捕捉的对象(例如人)违反预设规则时,则发送警报。这使得风险的处置从事后提到事前,且大大节约了人力的消耗。
AI+智能驾驶:我们认为智能驾驶是人工智能行业应用中最重要也是市场空间最大方向, 无人驾驶需要应用到人工智能的深度学习、视觉感知、大数据等技术和更智能化的硬件设 备,谷歌、高通、英伟达、英特尔、特斯拉、百度等越来越多厂商纷纷投身于此。
核心技术和装备的国产化是新基建成败的决定因素
IT 国产化包含了从 IT 底层的基础软硬件到上层的应用软件。以“云”和“端”角度为例, 实现全产业链的安全、可控。
1)基于国产平台的终端全栈架构:包括国产 CPU、整机设备、固件(BIOS)、操作系统 及驱动层和应用层(办公软件、应用软件)等。终端设备包括单独部署的个人桌面电脑、 笔记本电脑、接入云平台的瘦客户端等。

2)基于国产平台的云计算全栈架构:随着云计算的发展,政府、金融、电信等各个行业 都在逐步从传统信息系统“烟囱式”的建设方式向私有云、公有云环境进行迁移。云计算 的核心就是利用以虚拟化为代表的技术进行计算、存储、网络等资源的配置管理和弹性扩 展。云计算整体架构包括:基于国产 CPU 的基础设施层,如整机、网络、存储等;IaaS 层--包括操作系统和云管理平台;PaaS 层--主要是通过使用容器环境对应用软件进行微服 务化定制封装,使用 DevOps 理念对云原生应用进行持续部署和集成,使用容器编排工具 对容器进行统一集群管理;SaaS 层包括政府、金融、电信等各行业业务软件。此外,还 包括整个平台的安全管理、运维管理及相应的标准制定遵循。

另一方面,从装备制造业角度来看,“新基建”具有深远的中长期影响,有望加速中国高 端装备国产化进程。“新基建”的作用不能仅从短期固定资产投资规模来看,其中长期意 义更为重要,有望进一步激活存量制造产能,有效提升制造效率,推动中国制造业向智能 化、高端化转型。“新基建”的破局点之一在于半导体设备及工业机器人等关键装备的技 术持续进步和国产化。本土关键装备制造业的崛起是“新基建”高质量推进的支撑,同时 “新基建”投资也将显著刺激和促进关键装备制造业的市场需求。
半导体设备和工业机器人或是“新基建”实现突破的关键所在和“新基建”投资下的重点 受益领域。“新基建”的重点领域是 5G、人工智能和工业互联网等,相关关键装备的技术 持续进步是成败关键因素之一。5G 基建及应用将产生较大规模的芯片需求,国产芯片产 能建设高速推进,半导体设备国产化进程有望显著受益。
国产芯片产业链:支撑“新基建”的产业命脉
国产 CPU 芯片
CPU(Central ProcessingUnit)中央处理器,是计算机的运算和控制核心(Control Unit), 它的功能主要是解释计算机指令以及处理计算机软件中的数据。中央处理器内部主要包括 运算器(ALU,Arithmetic Logic Unit)和高速缓冲存储器(Cache)及实现它们之间联系 的数据、控制及状态的总线。
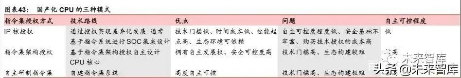
自主研发CPU需要得到指令集授权。在国产芯片厂商中,华为鲲鹏和飞腾获得了 ARM 公 司 64 位 ARM V8 指令集的架构授权,有权设计、生产、销售 ARMv8 兼容处理器产 品。龙芯、申威分别获得 MIPS 架构和 ALPHA 架构的授权,自主研发处理器内核,并 在此基础上,对相关架构指令集进行了扩展。基于两种指令集授权模式,加上国内一些厂 商自建指令集系统,CPU 国产化的方式主要有三种:

国产 CPU 主要参与者
2002 年中科院计算所研制出我国第一款商品化通用高性能 CPU“龙芯”1 号。此后,我 国科研技术人员大力攻关,相继有多款国产处理器芯片陆续面世。目前我国国产处理器芯 片的主要参与者有:龙芯、兆芯、飞腾、海光、申威和华为等。

国产半导体设备
5G 基建推进及应用端的发展有望对半导体及设备产业需求产生较大的拉动作用。5G 网络 作为新型基础设施建设的底层技术,有望带来整个信息基础设施的革命性升级。从全球视 角看,5G 是下一轮信息科技革命的制高点,从互联网到移动互联网再到 5G 物联网,将 催生万物互联,带来全新的生产生活方式;从中国的情况看,当前国内的运营商、设备商、 终端商都在蓄力 5G,不断加快 5G 设备研发和产业发展进程。5G 技术的核心在于芯片, 无论是基站还是移动手机,都与之息息相关。直接受益于 5G 大规模商用的芯片包括存储 芯片、计算芯片、控制芯片、智能手机芯片、基带芯片等。此外,未来 5G 的影响将远远 超出技术产业的范围而影响到社会各个层面,催生新的应用场景,推动新的经济活动,进 而对全球范围的各类芯片需求产生更加广泛、普遍的拉动和刺激,进而带动半导体设备需 求进入新的成长期。
5G 时代,全球存储芯片产能扩张对刻蚀设备、薄膜沉积设备的需求拉动较为突出。5G 产 业发展催生增量需求,叠加下游技术进步对半导体工艺及设备提出更高要求,刻蚀、光刻、 薄膜沉积等关键工艺设备的增量需求空间或将较为广阔。其中存储芯片扩产对设备的拉动 效果显著,例如在 3D NAND 存储芯片领域,随着堆叠层数不断增多,刻蚀、薄膜沉积工 艺难度和次数不断增加,刻蚀设备、薄膜沉积设备需求更为受益,薄膜沉积设备需求增长 幅度可能最大。
全球范围的新冠疫情为全球半导体及设备需求的复苏带来短期不确定性,但 5G、物联网 (IoT)、人工智能(AI)等新一轮技术变革所驱动的中长期成长趋势不会改变。纵观半导 体及设备产业的历史,每一次市场低迷都随着技术创新的到来而结束并开启新的成长期,虽 然短期来看 2019 年 PC、智能手机等渗透率接近高位在一定程度上影响了半导体及设备行 业的持续快速发展,但 5G、物联网(IoT)为代表的新需求及其带动的云计算、人工智能、 大数据等新应用的兴起,将有望开启半导体及设备行业的增量需求,2019 年下半年全球半 导体及设备产业已初步呈现出复苏趋势。据 SEMI 数据,全球、中国市场单月销售额分别于 2019 年 4 月、2 月跌至近两年最低点,但自 2019 年 9 月以来月度同比下滑幅度均呈逐渐 收窄趋势,其中中国月度同比增速已于 2019 年 12 月由负转正。自 2019 年 4 月以来,北 美半导体设备企业出货金额的同比下滑幅度一直呈现收窄趋势并于 10 月转正,2020 年 1 月同比增速达 23%。但不容忽视的是,2020 年 3 月以来全球疫情加剧,我们认为半导体及 设备需求或将面对短期下行风险,但技术驱动下的长期成长趋势不会发生改变。


中国大陆正处于晶圆制造产能扩张的历史机遇期,逆周期投资为中国半导体设备需求提供 了较强的成长韧性,同时考虑中国疫情总体得到有效控制,制造业正在有序复工,我们认 为中国半导体设备需求有望实现持续成长。中国大陆市场的全球比重总体呈显著上升趋势, 由 2005 年的 4%提高到 2018 年的 20%,据 SEMI 于 2019 年 12 月的预测,2019、2020、 2021 年中国市场的全球占比有望提升到 22%、25%、25%,其中 2019 年中国大陆市场 回调至 129 亿美元/yoy-2%,下滑幅度小于全球市场,2020、2021 年达 149 亿美元/yoy+16% 和 164 亿美元/yoy+10%,增速均将有望高于全球市场。虽然全球新冠疫情对国内外半导 体设备产业需求成长带来风险,但我们认为中国需求的成长韧性相对更强。


本土晶圆厂先进制程的产能扩张和技术逐步成熟,为国产设备提供了更好的验证试用平台 和进口替代机会。根据半导体行业内“一代设备,一代工艺,一代产品”的经验,半导体 产品制造要超前电子系统开发新一代工艺,而半导体设备要超前半导体产品制造开发新一 代产品,因此海外半导体设备龙头企业的技术发展历程均离不开全球一流晶圆厂紧密配合, 合作开发、技术协同和产品验证至关重要。
目前,以中芯国际、长江存储、合肥长鑫为代表的本土半导体制造企业正分别在逻辑电路 芯片、3D NAND 存储芯片、DRAM 存储芯片领域布局先进制程产能,是中国半导体制程 工艺技术走在最前沿的企业。中芯国际 28nm 制程的发展成熟已经为本土企业带来了可观 的验证机会,据中国电子专用设备工业协会数据,2019 上半年国产设备在集成电路生产 线设备市场占比达到 10%左右。我们认为,随着中芯国际、长江存储、合肥长鑫等企业 在工艺技术上的进一步发展将为国产设备带来更前沿的验证机会和更广阔的进口替代市 场,国产设备份额上升潜力较大。

主流晶圆厂设备国产化持续推进,从长江存储开工至今的设备招标情况来看,中国半导体 设备国产化已取得阶段性突破,本土设备企业已在刻蚀设备、薄膜沉积设备等领域占据一 定份额。长江存储是中国大陆工艺技术走在前沿、现有产能建设规划规模较大的本土晶圆 厂之一,其招标采购的市场份额情况对于评估中国半导体设备的国产化进展具有重要参考 意义。据我们对中国国际招标网的公告梳理,2017~2020 年 2 月长江存储设备采购已中 标本土企业包括:中微公司、北方华创、沈阳拓荆、盛美半导体、华海清科、精测电子、 上海睿励、中科仪等。
目前中国本土半导体设备产业中已涌现出一批优秀企业,国产半导体设备逐渐呈现谱系化 发展,其中在细分领域走在国内前列的企业包括:北方华创(刻蚀设备、薄膜沉积设备、 清洗设备等)、 中微公司(刻蚀设备)、长川科技(测试设备)、晶盛机电(硅片生长、加 工设备)、上海微电子(光刻设备)、沈阳拓荆(薄膜沉积设备) 、中科仪(真空获得设备、 薄膜沉积设备)、盛美半导体(清洗设备)、华海清科(CMP 设备)、南京晶升能源(硅片 生长设备)等。目前半导体设备国内龙头企业订单较为充足,我们预计或有望从 2020Q2 开始实现较高的收入增长。根据国内主流半导体制造企业的投资规划来看,2020 年或是 本土设备企业成长新起点,本轮设备需求的增长周期有望持续到 2025 年,为本土企业实 现份额上升提供了重要时间窗口,建议关注中微公司、北方华创等本土优势设备企业。
国产操作系统:信息化强国之基
操作系统是一个协调、管理和控制计算机硬件资源和软件资源的控制程序,是硬件的第一 层软件扩充,在计算机系统中位于计算机裸机和计算机用户之间:通过系统核心程序对计 算机系统中的几类资源进行管理, 如处理机、存储器、输入 /输出设备、数据与文档资源、 用户作业等, 并向用户提供若干服务, 通过这些服务将所有对硬件的复杂操作隐藏起来, 为用户提供一个透明的操作环境。主要功能包括:处理机管理、存储器管理、设备管理、 文件管理与用户接口。
操作系统是连接硬件和数据库、中间件、应用软件的纽带,向下适配硬件系统、发挥终端 硬件性能,向上支撑应用软件功能、影响用户的最终体验,起到了承上启下的关键作用, 是构建国产 IT 底层生态环境的重要组成部分。
谁掌握了操作系统的话语权,谁就掌握了整个 IT 产业的话语权
PC 时代,Windows 操作系统+Intel CPU 组合而成的 Wintel 联盟居于垄断地位,也成就 了微软在互联网时代的霸主地位。随着移动互联网的兴起,安卓/iOS 操作系统+ARM 快速 崛起,同时谷歌和苹果也随之成为移动互联网时代的霸主。
全球从 PC 互联网时代发展到移动互联网时代,正在向万物互联时代发展。每一代互联网 相比上一代,从联网设备的数量到市场规模,都会有指数级的增长。每一代互联网都有掌 握产业链的龙头公司,从 PC 时代的英特尔和微软,到今天的 ARM 和 Google,未来谁能 掌握核心芯片和操作系统,就会成为新的万物互联时代的产业链霸主。

2014 年,微软 WindowsXP 停服;2020 年 1 月 14 日,微软宣布 Win7 停止服务。根据百 度统计流量研究院的数据,截止到 2020 年 2 月,Win7 在我国操作系统领域仍占据 52.4% 的份额。意味着微软停止 Win7 服务,我国将有超过一半的电脑将处于安全无法保障的尴 尬处境。且 Windows 操作系统源代码是封闭的并掌握在微软手中,这极大威胁了我国整 体信息安全保障能力。由此可见,推出我国自己的安全可靠操作系统具有非常重要的战略 意义。
目前主流操作系统主要有PC端的Windows、 Linux、 OSX等;服务器操作系统Unix/Linux, Windows Server,OS X;嵌入式操作系统μClinux、μC/OS-II、eCos、FreeRTOS 等;PDA 手持终端操作系统 Palm OS、Pocket PC 等。
目前国产操作系统均是基于 Linux 内核进行的二次开发。Linux 是一款由 C 语言编写的免 费开源系统内核。凭借其免费开源、安全稳定、高模块化程度、广泛的硬件支持、支持多 用户多任务等特点,Linux 获得众多开发者的推崇。
按照应用领域分类,Linux 操作系统可以分为三类:桌面操作系统、服务器操作系统、嵌 入式操作系统。桌面操作系统是具有图形化界面的操作系统。服务器操作系统是安装在大 型计算机上的操作系统,相对于桌面操作系统,服务器操作系统要承当额外的管理、配置、 稳定、安全保证等功能。嵌入式操作系统是一种用途广泛的系统软件,通常包括与硬件相 关的底层驱动软件、系统内核、设备启动接口、通信协议、图形界面、标准化浏览器等。

国内操作系统厂商主要有麒麟 OS(中标麒麟、银河麒麟)、深度科技、普华软件、中兴新 支点、凝思、中科方德等公司。各公司简要概况见下表。

另外,华为也推出了自己的社区版开源操作系统华为欧拉(OpenEuler)。华为欧拉服务器 操作系统软件基于 Linux 稳定系统内核,完美支持鲲鹏处理器和容器虚拟化技术,在系统 的高可靠、高安全以及高保障方面储备了富有竞争力的技术特性。为企业用户提供了稳定 安全的高端计算平台,并充分利用 Linux 的可伸缩、高性能和开放性的优势。
在国产操作系统领域,我们看好 UOS 和麒麟 OS,对于两者的份额,目前还无法准确判 断,需要持续跟踪双方的发展态势。标的方面,建议关注中国软件(麒麟软件第一大股东)。
“新基建”十大核心行业龙头企业梳理
“新基建”推动中国开启新的智能化时代,我们认为,在新的机遇期,新基建相关产业中 具备综合竞争力的一批龙头企业有望脱颖而出、加速发展。从产业链角度,有望较为受益 的具体产业包括:半导体设备、国产芯片、国产基础软件、服务器、存储、IDC、云计算、 工业机器人、工业互联网、V2X 车联网、超高清视频、人工智能的基础层、技术层及应用 层(智能驾驶,AI+安防、金融、医疗、司法、教育等)。上述产业中的主要上市公司如下:

综合考虑“新基建”驱动下细分领域的行业空间及趋势,以及企业的竞争地位和受益程度, 我们筛选出最有望受益于“新基建”投资的十大核心行业龙头企业,建议关注:
1)中兴通讯:受益于 5G 基站建设的通信设备龙头;
2)海康威视:受益于 5G 安防场景应用发展的 AI+安防龙头;
3)金山办公:受益于云计算行业景气度上行的云化办公软件龙头;
4)中微公司:受益于中国芯片产能扩张的本土半导体刻蚀设备领军企业;
5)北方华创:受益于中国芯片产能扩张的半导体设备平台型龙头企业;
6)浪潮信息:受益于云计算底层计算需求扩张的服务器龙头厂商;
7)数据港:受益于云计算底层需求扩张的领军 IDC 服务商;
8)中国软件:受益于国产化浪潮的国产基础软件龙头;
9)宁德时代:全球领先动力电池系统提供商,车联网及新能源车产业链受益标的;
10)宝信软件:受益于工业互联网应用落地的钢铁信息化龙头,IDC 业务具有成本优势。
风险提示
宏观经济下行压力加大的风险: 全球疫情扩散对国内外需求产生抑制,逆周期政策有望一定程度上对冲宏观经济下行压力, 若政策力度不及预期,或将导致新基建相关产业需求侧弱化。
宏观经济下行压力加大的风险: 国内新冠疫情虽然得到较为有效的控制,但海外疫情扩散趋势仍未减缓,海外疫情对全球 经济的冲击风险不容忽视。此外,若产生输入性风险,或对国内制造业等产业景气度产生 负面影响。
宏观经济下行压力加大的风险: 新基建部分相关产业技术壁垒较高,技术突破进度对产业发展至关重要,且中外仍存一定 差距,若贸易摩擦加剧导致海外对华技术封锁或关税政策变化,或对本土相关产业产生不 利影响。
未来智能实验室的主要工作包括:建立AI智能系统智商评测体系,开展世界人工智能智商评测;开展互联网(城市)云脑研究计划,构建互联网(城市)云脑技术和企业图谱,为提升企业,行业与城市的智能水平服务。
如果您对实验室的研究感兴趣,欢迎加入未来智能实验室线上平台。扫描以下二维码或点击本文左下角“阅读原文”


最后
以上就是激昂橘子最近收集整理的关于新基建深度报告:七大领域十大龙头分析稳增长、促转型,把握新基建浪潮中的七大产业机遇5G 下游应用:抢占下一轮信息科技革命制高点大数据与云计算:数据赋能百业人工智能:产业融合 AI,反哺实体经济核心技术和装备的国产化是新基建成败的决定因素的全部内容,更多相关新基建深度报告:七大领域十大龙头分析稳增长、促转型,把握新基建浪潮中的七大产业机遇5G内容请搜索靠谱客的其他文章。
发表评论 取消回复