参考相关资料与链接:
- 车联网 V2X 产业报告(2019-2020年)
- 车联网系统如何架构?
- 其他众多参考资料及文档。
车路协同、车联网、智慧交通、智能网联车、自动驾驶、无人驾驶、高精度地图资料汇总与整理
VX:lovebetterworld
车路协同优质资料整理地址:
- 语雀:车路协同、自动驾驶、车联网、智能网联车 · 语雀 (yuque.com)
- 个人网站:车路协同 | 爱是与世界平行 (lovebetterworld.com)
- GItee:自动驾驶: 整理车路协同自动驾驶相关的内容,为车路协同自动驾驶提供资料和笔记,包含车路协同解决方案,车路协同参考资料、车路协同规范,车路协同云控平台,高精度地图,Appllo自动驾驶学习笔记等。 (gitee.com)
- CSDN:爱是与世界平行的博客_CSDN博客-智慧交通与车路协同,▷项目总结,▷大数据领域博主
因阿里云盘内容太多,没办法直接一个网盘进行分享,遂对某部分感兴趣的,可以加好友,单独分享。





1 车联网
1.1 车联网概念和原理
车联网是指以车内网、车际网和车载移动互联网为基础,按照约定的通信协议和数据交互标准,在车、路、行人及互联网间进行无线通讯和信息交换的系统网络。
车辆通过卫星导航系统、射频识别、传感器、摄像头图像处理等装置自动完成自身环境和状态信息的采集,通过互联网技术,车辆可以将自身的各种信息传输汇聚到中央处理器,对车辆数据做进一步的分析处理。

车联网通信模式

这两种通信模式共同支持车联网多样化的应用需求,直通方式可支持在没有蜂窝基站覆盖的场景下工作。
通过增加V2X应用层与接入层间的适配层,实现通信模式智能选择,支持业务分流控制、无线传输控制、业务质量管理、连接控制管理等功能。
蜂窝通信(Uu)和直通通信(PC5)两种模式优势互补,通过合理分配系统负荷,自适应快速实现车联网业务高可靠和连续通信——Uu接口基于4G/5G频段支持时延不敏感业务(如地图下载、信息娱乐等),PC5接口基于ITS专用频段支持低时延、高可靠业务(如V2V、V2I、V2P等道路安全业务)。
1.1.1 车辆网联化分级
参考链接:自动驾驶 - C-V2X - 知乎 (zhihu.com)
分级原则:基于C-V2X为车辆提供交互信息、参与协同控制的程度,车辆网联化划分了三个层级:网联辅助信息交互 → 网联协同感知 → 网联协同决策与控制
网联辅助信息交互:基于V2I、V2N通信,实现导航、道路状态、交通信号灯等辅助信息的获取以及车辆行驶与驾驶人操作等数据的上传。
网联协同感知:基于V2V、V2I、V2P、VIN通信,实时获取车辆周边交通环境信息,与车载传感器的感知信息融合,作为自主决策与控制系统的输入。
网联协同决策与控制:基于V2V、V2I、V2P、VIN通信,实时并可靠获取车辆周边交通环境信息及车辆决策信息,车-车、车-路等交通参与者之间信息进行交互融合,形成车-车、车-路等交通参与者之间的协同决策与控制。

车辆网联化不同等级特点
1.2 技术路线对比
目前全球存在两大通信技术标准流派:**DSRC(专用短程通信技术)**和C-V2X(基于蜂窝技术的车联网通信)。DSRC和C-V2X在工作原理上存在较大的差异。
DSRC与5G通信对比

DSRC标准由IEEE(美国电气电子工程师学会)基于WIFI制定,标准化流程开始于2004年。DSRC系统包含车载单元(On Board Unit,OBU)与路侧单元(Road Site Unit,RSU)两项重要组件,通过OBU与RSU提供车间与车路间信息的双向传输,RSU再透过光纤或行动网络将交通信息传送至后端智能运输系统平台(ITS)。
C-V2X主要包括OBU、RSU、Uu接口和PC5接口。RSU主要在覆盖范围内广播路况、信号灯、行人信息,提供时间及位置同步等,同时具有移动网络接入能力,接入车联网管理平台或云平台;Uu接口是指OBU/RSU与基站之间的接口,实现与移动网络通信;PC5接口是指OBU与OBU,OBU与RSU之间的直联通信接口,即车辆与其他设施之间不借助移动网络而直接进行通信。
**从技术性能上,C-V2X 在容量、时延、可管理性以及抗干扰算法等方面优势凸显。**因 为蜂窝技术本来就是针对高速移动环境设计,基于蜂窝通信的 C-V2X 技术相比于 DSRC 在多方面技术性能上更具优势。从通信覆盖能力上比较,C-V2X 有着更好的链路预算(LinkBudget),从而能够覆盖约两倍的范围,或者在相同范围内实现更高的可靠性(更低的误 码率)。在高速公路场景下(140-250km/h),C-V2X 的通信距离比 DSRC 提升了约 100%。在城市道路场景下(15-60km/h), C-V2X 的通信距离比 DSRC 提升了约 30%。通过资源 池的调度,C-V2X 选择能量最低的模块来满足对延迟的要求,实现了更高的可靠性。在多 种障碍盲区下,C-V2X 能允许更高的行进车速与实现更广的通知范围。此外,C-V2X 还支 持集中式和分布式相结合的拥塞控制机制,这种机制可以显著提升高密场景下接入系统的 用户数,实现更加高效的资源分配。
从商用部署上,C-V2X 可复用现有 4G 和未来 5G 移动基站和通信网络,部署成本更 低。在网络部署方面,C-V2X 与蜂窝网络的协同效应可降低部署成本。基于 802.11p 的 DSRC 技术的组网需要新建大量路侧单元(road side unit),这种类基站设备的新建成本 较大,其硬件产品成本也比较高昂。而 C-V2X 可以通过结合路侧单元(RSU)和现有的 面向网络通信的蜂窝基础设施,将 V2N、V2I 的功能与 4G/5G 基础设施及其回传链路相结 合,从而不需要单独建站部署,降低部署成本,带来重要的经济效益。
**从持续演进上,C-V2X 对 5G 前向兼容,更具发展前景。C-V2X 是唯一一种具有清 晰 5G 演化路径的 V2X 技术。**C-V2X 包含 LTE-V2X(R14)、eLTE-V2X(R15)和向后演 进的 5G NR-V2X(R16),根据 3GPP 的 LTE 演进路线规划,在未来,LTE-V2X(R14/15版)会平滑过渡到 5G-V2X(R16+版) 。在 5G 落地的推动下, 未来 C-V2X 的发展将结合 5G NR 功能,进一步强化高吞吐量、宽带载波支持、超低延迟和高可靠性等优势,从而实 现自动驾驶和其他高级功能运用,如高吞吐量传感器共享,意向共享和 3D 高清地图更新 等。从 Rel-14 到 5G NR-based 的 C-V2X 技术发展,更加契合车联网与自动驾驶的未来 发展方向,应用前景更加光明。

**国际社会在 V2X 技术路径选择上仍存争议,中国有望通过 C-V2X 实现弯道超车。**由 于 802.11p(DSRC)技术成熟相对较早,美国政府倾向于部署 802.11p 技术,并于 2016 年启动 FMVSS,强制基于 802.11p 的 V2V 通信,将 C-V2X 作为备选技术。欧盟则认为 C-ITS 需要混合通信方式的支持,因此分别基于 802.11p 和 C-V2X 技术开展互操作测试。中国第一次参与国际移动通信标准的竞争是在 3G 时代,并以此为基础发展出了自己的 4G 标准 TD-LTE。因此,中国在 LTE 标准上拥有较多的专利,自主程度更高,专利费用较低, 且 LTE 蜂窝网络覆盖条件好,基于这一蜂窝通信技术发展 C-V2X 技术将具有更好的基础 条件。目前,国内 LTE-V2X 标准体系建设和核心标准规范基本建设完成,工信部等政府 部门和运营厂商也在积极推动 LTE-V2X 技术创新和产业化。我国有望凭借 C-V2X 实现车 联网技术创新和产业发展的赶超。
1.3 车联网系统架构
车联网技术的关键功能是驾驶者,可以通过移动设备远程控制汽车、监控汽车的安全性,因此,车、车联网平台以及用户APP端组成一个完整的车联网系统。

每一辆车辆作为一个独立的个体连入车联网系统当中,车辆的中控系统、网关系统以及电控系统是车联网的重要硬件基础,中控系统、网关系统以及电控系统主要有组成如下:
- 中控系统:空调控制系统、车载娱乐信息系统、车载导航定位系统;
- 网关系统:T-Box(主要包括GPS/AGPS、SIM,部分自带电源的低功耗GPS);
- 电控系统:汽车数字化仪表、车身控制模块BCM、电池管理系统BMS、行车电脑ECU、发动机管理系统EMS……
车联网平台主要功能有车辆信息管理、车辆监控、车辆控制以及车辆数据统计分析。
- 信息管理:车型、T-Box、电池、传感器、SIM卡等;
- 车辆监控:位置、故障、CAN数据等;
- 车辆控制:车锁、车门、车灯、车窗等控制;
- 数据统计:车速、电量、里程、故障等。
用户APP可以直接与车联网平台数据交互,或者通过第三方业务平台中转数据至车联网平台的,用户APP主要功能是车辆控制,车锁、车门、车灯、车窗的车身系统进行控制。
车联网方案示意图

车联网核心技术日渐成熟:

1.4 车联网系统内部通讯
车载设备控制器与车载T-Box组成局域网络,而车载T-box可以访问互联网,因此车载设备、车联网平台、用户手机APP可以进行相互之间的数据交互。
分类:
- 车与内部传感器的有线连接, 如CAN BUS、高速以太网
- 车机与手机等设备的无线连接,包括蓝牙、WiFi、NFC
1.4.1 T-Box与车辆通讯
(1)CAN BUS
- 高速CAN总线:速率可达到500kb/s,传递信息量较大、速度快,用于驱动系统的,主要连接发动机控制单元、ABS控制单元、安全气囊控制单元、组合仪表等行车系统;
- 低速CAN总线:速率为100kb/s,用于车身系统,主要连接中控锁、电动门窗、后视镜、车内照明灯等对数据传输速率要求不高的车身系统;
目前汽车上的CAN总线连接方式主要包括高速、低速CAN总线两种,此外中高级轿车还有一些如娱乐系统或智能通讯系统的总线,它们的传输速率更高,可以超过1Mb/s。
(2)OBD
OBD能监测发动机、催化转化器、颗粒捕集器、氧传感器、排放控制系统、燃油系统、EGR等系统和部件。
- OBD通过各种与排放有关的部件信息,连接到电控单元ECU,ECU能检测和分析与排放相关故障;
- 当出现排放故障时,ECU记录故障信息和相关代码,并通过故障灯发出警告,告知驾驶员;
- ECU通过标准数据接口,保证对故障信息的访问和处理。
(3)I/O硬件
I/O硬件控制车辆是通过继电器的闭合控制车辆的部分系统,主要用于改装车辆。由于车辆主机厂的CAN协议无法获取,只能通过改装车辆,采用T-Box直接与某些系统相连,中间通过继电器的闭合控制。
1.4.2 车辆与车联网平台通讯
车辆与车联网平台通过在T-Box上安装的2G、3G、4G网卡可以将车载T-Box连入互联网,将车辆实时的状态数据以报文的形式上报给车联网平台,车联网平台也主动下发指令给T-Box控制车辆。
(1)车辆上报给车联网平台的上行数据包括车辆状态(车辆状态、运行模式、车速、里程、档位、加速踏板行程值、制动踏板状态)、定位数据(经度、纬度、速度等)、BCM状态(中控锁、后备箱、车窗、车灯、喇叭、车门等车身部件状态)、EAS状态(空调状态、AC状态、PTC、循环、风向、风量档位等)。
上报数据的方式主要有:
- 周期性上报,每隔一段时间T-Box主动上报车辆的状态数据;
- 触发式上报,当车辆某些状态数据发生变化时,T-Box上报车辆数据,例如:车辆启动时;
- 即时召读,车联网平台主动查询数据,下发获取数据指令,T-Box即时反馈车辆状态数据;
- 反馈上报,通过车联网平台下发控制指令后,反馈指令执行结果。
(2)车联网平台下发指令给车辆的下行指令主要包括车辆控制(车门、车窗、空调、中控、车灯、后备箱、电机等开关控制)、空调控制(开关、风速、冷热、风向、风量等),分为以下三个步骤:
- 车联网平台下发指令至T-Box;
- T-Box下发指令至车辆系统;
- 执行结果反馈给车联网平台。
1.4.3 车联网平台与用户APP通讯
目前用户可直接通过手机APP与车联网平台交互,或者先与独立的业务平台交互,再由业务平台与车联网平台交互,此种方式多用于分时租赁。用户可下发对车辆的控制指令以及获取的车辆的状态数据。
(1)控制指令
用户通过APP控制车辆主要是车锁、车门、车窗、后备箱、空调的控制。
(2)状态数据
用户需要获取车辆的状态数据主要是车锁、车门、车窗、后备箱、空调的实时状态以及下发控制指令的结果反馈信息。
1.4.4 车辆与手机APP直接通讯
车辆与手机蓝牙通讯主要防止车辆在无信号场景下,无法通过网络实现手机对车辆的控制,因此车辆与手机的蓝牙通讯主要实现车辆的门锁控制、启动授权。
(1)静态绑定
静态绑定适用于私家车的使用场景,手机和车辆一对一长期绑定。
- 在车联网平台录入车辆信息时录入手机的蓝牙信息以及MAC地址,并将信息下发至车载T-Box,并且将车载蓝牙信息下发至手机,完成车辆与手机蓝牙的绑定。
- 手机申请绑定车载蓝牙,发送手机蓝牙信息以及Mac地址至车联网平台,再由车联网平台转发至车辆T-box中,并且将提前录入车联网平台的车载蓝牙信息发送至手机,完成手机与车辆的蓝牙的绑定。
(2)动态绑定
- 车载SIM卡有信号,手机申请绑定车载蓝牙,发送手机蓝牙信息、Mac地址至车联网平台,再由车联网平台转发至车辆T-box中,并将提前录入车联网平台的车载蓝牙信息发送至手机,完成手机与车辆的蓝牙的绑定;
- 车载SIM卡无信号,手机申请绑定车载蓝牙,发送手机蓝牙信息、Mac地址至车联网平台,由车联网平台转发至车辆T-box中但无法接受,此时可将存储在车联网平台中上次用车完成车辆生成的蓝牙配对信息下发至用户手机,完成手机与车辆的蓝牙的绑定。此种方式下每次使用该蓝牙配对信息完便生成新的配对信息。
1.5 产业链细分
1.5.1 OBU
OBU主要采集车况、路况、行人信息,提供与RSU及其他OBU的通讯信息交互功能,同时具有移动网络接入能力,接入车联网管理平台或云平台。


1.5.2 RSU
路侧单元RSU是路网建设的基本单元和主要部署设备。路侧单元主要功能包括:接收与发送数据,作为车联网信息中转站;感知道路状态;执行信号灯操作;对接路侧可变信息牌等。RSU类似于通信“小基站”,主要由射频模组构成,也根据终端应用的场景外接各类不同设备。





1.5.3 T-box
T-BOX(Telematics BOX),又称TCU(车联网控制单元),是安装在汽车上用于控制跟踪汽车的嵌入式系统,包括GPS系统、移动通讯外部接口电子处理单元、微控制器、移动通讯单元以及存储器,主要有总线信号收集和服务器通信两大类功能,可实现汽车与TSP服务商的互联,通过手机APP端发送控制命令。
目前国内车厂前装T-Box渗透率约为25%,其中慧翰在国内前装车联网 T-Box市场中出货量第一,市占率高达60%。目前主要产品以 T-box 为主,单价约2000元左右。

1.5.4 边缘计算器
在车联网中,边缘计算专注解决时效性、安全性问题。一方面, 汽车在行驶过程中可能会遇到突发状况,时间上不允许数据经由云端的数据中心处理再做 出决策;另一方面,车辆处于行驶的状态中,无法保障所有地方都有较好的传输信号,在这种情况下,车辆无法通过基站或者其他方式与云端保持稳定的连接。
车联网系统中引入边缘计算后,系统无需将路况数据上传到云端,在本地的边缘网关或其他节点设备上即可进行处理与决策,在提高时效性的基础上保证自动驾驶的安全性。
1.6 主要企业和产品
在通信芯片上,大唐、华为等公司可提供支持LTE-V2X的通信芯片。
在通信模组上,大唐、华为、高通、移远、芯讯通等企业已对外提供基于LTE-V2X的芯片模组。
在终端与设备方面,华为、大唐、金溢、星云互联、东软、万集等厂商已经可以提供基于LTE-V2X的OBU、RSU硬件设备,以及相应的软件协议栈。
在运营服务上,国内三大电信运营商均大力推进C-V2X业务验证示范;百度、阿里、腾讯、滴滴等互联网企业进军车联网,加速C-V2X应用落地。
在测试验证方面,中国信通院、中汽中心、上机检、中国汽研、上海国际汽车城等科研和检测机构已开展C-V2X通信、应用相关测试验证工作;奇虎科技等信息安全企业、华大电子等安全芯片企业纷纷开展C-V2X安全研究与应用验证。
在高精度定位和地图服务上,北斗星通、高德、百度、四维图新等企业均致力于高精度定位的研究,并为V2X行业提供高精度定位和地图服务。
2 C-V2X
C-V2X,C 即 Cellular,V2X 就是 vehicle-to-everything,指车与外界的信息交换,它是基于蜂窝网络的车联网技术。
C-V2X 指从 LTE-V2X 到 5G V2X 的平滑演进,它不仅支持现有的 LTE-V2X 应用,还支持未来 5G V2X 的全新应用
C-V2X(Cellular-V2X)是基于 3G/4G/5G 等蜂窝网通信技术演进形成的车用无线通信技术,包含 LTE-V2X 技术和基于 5G 平滑演进形成的 5G-V2X 技术。
与LTE-V2X 类似,5G-V2X 支持基于 Uu 接口的网络通信模式(NR Uu)以及基于 PC5接口的终端直通的通信方式(NR PC5)。根据 5G 空口支持 3GPP 标准版本能力的不同,5G-V2X 分成 R15 和 R16 两个阶段。
资料引用:
作者:benna
链接:https://www.zhihu.com/question/389948596/answer/1896606738C-V2X 主要包括 V2N(车辆与网络 / 云)、V2V(车辆与车辆)、V2I(车辆与道路基础设施)和 V2P(车辆与行人)之间的连接性。
3GPP 在 Rel. 14 版本中增加了基于 LTE 系统的 V2X 服务标准研究,即 LTE-V2X,国内多家通信企业(华为、大唐、中兴)参与了 LTE-V 标准制定和研发。2016 年 9 月,首版涵盖了 V2V 和 V2I 的 V2X 标准发布;2017 年 6 月,进一步增强型 V2X 操作方案发布。在 Rel. 14 中,V2V 通信基于 D2D( Device-to-Device)通信,其为 Rel.12 和 Rel.13 版本中的 Proximity Services (ProSe) 近距离通信技术的一部分。新的 D2D 接口被命名为 PC5 接口,以实现可支持 V2X 要求的增强型功能,这些增强型功能包括:支持高达 500Km / h 的相对车速、支持 eNB 覆盖范围内的同步操作、提升资源分配性能、拥塞控制和流量管理等。
在 Rel. 14 中,LTE-V2X 主要有两种操作模式:通过 PC5 接口点对点通信(V2V)和通过 LTE-Uu 与网络通信(V2N)。
基于 PC5 接口的 V2V 通信也包括两种模式:管理模式(PC5 Mode 3)和非管理模式(PC5 Mode 4),当网络参与车辆调度时称为管理模式,当车辆独立于网络时称为非管理模式。
在管理模式下,通过 Uu 接口的控制信令由基站(eNB)辅助进行流量调度和干扰管理。
在非管理模式下,基于车辆间的分布式算法来进行流量调度和干扰管理;
C-V2X 还将持续平滑演进到 5G V2X,将对功能进一步增强,以支持低延迟和高可靠性 V2X 服务。
除了 PC5 和 Uu 接口,C-V2X 技术构架还包括 V2X 控制功能、边缘应用服务器和 V2X 应用服务器。
V2X 控制功能(V2X control function)位于核心网,其为实现 V2X 通信向 UE 提供必要的参数以执行相关网络动作。
边缘应用服务器靠近数据源部署,解决了时延和网络负荷问题,将在许多 V2X 用例(比如实时高清地图更新等)中发挥重要作用。
V2X 应用服务器可部署于网络之外,由车企、移动运营商或第三方来运营,从而跨运营商跨车厂,这也解决了过去车企担心的依赖 C-V2X 会导致自动驾驶业务被电信运营商所控制的问题。
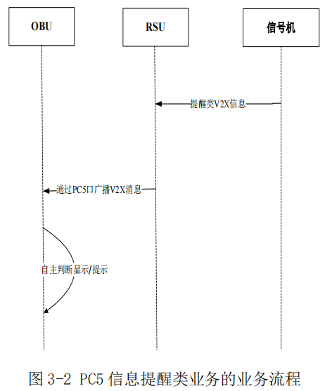
- 以 PC5接口实现信息提醒类业务为例:RSU 与信号机通过网线连接,RSU 通过 PC5 口广播 V2X 消息。

- 对于 Uu 口的业务:RSU 上报提醒类 V2X 消息至 V2X 平台,OBU 上报 BSM 消息至V2X 平台,V2X 平台将接收到的消息进行匹配/更新后推送至 OBU。


我国主导推动的是C-V2X技术, 包括LTE-V2X(基于4G设计的车联网无线通信技术)解决基础安全预警和效率提升类应用需求。
NR-V2X(基于5G设计)满足未来高等级自动驾驶应用场景需求,两者业务能力互补,将长期共存。
2.1 C-V2X通信关键技术
-
C-V2X包含两种通信接口:车、人、路之间的短距离直接通信接口(PC5), 终端和基站之间的通信接口(Uu);
-
C-V2X终端设备处于蜂窝网络覆盖内时,可在蜂窝网络下使用Uu接口;
-
是否有网络覆盖,均可采用PC5接口进行V2X通信。

2.1.1 PC5-直连通信
PC5(直连通信接口):终端与终端之间的通信接口,即车、人、道路基础设施之间的短距离直接通信接口;其特点是:通过直连、广播、网络调度的形式实现低时延、高容量、高可靠的通信。
2.1.2 Uu-蜂窝通信
Uu(蜂窝网通信接口):终端和基站之间的通信接口;其特点是:实现长距离和更大范围的可靠通信;
1.定义
Uu空中接口实现UE和EUTRAN的通信,可支持1.4MHz至20MHz的可变带宽。
- U表示用户网络接口:User to Network interface;
- u表示通用:Universal
2.基本功能
Uu接口实现的交互数据分为两类:
- 用户面数据:用户业务数据,如上网、语音、视频等;
- 控制面数据:主要指RRC(无线资源控制)消息,实现对UE的接入、切换、广播、寻呼等有效控制。
3.Uu分层协议
空中接口总体分为三层:
- 层一:物理层(PHY),为高层的数据提供无线资源,如调制编码、OFDM等
物理层实现数据的最终处理,如编码、调制、MIMO、发射分集等。
- 层二:链路层(MAC/RLC/PDCP),实现对不同的层三数据进行区分标示,为高层数据的传送提供必要的处理和有效的服务;
PDCP: Packet Data Convergence Protocol Layer,分组数据汇聚协议层;
对于控制面的RRC和NAS信令消息进行加密/解密和完整性校验;
对于用户面,只进行加密/解密,为提高空口效率,对用户的IP报文进行头压缩。
RLC: Radio Link Control Layer,无线链路控制层;
RLC层对高层数据进行大小适配,保证可靠传送。
MAC: Medium Acess Control Layer,媒体接入控制层;
MAC负责无线资源的分配调度,如基于QoS的调度、信道的映射和复用。
- 层三:网络层(RRC信令及用户面数据),控制接口服务的使用者;
NAS: Non Access Stratum,非接入层,NAS是UE和MME之间交互的信令,主要承载的是SAE控制信 息、移动性管理信息和安全控制等,eNode只负责对NAS信令的透明传输。NAS信令分为EMM(EPS Mobility Management:移动性管理-如注册和位置更新)和ESM(EPS Session Management-会话管理-如通话建立)
RRC: Radio Resource Control Layer ,无线资源控制层,主要负责无线管理功能,如切换、接入、NAS信令处理,相当于eNodeB的司令部,负责对UE的管理。
2.1.3 PC5和Uu使用条件
Uu接口:当支持C-V2X的终端设备(如车载终端、智能手机,路侧单元等)处于基站的蜂窝网络覆盖范围内时,在蜂窝网络的控制下方可使用;
PC5接口:无论是否有蜂窝网络覆盖均可采用PC接口进行V2X通信。
C-V2X 将Uu接口和PC5接口相结合,彼此相互支撑,形成有效冗余来保障通信可靠性。
2.1.4 PC5和Uu的优先级
Sidelink Discovery Gap没有配置的情况:
- Uu发送、接收(优先级最高)
- PC5 sidelink通信发送、接收(中等优先级)
- PC5 sidelink 发现广播、检测(最低优先级)
Sidelink Discovery Gap配置的情况下优先级的顺序如下:
- Uu对RACH发送、接收
- PC5的sidelink发现广播(sidelink discovery Gap期间 ,用于发送)
- 非RACH的Uu发送
- PC5的sidelink发现监测(sidelink discovery Gap期间 ,用于接收)
- 非RACH的Uu接收
- PC5 sidelink通信的发送、接收
2.1.4 无线关键技术测试
在 Uu 口方面,为支持车联网应用的实现,3GPP R16 版本中 URLLC 的关键技术可应用于车联网,如低 MCS、URLLC 与 eMBB 混合组网优先等技术以满足车联网应用低时延的要求,此外端到端 QoS 预测可预先通知应用程序采取相应调整,提升车联网应用服务质量。
在 PC5 口方面,NR-V2X 对直通链路除了支持广播通信,还增加了单播组播的通信机制;同时对资源分配进行了增强,在测试过程中应重点关注 NR-V2X 增强的关键技术。
2.2 V2X通信原理
2.2.1 V2X通信架构

2.2.2 V2V的通信原理

2.2.3 V2I的通信原理

2.3 基于V2X技术的软件通用流程

2.3.1 数据采集流程

2.3.2 数据组织

2.3.3 数据交换

2.3.4 数据处理

2.4 LTE-V2X车联网系统安全架构
2.4.1 蜂窝通信场景系统安全架构(Uu)
图3. 蜂窝移动通信场景下LTE-V2X安全架构
蜂窝通信场景下,LTE-V2X车联网系统安全架构包含如下八个安全域:
(1) 网络接入安全:车联网终端接入到LTE网络的信令及数据安全,包括接入层安全和非接入层安全。
(2) 网络域安全:LTE系统网元之间信令及数据交互安全,包括LTE接入网与服务网络之间,服务网络与归属网络之间的安全交互。
(3) 认证及密钥管理:车联网终端与LTE网络的接入认证及密钥管理。
(4) 车联网业务接入安全:车联网终端与V2X控制功能之间的安全。
(5) 车联网业务能力开放安全:V2X控制功能与LTE-V2X业务提供方之间的安全。
(6) 网络安全能力开放:LTE系统向应用层开放网络层安全能力,提供双向身份认证及密钥协商服务。
(7) 应用层安全:车联网终端应用和LTE-V2X业务提供方在应用层提供的数据通信安全和用户隐私安全。
2.4.2 直连通信场景系统安全架构(PC5)

图4. 直连通信场景下的LTE-V2X安全架构
直连通信场景下,LTE-V2X车联网系统安全架构包含如下五个安全域:
(1) 网络层安全:车联网终端在网络层提供的数据通信安全和用户隐私安全。
(2) 安全能力支撑:网络层向应用层提供的安全能力支撑,保护用户隐私信息。
(3) 应用层安全:车联网终端在应用层提供的数据通信安全和用户隐私安全。
(4) 车内系统及接口安全:车内系统与车载终端之间数据通信安全和用户隐私安全。
(5) 外部网络域安全:RSU设备与其他网络域设备之间的接入及数据交互安全。
2.5 5G下V2X的架构
首先从架构的角度看。非漫游场景下,5G 支持 V2X 的架构如下图所示:

根据 Intel 的研究报告,2020 年,一辆自动驾驶汽车每天将使用 4000GB 的数据。相比之下,一个互联网用户每天使用的数据大约是 1.5GB。车辆和道路的数量庞大且复杂,加之传感器数量的增加,由此会带来的大数据处理和存储的难题。
MEC 是解决这一难题的有效手段。借助 MEC 技术,很多服务可以部署到更加靠近车辆和道路等数据源的地方,节省网络资源并降低延迟。
接下来,我们从接口的角度看。
常常有人会问:“在没有网络覆盖的条件下,C-V2X 如何工作?”
前面的架构图告诉我们,即使是在没有 4G/5G 网络覆盖的环境下,C-V2X 还是可以利用 PC5 接口进行彼此通信的。
Uu 接口主要是用来实现时延不敏感业务,进行信息共享和提前预测。

PC5接口主要是用来实现低时延的业务,提高非视距条件下的可靠性。

来源: Qualcomm
PC5 接口进一步区分为两种工作模式:
模式 3:借助基站,通过控制信令接口 Uu 实现 V2V 数据的调度和接口管理。在这种情况下,采用动态的方式进行资源的调度,车车间采用 PC5 接口通信。
模式 4:V2V 数据调度和接口的管理是基于车车间的分布算法实现。

来源: Rohde & Schwarz
再从协议栈的角度来看。
基于 PC5 接口的协议栈,如下所示(基于 Uu 接口的协议栈和传统的 5G 协议栈一样,这里不再赘述):

来源: Qualcomm
3GPP 定义了其中的 PHY 和 MAC 层,完全重用 DSRC 既有的高层协议规范(它们由 SAT 和 IEEE 制定)。这就意味着,用户从 DSRC 迁移到 C-V2X 的成本会相对较低。
最后,我们来简单了解一下最新的 NR-V2X 在物理层和协议层方面做了哪些提升(3GPP TR 38.885 的第 5、6 章节有较为详细的描述。备注 : 协议规范中通常使用 Sidelink 这个词来描述 PC5 所承担的具体功能 , 简称 SL),这里仅针对 PC5 的提升方面进行简要说明:
概念上提出了点对点播、组播的概念,之前 PC5 只支持广播
物理层处理方面,SL 的 PSSCH、PSCCH 的资源分配上更规整,便于实现(如下图所示),此外 SL 支持开环功率控制(OLPC)

同步方面,SL可以使用 S-PSS, S-SSS 完成同步
协议层方面,明确定义 SL 通信有三种模式 : RRC 连接模式(RRC_CONNECTED)、空闲模式(RRC_IDLE)和未激活模式(NR 情况下)(RRC_INACTIVE)。在空闲或未激活模式下 UE 的 SL 通信是通过 SIB 消息里的小区配置信息来完成的。
2.6 端到端的LTE-V2X标准体系,基本建设完成
我国LTE-V2X相关空口、网络层、消息层和安全等核心技术标准已制定完成,行业应用类标准持续完善
• 2018年11月,四标委签署了《关于加强C-V2X标准合作的框架协议》,加快LTE-V2X标准在汽车、交通、 公安行业的应用

2.7 C-V2X 的 3GPP 标准化进展
C-V2X 未来能否走向成功,仅靠通信行业的支持是不够的。它还需要来自汽车行业代表的有力支持。
2016 年 9 月,5GAA 联盟成立,截至目前已有一百多名汽车和通信行业代表参与其中,共同推进全球 C-V2X 的开发部署。
针对 C-V2X,3GPP 采取了分阶段迭代的发展策略:
第一阶段,是 LTE-V2X (R14)和 LTE-eV2X (R15),主要是针对 V2X 进行安全增强
第二阶段,是 NR-V2X (R16 及其演进版本), 聚焦自动驾驶场景
R16 已经支持车辆编队、高级驾驶、外延传感、远程驾驶等场景。


来源:3GPP TS 22.186
3 网络通信
3.1 网络通信能力
无线网络的建设延续性好、成熟度高,能够为联网车辆提供更加安全稳定的数据传输。
在 C-V2X 通信机制 V2N 场景中,联网车辆的车载 LTE 或者 NR 模组通过 Uu无线接口实现车与网的互联。当车辆终端通过 Uu 口与网络实现通信,此时的联网车辆终端无异于手机终端设备,因此,联网车辆可以通过有效的接入管理、鉴权管理、资源管理等完善的机制获得网络服务。
另外,无线网络的基础设施完备、覆盖率高,为车联网的长足发展提供现成的、成熟的基础通信能力。在资源管理方面,基于无线基站的资源管理和资源调度方式更加灵活可控,基于网侧的资源管理方式比车辆自主确定服务资源的方式展现出了明显的优势。
为了缓解网络传输的压力、补充移动通信的盲点区域,3GPP 提出了 C-V2X 的概念并持续进行技术演进,在 R14 版本中完成了 LTE-V2X 标准制定,R15 中完成了
LTE-eV2X 标准制定,R16 中将完成 NR-V2X 标准制定。NR-V2X 相比于 LTE-V2X 有很多的演进和完善,对比如表 2-2 所示。
不管采用哪种模式的资源调度,PC5 通信机制中数据无需长路径传输,在相关通信终端之间通过直连方式进行数据交互,将大大缩短了数据的传输路径,减轻承载网络的数据传输压力;另外,数据传输回路的极大缩短为满足终端之间数据超低时延的传输需求提供了有效的可选方案。

3.2 LTE-V与DSRC区别
3.3 车联网网联化通信方式
分类:车联网主要围绕车通信问题展开,可以根据车通信距离的远近分为车内网、车际网和车云网。
3.3.1车际网
专用中短距离通信技术,实现车车/车路协同,包括DSRC、LTE-V、5G;时延极短,可靠性高,需要支撑主动安全应用。
3.3.2车云网
提供车与云端的连接,目前用于 Telematics的通信,包括3G/4G/5G;覆盖范围广,能够与 Internet连接,时延较大,不适合紧急安全应用。
3.3.3车内网
车与内部传感器的有线连接, CAN BUS、高速以太网;车机与手机等设备的无线连接,包括蓝牙、WiFi、NFC。
3.4 无线通信技术
无线通信技术是智能网联汽车实现的基础,直接决定了信息交互的实时性和有效性。
无线通信是利用电磁波信号可以在空间当中自由辐射和传播,进行信息交互的一种通信方式,可以用来传输数据、图像、音频、视频等等。
3.4.1 组成
发射设备:将原始的信号源转换成适合在给定介质上(电磁波)传输的信号。
调制器将低频信号加载到高频载波信号上,频率变换器进一步将信号变换成发射电波所需要的频率(比如短波、微波等等),经过功率放大器放大后经过天线发射出去实现传输。
接收设备:将收到的信号还原成原来的信号送至接收端。
接收设备将接收天线接收的射频载波信号经过频率放大以及频率转换及解调器解调后将原来的信号还原出来。
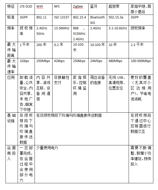
3.4.2 短距离无线通信
3.4.2.1蓝牙
蓝牙技术能够有效简化移动通信终端设备之间的通信,也能够简化设备和英特网之间的通信,使得数据传输变得更加迅速高效,也为无线通信拓宽了道路。
组成:
特点:
①全球范围使用(工作在2.4GHzISM频段,绝大多数国家ISM频段范围是2.4~2.4835GHz,并且使用该频段是不需要向各国的管理部门申请许可证,是可以直接使用的)
②通信距离0.1~10m(功率达到100mw时,距离可以达到100m)
③可同时传输语音和数据(采用的是链路交换和分组技术,支持异步数据信道,三路语音信道以及异步数据与同步语音同时传输的信道)
④可建立临时性的对等连接(可以根据蓝牙设备在网络设备中的角色分为主设备和从设备,主设备是主网连接主动发起请求的蓝牙设备。几个蓝牙设备连接成皮网时,只有一个主设备,其他都是从设备)
⑤抗干扰能力强(采用跳频的方式来扩展频谱)
⑥模块体积小(便于集成)
⑦功耗低(激活模式为正常工作,呼吸模式、保持模式、休眠模式为节能而使用的三种低功耗模式)
⑧接口标准开放(蓝牙技术联盟为了推广蓝牙技术的运用,将蓝牙技术协议全部公开,全世界任何范围内组织、个人都可以进行蓝牙的产品开发)
⑨成本低(各大供应商研发自己的蓝牙芯片)
3.4.2.2 ZigBee
以IEEE802.15.4标准为基础发展起来的一种短距离无线通信技术。
组成:支持三种网络拓扑结构。
特点:
①低功耗(传输速率比较低,发射功率仅为1mw,而且采用的是休眠模式)
②低成本(由于大幅度简化协议)
③低速率(仅有20-250kbit/s)
④短距离(在10-100m之间,在增加发射功率后,距离可增加到1-3000m)
⑤短延时(响应速度比较快,一般休眠激活时延只有15ms,节点连接进入网络连接只需要30ms,活动信道接入只需要15ms)
⑥高容量(可以采用三种网络结构)
⑦高安全(采用三级安全模式,可以灵活确定他的安全属性)
⑧高可靠(采用碰撞避免策略)
⑨免执照频段(主要应用在数字家庭领域、工业领域以及智能交通领域)
3.4.2.3 WiFi
在1997年,WiFi的IEEE802.11标准问世,1999年成立了WiFi联盟,之后为了满足不断出现的实际需求又相继推出了802.11a、802.11b、802.11g、802.11n等多个标准。
特点:
①覆盖范围大(覆盖半径可以达到数百米,而且可以解决高速移动时数据的纠错问题和误码问题)
②传输速率快
③健康安全(IEEE802.11标准规定发射功率不得超过100mw,实际发射功率为60-70mw,所以辐射非常小)
④无需布线
⑤组建容易
3.4.2.4 RFID
RFID是20世纪90年代兴起的一种自动识别技术,也称为电子标签。可以通过无线电信号识别特定目标并读写相关的数据,而且不需要识别系统与特定目标之间建立机械或者光学的接触,即这是一种非接触式的自动识别技术。
组成:
标签:由耦合元件和芯片组成,每个电子标签都具有唯一的电子编码附着在物体上标识目标对象,每个标签都有全球唯一的ID号,就是UID(用户身份证明)。这个ID在制作标签芯片时会存放在ROOM中,无法修改。
读卡器:读取或写入标签信息的设备。一般情况下会将收集到的数据信息传送到后台系统,再由后台系统处理数据信息。
天线:在标签和读卡器之间传递射频信号,读卡器发送的射频信号通过天线以电磁波的形式辐射到空间,当电子标签的标签进入该空间时,接收电磁波的能量,但是只能接收很小的一部分。
特点:
①读取方便快捷(数据的读取无需光源,可以通过外包装来进行。有效识别距离也更大,采用自带的电池主动标签时,有效距离可以达到30m以上)
②识别速度快(标签一进入磁场,读卡器就可以及时读取其中的信息而且能够同时处理多个标签,实现批量的识别)
③数据容量大
④穿透性和无屏障阅读(在被覆盖的情况下,RFID可以穿越纸张、木材、塑料等非金属或非透明的材质,并且能进行穿透性的通信)
⑤使用寿命长,应用范围广(应用在粉尘、油污等高污染环境和放射性环境,而且封闭式包装使得RFID标签寿命大大超过印刷的条形码)
⑥标签数据可动态更改(利用编程器可向标签写入数据,从而赋予RFID标签交互式便携文件的功能。而且写入的时间相比打印条形码更少)
⑦安全性好(不仅可以嵌入附着在不同类型的产品上,而且可以为标签数据的读写设置密码保护)
⑧动态实时通信(标签以50-100次/s的频率和读卡器进行通信,所以只要RFID所附着的物体出现在读卡器有效识别范围内就可以对其所在位置进行动态追踪和监控)
应用:
- 汽车无钥匙进入系统
- 校园卡/员工证
- ETC
3.4.3 远距离无线通信
3.4.3.1 移动通信
我们的手机卡不管使用的是中国移动、中国联通还是中国电信其实都属于移动通信。移动通信技术是指通信的双方至少有一方是在运动中实现通信的方式,包括移动台与固定台之间、移动台与移动台之间、移动台与用户之间的通信技术。
组成:
主流4G网络结构:
全IP网络可以使不同的有线和无线接入技术实现互联、融合。全IP网络的无线接入点有无线局域网,AD Hoc(移动自组织网)网,有线接入点有公共电话交换网络(PSTN)和综合业务数字网络(ISDN)。移动通信的2G/2.5G和3G/B3G通过特定的网关进入IP核心网。Internet则通过路由器与IP核心网相连。
特点(和固定通信相比):
①移动性(保证物体在移动状态下通信)
②电波传播环境复杂多变(移动物体在各种环境中运动,电磁波在传播时会产生反射、折射、绕射、多普勒效应等现象,产生多径干扰、信号传播、延迟等效应,另外移动台相对于基地台远近的变化会引起接收信号场强的变化,也就是说存在远近效应)
③噪声和干扰严重(在城市环境中存在着汽车噪声,各种工业噪声还有移动用户之间的互调干扰、同频干扰等等)
④系统和网络结构复杂(移动通信是一个多用户通信网络,必须使用户之间互不干扰,能协调一致的工作。此外,移动通信系统还需要与市话网、卫星通信网、数据网等互联)
⑤用户终端设备要求高
⑥要求有效的管理和控制(系统中用户端是可以移动的,为了确保与指定的用户通信,移动通信系统必须具备很强的管理和控制功能)
3.4.3.2 微波通信
微波通信使用的是波长在0.1mm在1mm之间的电磁波,对应的频率范围是在0.3~3000GHz。
组成:
天馈系统:用来发射接收或者转接微波信号的设备。
发信机:用来将基带信号转变成大功率的射频信号。
收信机:用来将基带信号的射频信号转变成基带信号。
多路复用设备:把多个用户的电信号构成共用一个传输信号的基带信号。
用户终端设备:把各种信息变成为电信号。
特点:
①快速安装(微波通信占地面积小)
②抵御自然灾害和人为破坏能力强(微波通信链路是空间介质)
③受地理条件制约小(微波通信链路是空间介质)
④设备体积小、功耗低(微波传输设备大量采用集成电路,而且数字信号在传播过程中抵抗干扰能力强)
3.4.3.3 卫星通信
卫星通信是指利用人造地球卫星作为中继站转发无线电信号,在两个或者多个地面站(在地球表面的无线电通信站)之间进行通信。卫星通信是在地面微波通信和空间技术基础上发展起来的,通信卫星相当于是一个离地面很高的微波中继站。
组成:
卫星端:在空中起到中继站的作用,把地面站发射过来的电磁波放大后再返回送到另一个地面站。
地面端:是卫星系统和地面公众网的接口,地面用户也可以通过地面端出入卫星系统,形成链路。
用户端:各种用户的终端,比如手机。
特点:
①通信距离远(卫星离地面约35000km,视区可以达到地球表面的42%,最大通信距离有18000km,并且中间无须再进入中继站)
②通信容量大,业务种类多,线路稳定(卫星通信采用的是微波频段,可供使用的频带资源较宽,一般都在数百兆Hz以上,适用于多种业务传输;卫星的电波在大气层以外的宇宙空间中传输,电波传播比较稳定)
③覆盖面积大,便于实现多址连接(通信卫星所覆盖的地面站都可以使用该卫星进行通信,)
④卫星通信机动灵活(地面基站的建立可以不受地理条件的约束,可以建在边远地区、岛屿、甚至汽车、轮船、飞机上)
⑤自发自收监测(只要地面站收发端处于同一通信卫星覆盖范围内,自己向对方发送的信号自己也能接收,从而监视本站所发信息是否正确、传输以及通信质量优劣)
⑥卫星的发射和控制技术比较复杂
⑦较大的传播时延(以静止卫星通信系统为例,地面站之间的单程传播时延约为0.27s,往返传输时延大约在0.54s)
3.4.4 专用短程通信
3.4.4.1 DSRC
概念:DSRC是专门用于道路环境的车辆与车辆、车辆与基础设施、基础设施与基础设施间,通信距离有限的无线通信方式,是智能网联汽车系统最重要的通信方式之一。
参考架构:
车载媒体单元(OBU)的媒体访问单元控制层和物理层负责处理车辆与车辆之间、车辆与路测设施之间专用短程无线通信连接的建立,维护信息传输。应用层和网络层负责把各种服务和应用信息传递到路测基础设施和车载单元上并通过车载子系统与用户进行交互。
结构中的管理与安全功能覆盖了专用短距离通信的整个框架。
技术要求:
总体功能要求(包括无线通信能力和网络通信能力)
媒体访问控制层技术要求
网络层技术要求
应用层技术要求
信道分配:
中心频段是在5.9GHz,总共有75MHz的频带宽度,前面的5MHz被预留,后面的70MHz被平均分成7个信道,有一个控制信道,其他六个都是服务信道。172和184是用于公共安全专用信道,比如说和生命财产相关的应用就在这两个信道当中使用。
- 汽车辅助驾驶:汽车辅助驾驶和道路基础设施状态的警告,道路基础设施的警告包括车辆事故、道路工程警告、交通条件警告、基础设施状态异常警告
- 交通运输安全:紧急救援请求及响应,紧急车辆调度与优先通行,超载超线管理,交通弱势群体保护
- 交通管理:交通法规的告知,交通执法、信号优先、停车场管理
- 导航及交通信息服务:路线实时的指引和导航,流量监控,建议行程,信息点通知
- 电子收费:道路、桥梁和隧道通行费、停车费
- 运输管理:运政稽查、特种运输检测、车队管理、场站区管理,车辆软件数据的匹配和更新、车辆的数据校准、节奏感知信息更新以及发送
3.4.4.2 LET-V
LTE-V类似于基站发射4G信号,比前面那种靠WiFi的更稳定,让车与车之间的沟通更便利。被认为是实现车联网的重要基石,基于4.5G网络以LTE蜂窝网络作为V2X的基础,面向未来5G的重点研究方向。也是车联网的专有协议,面向车联网应用场景,实现车与车、车与路测设施、车与人、车与网络的互联和数据传输,也就是V2X。
为了应对车辆主动安全、行车效率、车载娱乐等多场景不同的需求,LTE-V采用的是广域蜂窝式和短程直通式的通信,前者是基于现有蜂窝技术的扩展,主要承载着传统的车联网业务,后者引入LTE—D2D,由于LTE-D具备了能够寻找500公尺以内数以千计设备的能力,因此能让两个以上最接近LTE-D设备在网内通信。
DSRC与LTE-V之争:
DSRC已被美国交通部确认为V2V的标准,经过十年的研发与测试已经定型,在2015年9月美国交通部拨出4200万美元在美国三个地方开展安全测试;通用汽车在2016年上市的凯迪拉克CTS上就装备了V2X;欧盟的协同式智能交通系统和日本的V2X也都是基于DSRC技术。
由于5.9G的DSRC在中国会有潜在的干扰问题,所以中国需要一个不同的V2X解决方案。LTE-V的最大好处就在于能够重复使用现有的蜂窝基础建设与频谱,运营商不需要布建专用的路测设备和提供专用的频谱。由于DSRC基本上是一种WiFi技术,所以LTE可以比DSRC提供更好的服务质量,并且DSRC面临部署的问题,性能无法被保证。
3.4.5 D2D与其他短距离通信技术对比

3.5 5G通信
3.5.1 特点
网速更快。作为新型移动通信网络技术,5G的传输速度可以达到几十Gb/s,在2GHz波段下的传输速度可以高达1Gb/s,也就是说下载一部电影只需要几秒钟就可以完成了。
兼容性好。5G通信以原有的通信技术为基础形成无线网路技术平台,涉及到NFC和蓝牙等无线技术。兼容性好,使人们在网络支付中更加安全。
3.5.2 5G与自动驾驶
1)5G高可靠性、低延时的特点正是自动驾驶所需。现有的感知技术比如雷达、摄像头实际上只给车提供了”看“的能力,没有办法跟车实现实时的互动。有了5G的交互式感知,车就会对外界做出一个输出,不光能探测到状态,还可以作出一些反馈。
2)自动驾驶的协同里面有很多场景,比如自动超车、协作式避碰、车辆编队都对可靠性和延时性提出要求,都需要5G的保证。
3)可以说5G提供了交互式感知,还弥补了传感器受到距离和环境的约束,同时还促进了从单车智能到协作式智能的演化。
4)从自动驾驶运营的角度来说,5G的到来也提供了一些新的可能。比如说车辆在大多数情况下完成行驶测试任务,遇到自动驾驶车辆无法自主处理的场景,L3级以上的自动驾驶系统可以做出判断并通知位于控制中心的驾驶员远程介入。远程驾驶员还可以操控多辆无人驾驶车辆等等,由此可见,5G可以协助对城市固定路线车辆实现部分智能的云控制。对于园区、港口的无人驾驶车辆实现基于云的运营优化以及特定条件下的远程控制。
4 融合通信
- 路-路通信主要用于路侧设备、站端设备之间的通信,宜采用光纤、NB-IOT、Zigbee 等通信技 术。
- 车-车通信、车-路通信主要用于车载设备、路侧设备之间的通信,宜采用 RFID、DSRC 以及 C-V2X 等通信技术。对于自动驾驶与车路协同,推荐采用 C-V2X 技术。
- 路-中心通信宜采用光纤、OTN、SD-WAN 等通信技术,其中 OTN 主要应用于联网收费,实现 联网收费中心至各路段中心的通信,SD-WAN 主要实现云管边端通信,用于对安全性要求较高的业务, 如移动支付、ETC 门架数据传输等。
- 车-中心通信宜采用 4G/5G 和 C-V2X 等通信技术。

5 V2X和车联网的区别?
v2x和车联网的区别?v2x系统指的是车辆与外界进行的各种互联,车联网是v2x系统的一个部分。
V2X系统搭载着最先进的车载传感器、执行器和控制器等,是当前唯一一种不受天气影响的汽车传感技术,还使用了现代通信与网络技术,可以实现更高程度的车联体系。
这个系统具备更精准、更复杂的智能决策、环境感知、协同控制、执行等能力,在未来会代替人类,真正实现汽车自动驾驶。
而车联网的定义是:通过汽车上集成的GPS定位、RFID识别、传感器、摄像头和图像处理等电子组件,按照约定的通信协议和数据交互标准,在V2V、V2R、V2I之间,进行无线通信和信息交换的大系统网络。
我们可以将v2x系统分为四个部分:V2N、V2V、V2I和V2P。
1、V2N也就是车联网,使得车辆和云端服务相结合,实现趣味性和实用性的结合。
2、V2V指的是车辆之间的信息交流,说白了就是避免汽车剐蹭、碰撞和追尾的安全系统。
3、V2I指的是车辆与道路以及路边的基础设施进行的数据交换,可以对路况进行实时监控。
4、V2P指的是人以及非机动车安全的功能,也就是带有行人辨别功能,必要情况下汽车会主动采取措施。
最后
以上就是友好板凳最近收集整理的关于万字详解车路协同、C-V2X通信协议的全部内容,更多相关万字详解车路协同、C-V2X通信协议内容请搜索靠谱客的其他文章。


发表评论 取消回复