
引言
微电网一般是指由分布式电源、储能装置、能量变换装置、相关负荷和监控、保护装置汇集而成的小型发配电系统,是一个能够实现自我控制、保护和管理的自治系统。既可以与配电网运行(并网运行),也可以与配电网断开独立运行(孤岛运行)。微电网控制的研究包含两个方面:一个是微电网的整体控制策略,主要研究微电网内各微电源之间的协调和配合;另一个是微电源的控制策略,主要针对微电源的输出特性进行研究。
总体上微电网控制模式可以分为:
(1)主从控制模式
主从控制模式是指在微电网处于孤岛运行模式时,其中一个分布式电源采取定电压和定频率控制(简称V/F控制),用于向微电网中其他分布式电源提供电压和频率参考,而其他的分布式电源则可采用定功率控制(简称P/Q控制)。采用V/F控制的分布式电源控制器称为主控制器,而其他的分布式电源控制器称为从控制器。
(2)对等控制模式
对等控制模式是指微电网中所有的分布式电源在控制上都具有同等的地位,各控制器之间不存在主和从的控制关系,每个分布式电源都根据接入系统点电压和频率的就地信息进行控制。对于这种控制模式,最典型的就是下垂(Droop)控制。
(3)分层控制模式
分层控制一般都设有中央控制器,用于向微网中的分布式电源发出控制信息。中央控制器首先对分布式电源发电功率和负荷需求量进行预测,然后制定相应的计划,并根据实时采集的电压、电流、功率等信息,对运行计划进行调整。
控制结构
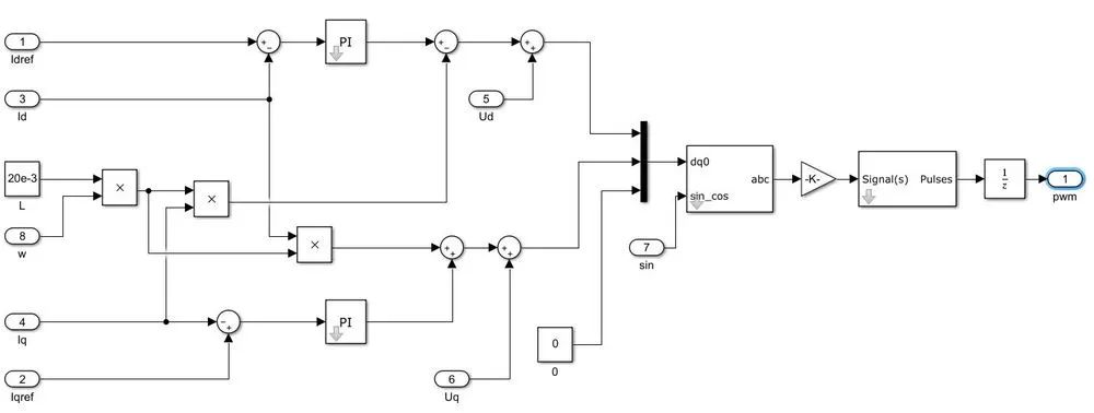
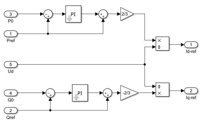
微电网最常用的控制为PQ、V/F以及下垂(Droop)控制,其中PQ控制一般用在并网模式,V/F和Droop控制一般用在离网模式下。
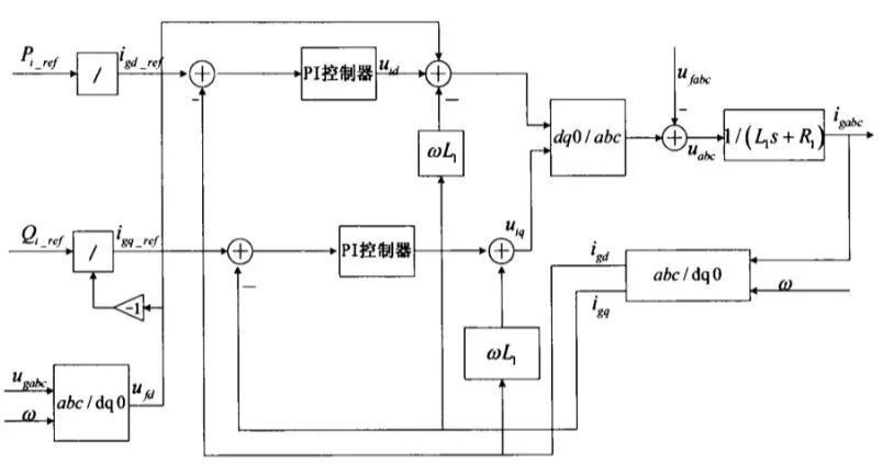
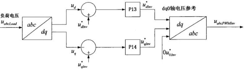
PQ控制的目标是控制微源能够发出给定的功率送给电网或负载;V/F控制的作用是,在各微源脱离电网时,能够为系统提供交流电压和频率支持,V/F控制的微源需要有一定的容量且具有持久性和稳定性,一般选取储能装置;Droop控制中,控制目的是使微源输出频率和输出有功、端电压和输出无功成线性关系,将系统不平衡的功率动态分配给各个机组承担无需机组间的通信协调,实现了微源即插即用和对等控制的目标,保证了孤岛下微电网内电力平衡和频率的统一,具有简单可靠的特点。

PQ控制框图

V/F控制框图

Droop控制框图

仿真模型
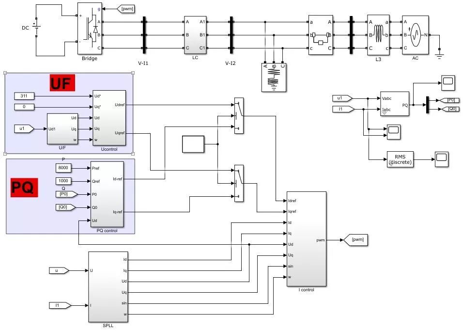
本模型以简单的单微源并离网及进行仿真,并网时,电源采用PQ控制,离网时采用V/F控制。

整体模型
PQ控制

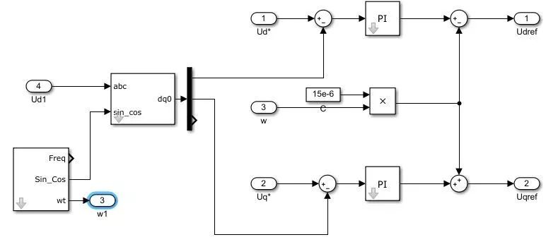
VF控制部分

两种控制电流内环部分
仿真结果
电网电压380V,负载有功功率5000w,无功功率2000Var。

负载设置
在0-0.2s为并网状态,采用PQ控制,给定有功8000,无功1000,0.2-0.4s电网断开,控制切换为Vf控制,0.4s后再次并网,切换PQ控制,仿真结果如下

PCC点电、电流

电源输出有功、无功

电源输出有功、无功(细节)

PCC处交流电压幅值
从图中结果可以看出,并网时,电源发出功率严格按照给定值,电网断开时,电源发出功率为负载功率。但可以看出,在并网转离网或离网转并网时,有明显的暂态转换过程,如何进行平滑切换也是一个研究的热点。

推荐阅读
MMC最近电平逼近(NLM)算法及子模块均压算法仿真
MMC环流抑制及子模块均压算法(一)
[模型]基于Simulink的MMC仿真模型(二)
一种定功率控制的光伏并网方法仿真
基于级联H桥拓扑的SVG仿真
整流器的直接功率控制(DPC)Simulink仿真
AC-DC及AC-DC-AC变换电路仿真
双级式储能并网仿真
单级式三相光伏并网仿真
基于simulink的静止无功发生器(SVG)仿真
分布式光储互补系统建模与仿真介绍
三相并联型有源滤波器(APF)控制仿真
基于Simulink的单相有源滤波器(APF)仿真
基于Simulink的三相逆变并网仿真
三相光伏并网Simulink仿真介绍
基于Simulink的光伏单相并网控制仿真
基于Simulink的三电平VSC-HVDC仿真
分布式光储互补系统建模与仿真介绍(2)
电力电子变压器(PET)简单模型(一)
基于Simulink的LCL型并网逆变器控制仿真


最后
以上就是开放路灯最近收集整理的关于模型预测控制的simulink仿真_基于Simulink的微网控制仿真—1的全部内容,更多相关模型预测控制内容请搜索靠谱客的其他文章。
发表评论 取消回复