参考资料熵简科技-李渔博士的报告《文本增强技术的研究进展及应用实践》
背景
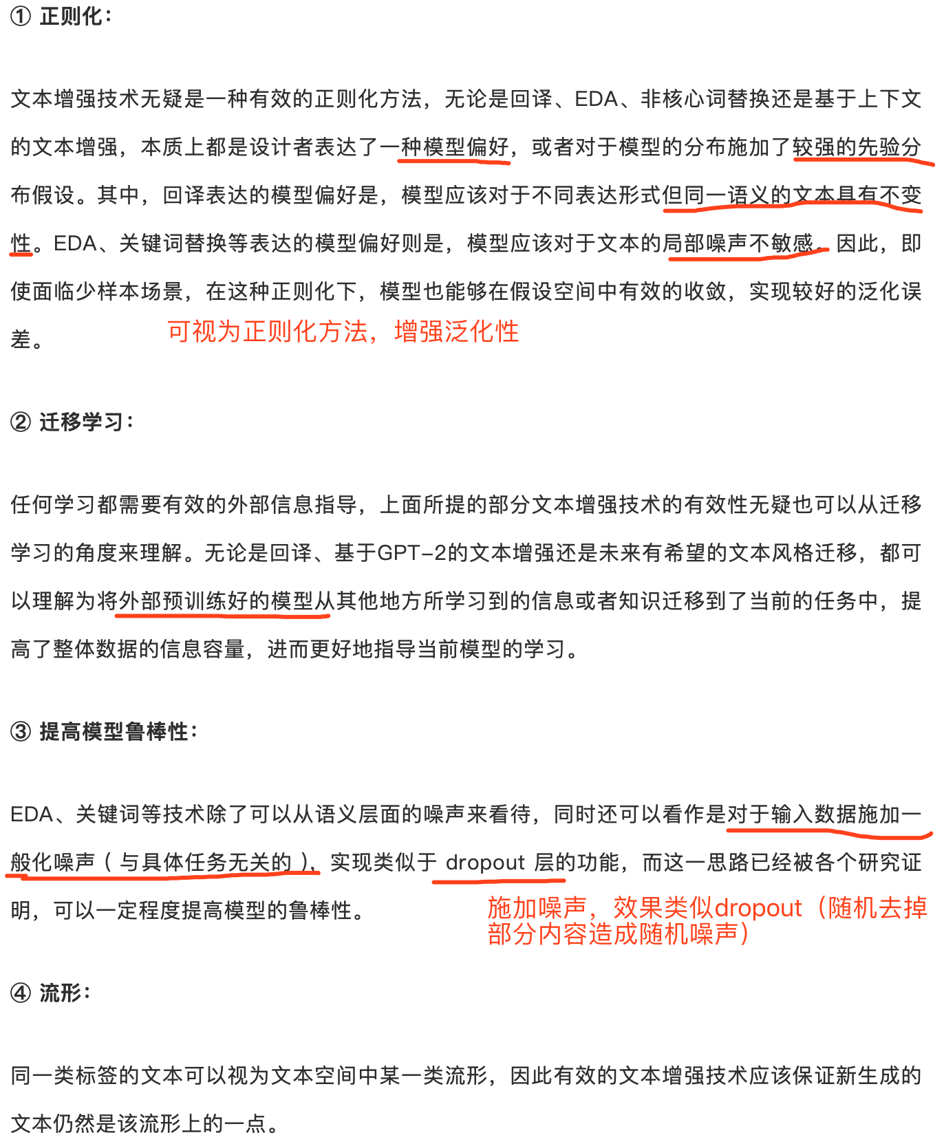
- 本质上是增加少类样本(数量少或者类型单一)的数量
- 具体场景包括
- 少样本场景(如文本标注耗时耗力很难获取很多)
- 分类任务中样本不均衡(note:常见方法-欠采样 ( undersampling ) 和过采样 ( oversampling ) 会对模型带来怎样的影响?)
- 半监督训练(19年google半监督学习算法 UDA 可以看出[6],文本数据增强技术可以用在无标签样本上,以构造出半监督训练所需的样本对,以此让模型从无标签的数据中获取到优化所需的梯度)
- 提高模型robustness
典型方法
-
1)回译(Back translation)
- 举例如下
【原始文本为】文本数据增强技术在自然语言处理中属于基础性技术;
【翻译为日语】テキストデータ拡張技術は、自然言語処理の基本的な技術です;
【日语再翻译为英语】Text data extension technology is a basic technology of natural language processing;
【英语再翻译回中文】文本数据扩展技术是自然语言处理的基本技术。 - 细节
- 使用google、有道等翻译工具,可以通过更换中间语种实现N倍数据扩充;使用训练的翻译模型则可通过decode时的random sampling或者beam search等策略获取扩充数据;
- 长文本一般先切分并分别回译,然后合并
- google半监督学习算法(UDA)[6]
- 举例如下
-
2)EDA(Easy data augmentation)
-
四种操作:同义词替换、随机插入、随机交换和随机删除
【同义词替换(SR)】从句子中随机选择非停止词。用随机选择的同义词替换这些单词;
【随机插入(RI)】随机的找出句中某个不属于停用词集的词,并求出其随机的同义词,将该同义词插入句子的一个随机位置。重复n次;
【随机交换(Random Swap, RS)】随机的选择句中两个单词并交换它们的位置。重复n次;
【随机删除(RD)】以概率p随机删除句子中每个单词。 -
举例如下
【 原始文本】今天天气很好。
【同义词替换(SR)】今天天气不错。(好 替换为 不错)
【随机插入(RI)】今天不错天气很好。(插入 不错)
【随机交换(RS)】今天很好天气。(很好 和 天气交换位置)
【随机删除(RD)】今天天气好。(删除 很) -
一个问题:经过EDA操作之后,文本的类别标签 ( label ) 是否还能保持不变,毕竟这是对文本进行随机操作?
- 下图可以说明 基本上能保持不变(将原有的测试集和拓展出的语料输入到模型A中,并对模型在最后线性层的输出进行了比较(t-SNE降维))

- 下图可以说明 基本上能保持不变(将原有的测试集和拓展出的语料输入到模型A中,并对模型在最后线性层的输出进行了比较(t-SNE降维))
-
效果

-
如何设置替换比例和增强的文本倍数,原文给出的建议如下[11],其中,α是替换删除等的比例,比如同义词替换中,替换的单词数n=α∗L,L是句子长度,随机插入、随机替换类似;Naug 是使用EDA方法从每一个句子拓展出的句子数量

-
-
3)EDA改进:非核心词替换
- 目的:避免替换掉重要的词,用词典中不重要的词去替换文本中一定比例的不重要词,从而产生新的文本
- 方法:TFIDF衡量词的重要性
- UDA[6]提到的重要性具体实现方式如下:

- 效果

-
4)基于上下文信息的文本增强
- 原理:首先需要一个训练好的语言模型 ( LM ),对于需要增强的原始文本,随机去掉文中的一个词或字 ( 这取决于语言模型支持字还是词 )。接下来,将文本的剩余部分输入语言模型,选择语言模型所预测的 top k 个词去替换原文中被去掉的词,以形成 k 条新的文本。
- 一种实现(日本Preferred Networks 公司在2018年提出的基于双向LM的上下文文本增强技术[12]),添加极性信息保证文本标签不变

- 另一种实现:finetune的BERT替换双向LM,同样引入原始文本的标签信息,实验结果如下:

-
5)基于语言生成模型的文本增强–LAMBADA(IBM201911 GPT-based[2])
- 原理:LAMBADA 首先在大量文本上进行了预训练,使模型能够捕获语言的结构,从而能产生连贯的句子。然后在不同任务的少量数据集上对模型进行微调,并使用微调后的模型生成新的句子(generator)。最后在相同的小型数据集上训练分类器(discriminator),并进行过滤,保证现有的小型数据集和新生成数据集有相近的分布。(类似GAN生成图片)
- 实验结果:BERT/SVM/LSTM表示测试模型

- 分析:
- 没有和回译作对比;
- 对于 ATIS 数据集,相对 baseline 的性能提升超过了 50%,原论文中给出的说法是,ATIS 数据具有明显的分布不均衡性,而 LAMBADA 技术可以有效弥补原数据集的不均衡性;
- 改进:LAMBADA 技术后续还有很多可以挖掘的地方,比如与前面提到的 UDA 框架结合,用实现少样本下的半监督学习。或者像论文原作者提到的那样,未来他们将尝试将此技术用于 zero-shot learning;
-
6)其他方法:基于文本风格迁移的数据增强
- 待续,可参考[19,20]
总结
- 从机器学习的角度看待文本增强技术的有效性

参考文献
[1] Wei, Jason W., and Kai Zou. “Eda: Easy data augmentation techniques for boosting performance on text classification tasks.” arXiv preprint arXiv:1901.11196 (2019).
[2] Anaby-Tavor, Ateret, et al. “Not Enough Data? Deep Learning to the Rescue!.” arXiv preprint arXiv:1911.03118 (2019).
[3] Hu, Zhiting, et al. “Learning Data Manipulation for Augmentation and Weighting.” Advances in Neural Information Processing Systems. 2019.
[4] Wang, William Yang, and Diyi Yang. “That’s so annoying!!!: A lexical and frame-semantic embedding based data augmentation approach to automatic categorization of annoying behaviors using# petpeeve tweets.” Proceedings of the 2015 Conference on Empirical Methods in Natural Language Processing. 2015.
[5] Chawla, Nitesh V., et al. “SMOTE: synthetic minority over-sampling technique.” Journal of artificial intelligence research16 (2002): 321-357.
[6] Xie, Qizhe, et al. “Unsupervised data augmentation.” arXiv preprint arXiv:1904.12848 (2019).
[7] Goodfellow, Ian, Yoshua Bengio, and Aaron Courville. Deep learning. MIT press, 2016.
[8] Sennrich, Rico, Barry Haddow, and Alexandra Birch. “Improving neural machine translation models with monolingual data.” arXiv preprint arXiv:1511.06709 (2015).
[9] Edunov, Sergey, et al. “Understanding back-translation at scale.” arXiv preprint arXiv:1808.09381 (2018).
[10] Yu, Adams Wei, et al. “Qanet: Combining local convolution with global self-attention for reading comprehension.” arXiv preprint arXiv:1804.09541 (2018).
[11] Wei, Jason W., and Kai Zou. “Eda: Easy data augmentation techniques for boosting performance on text classification tasks.” arXiv preprint arXiv:1901.11196 (2019).
[12] Kobayashi, Sosuke. “Contextual augmentation: Data augmentation by words with paradigmatic relations.” arXiv preprint arXiv:1805.06201 (2018).
[13] Wu, Xing, et al. “Conditional BERT contextual augmentation.” International Conference on Computational Science. Springer, Cham, 2019.
[14] Liu, Ting, et al. “Generating and exploiting large-scale pseudo training data for zero pronoun resolution.” arXiv preprint arXiv:1606.01603 (2016).
[15] Hou, Yutai, et al. “Sequence-to-sequence data augmentation for dialogue language understanding.” arXiv preprint arXiv:1807.01554 (2018).
[16] Dong, Li, et al. “Learning to paraphrase for question answering.” arXiv preprint arXiv:1708.06022 (2017).
[17] Radford, Alec, et al. “Improving language understanding by generative pre-training.”(2018).
https://s3-us-west-2.amazonaws.com/openai-assets/research-covers/language-unsupervised/language_understanding_paper.pdf
[18] Radford, Alec, et al. “Language models are unsupervised multitask learners.” OpenAI Blog 1.8 (2019): 9.
[19] Hu, Zhiting, et al. “Toward controlled generation of text.” Proceedings of the 34th International Conference on Machine Learning-Volume 70. JMLR. org, 2017.
[20] Guu, Kelvin, et al. “Generating sentences by editing prototypes.” Transactions of the Association for Computational Linguistics 6 (2018): 437-450.
最后
以上就是魁梧荷花最近收集整理的关于文本增强技术的全部内容,更多相关文本增强技术内容请搜索靠谱客的其他文章。
发表评论 取消回复