神经网络是机器学习的一个重要方法,就像人类学习的本质是建立神经元之间的联系一样,机器学习也可以模拟相应的“神经元”并建立这些“神经元”之间的联系,人的认知可以看做是神经网络的训练,如识别图片,大脑一旦认识了某张图片,那么同一张图片不管是经过旋转还是伸缩,大脑依然可以识别出来。回到机器学习领域,如果我们用了足够多的“神经元”,多到可以与人的大脑相媲美,那么我们就可以憧憬将机器训练得跟人类的大脑一样强大。机器学习中的神经网络结构大致如下图所示:

图中的圆圈就是所谓的“神经元”,也叫节点(Unit),其中用Z标注的又叫做隐藏节点(Hidden Unit),X是输入这个神经网络的东西,可以理解为我们眼睛看见的东西,Y是神经网络的输出,可以理解为大脑的认知结果。中间的隐藏节点可以看做是对输入信息的提炼,例如当输入一张图片时,我们可以将图片分解成了一块一块的区域(Z1,Z2,......),每个区域有各自的颜色、亮度,这些颜色亮度就是隐藏节点Z1、Z2的值。如果还有第二层的隐藏节点,我们可以对这些信息做进一步的提炼,这样经过层层提炼后,我们就拿到了最能反映这张图片本质的元素,所以即使日后同一张图片经过旋转或伸缩后进入我们的神经网络,我们都可以将它正确识别出来。上面的识别过程可以看做是信息从输入(X)一直向前流到了输出(Y),所以这个网络也叫前馈神经网络。
婴儿的大脑就像一个没有经过训练的神经网络,孩子在后天的学习过程就是神经网络的训练过程,经过学习,它才知道什么是猫,猫有四条腿等等。我们就拿猫的例子来说明神经网络的训练,比如孩子看到一只猫,他就看到了它的体型(Z1)、颜色(Z2)等,然后家长告诉他这是一只猫,之后孩子又看到另外一只猫,发现体型与之前的差不多,但毛发的颜色不太一样,但是家长告诉他这也是只猫,所以在孩子的认知里就会觉得体型更能决定一个动物是不是猫。这反映在神经网络中就是Z1的权重W1会增大,而Z2的权重W2会减小,当我们把所有这些W都训练好时,这个神经网络就可以正确工作了。
神经网络的数学模型
神经网络的代码实现
import numpy as np
from scipy.misc import derivative
import matplotlib.pylab as plt
def identy(x):
return x
def forward(xin,connt,actfc):
x_d1,x_d2 = xin. shape
c_d1,c_d2 = connt.shape
assert x_d1+1==c_d1
zin = np.vstack((xin,np.ones((1,x_d2))))
a = np.array(np.mat(connt).T * np.mat(zin))
z = actfc(a)
return a,z
def backward(dtin,ain,zin,connt,actfc):
d_d1,d_d2 = dtin.shape
a_d1,a_d2 = ain.shape
z_d1,z_d2 = zin.shape
c_d1,c_d2 = connt.shape
assert (d_d1==c_d2) & (a_d1==z_d1==c_d1-1)
dt = np.array(np.mat(connt[0:c_d1-1,:]) * np.mat(dtin))
dt = derivative(actfc,ain,order=5)*dt
z = np.vstack((zin,np.ones((1,z_d2))))
e = np.zeros((c_d1,c_d2))
for i in range(0,c_d1):
e[i] = np.sum(z[i]*dtin,axis=1)/d_d2
##print(e.shape)
return e,dt
x = np.array([np.linspace(-7, 7, 200)])
t = np.cos(x) * 0.5
units = np.array([1,8,5,3,1])
units_bias = units+1
##print(units_bias)
connt = {}
for i in range(1,len(units_bias)):
connt[i] = np.random.uniform(-1,1,size=(units_bias[i-1],units[i]))
##print(connt)
actfc = {0:identy}
for i in range(1,len(units_bias)-1):
actfc[i] = np.tanh
actfc[len(units)-1] = identy
##print(actfc)
for k in range(0,5000):
a = {0:x}
z = {0:actfc[0](a[0])}
for i in range(1,len(units)):
a[i],z[i] = forward(z[i-1],connt[i],actfc[i])
dt = {len(units)-1:z[i]-t}
e = {}
for i in range(len(units)-1,0,-1):
e[i],dt[i-1] = backward(dt[i],a[i-1],z[i-1],connt[i],np.tanh)
pp = 0.05
for i in range(1,len(units_bias)):
connt[i] = connt[i]-pp*e[i]
##print(connt)
a = {0:x}
z = {0:actfc[0](a[0])}
for i in range(1,len(units)):
a[i],z[i] = forward(z[i-1],connt[i],actfc[i])
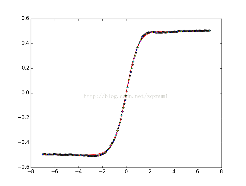
plt.plot(x.T,t.T,'r',x,a[len(units)-1],'*')
plt.show()
我们从余弦函数中生成一些数据,然后用这些数据区训练神经网络,可以看到神经网络的输出能很好地拟合正弦函数:

最后
以上就是高高冬日最近收集整理的关于前馈神经网络的简单实现的全部内容,更多相关前馈神经网络内容请搜索靠谱客的其他文章。
发表评论 取消回复