1.0 命令行运行流程
1.1、运行流程图

1.2、shell 解释器
- shell解释器,用户和操作系统内核之间的桥梁
- shell介于操作系统内核与用户之间,负责接收用户输入的操作指令(命令),并运行和解释,将需要执行的操作传递给操作系统内核并执行
- shell程序在系统中充当了一个”命令解释“的角色

2.0 运行脚本
2.1、 node demo
-
脚本文件
- name:demo.js
console.log('hello world');
- name:demo.js
-
命令行执行
node demo hello world
2.2、 ./demo.js
-
脚本文件
- name:demo.js
// 告诉操作系统,脚本用node执行 #!/usr/bin/env node console.log('hello world');
- name:demo.js
-
命令行执行
- 没有权限
./demo.js permission denied: ./demo.js- 修改权限
chmod 755 demo.js- 运行
./demo.js hello world
2.3、demo
-
脚本文件
- name:demo.js
#!/usr/bin/env node console.log('hello world');
- name:demo.js
-
配置文件
-
name:package.json
{ "name": "node-command-line", "bin": { "demo": "demo.js" } }
-
-
链接到全局
npm link // 项目下运行,将包链接至全局 -
运行脚本
demo hello world -
探索
- npm link 干了什么?
- 官方解释:https://docs.npmjs.com/cli/v8/commands/npm-link/
- 我的理解:
- 1、会在全局的node_modules中创建链接符号. // 这样我们就可以在任意项目中使用
- 2、会根据bin配置在/usr/local/bin,创建可执行脚本链接 // 这样我们就可以在此电脑上任何地方运行
-
mac举例:- /usr/bin // 系统预装的可执行命令
- /usr/local/bin // 用户放置自己的可执行程序的地方
-
为什么叫创建可执行脚本链接呢?
- 并不会创建脚本副本,更像是一个指针,会跟随本地文件改变
-
- 3、
npm link package-name 可以在其他项目中把链接到全局的项目作为依赖使用
- npm link 干了什么?
3.0 命令行参数
3.1、原始方法(process.argv)
-
脚本文件
-
name:demo.js
#!/usr/bin/env node console.log('hello world!'); console.log(process.argv) -
命令行执行
- process.argv返回值
- 第一个:启动Node.js进程的可执行文件所在的绝对路径
- 第二个:执行的脚本文件的路径
- 剩余的:命令行输入的参数
demo hello hello world! [ '/usr/local/bin/node', '/usr/local/bin/demo', 'hello' ] ./demo.js hello [ '/usr/local/bin/node', '/Users/admins/zlldemo/node-command-line/demo.js', 'hello' ] node demo hello hello world! [ '/usr/local/bin/node', '/Users/admins/zlldemo/node-command-line/demo', 'hello' ] - process.argv返回值
-
3.2、其他的解析库
-
minimist -
nopt -
mri -
yargs -
commander - 等。。。
3.3、从命令行接收输入
-
process-
process.stdout:标准输出流 (终端显示)// console.log() 内部使用 -
process.stdin:标准输入流 (终端键盘输入) -
都是 net.Socket 实例 它也是 EventEmitter - 脚本代码
-
name:inquirer.js
// 控制台输出 process.stdout.write('你叫什么名字?') const socket = process.stdin // 设置可读流的字符编码是 utf-8 ;默认是 Buffer socket.setEncoding('utf-8') // 监听data事件 socket.on('data',(data)=>{ console.log('你好,' + data) // 关闭 socket.emit('end') })
-
- 运行脚本
node inquirer 你叫什么名字?cjy // cjy 用户输入 你好,cjy
-
-
readline- 脚本代码
- name:inquirer.js
const readline = require('readline').createInterface({ input: process.stdin, output: process.stdout }) readline.question(`你叫什么名字?`, name => { console.log(`你好, ${name}!`) readline.close() })
- name:inquirer.js
- 运行脚本
node inquirer 你叫什么名字?cjy // cjy 用户输入 你好, cjy!
- 脚本代码
-
inquirer- 脚本代码
-
name:inquirer.js
const inquirer = require('inquirer') var questions = [ { type: 'input', name: 'name', message: "你叫什么名字?" }, { type: 'number', name: 'age', message: "你的年龄?" }, { type: 'password', name: 'password', message: "你的密码是多少?" }, { type: 'list', // rawlist name: 'gender', message: "你的性别?", choices:['男','女'], default:'男' }, { type: 'checkbox', // rawlist name: 'hobby', message: "你的爱好有哪些?", choices:[ {name:'羽毛球',value:'1'}, {name:'滑雪',value:'2'}, {name:'打游戏',value:'3'}, ] }, ] inquirer.prompt(questions).then(answers => { console.log(answers) })
-
- 运行脚本
node inquirer ? 你叫什么名字? 张三 ? 你的年龄? 18 ? 你的密码是多少? [hidden] ? 你的性别? 男 ? 你的爱好有哪些? 羽毛球, 滑雪, 打游戏 { name: '张三', age: 18, password: 'hahaha', gender: '男', hobby: [ '1', '2', '3' ] }
- 脚本代码
4.0 脚本内调用命令(child_process)
4.1、child_process
- 运行我们自己的脚本
- 脚本文件
- name:demo.js
#!/usr/bin/env node console.log('hello world!'); console.log(process.argv) - name:child_process.js
#!/usr/bin/env node var name = process.argv[2]; var exec = require('child_process').exec; exec(' demo ' + name, function(err, stdout, stderr) { if (err) throw err; console.log(stdout); });
- name:demo.js
- 命令行执行
node child_process.js cjy hello world! [ '/usr/local/bin/node', '/usr/local/bin/demo', 'cjy' ]
- 脚本文件
- 运行shell命令
- 运行echo输出字符串
-
脚本代码
-
name:child_process.js
#!/usr/bin/env node var name = process.argv[2]; var exec = require('child_process').exec; exec('echo hello!',function(err, stdout, stderr) { if (err) throw err; console.log(stdout); })
-
-
命令行执行
node child_process.js cjy hello!
-
- 运行echo输出字符串
4.2、shelljs
- https://www.npmjs.com/package/shelljs
- 本地模式
-
脚本代码
-
name:shelljs.js
var shell = require('shelljs'); shell.echo('hello') shell.exec('echo hello') shell.exec('demo wqe')
-
-
运行脚本
node shelljs hello hello hello world! [ '/usr/local/bin/node', '/usr/local/bin/demo', 'wqe' ]
-
- 全局模式
- 脚本代码
-
name:shellGlobal.js
#!/usr/bin/env node require('shelljs/global'); echo('hello') exec('demo')
-
- 运行脚本
chmod 755 shellGlobal.js ./shellGlobal.js hello hello world! [ '/usr/local/bin/node', '/usr/local/bin/demo' ]
- 脚本代码
5.0 修改颜色
5.1、转义字符
-
代码
const str = 'Hello node-command-line' console.log('u001b[31m %s u001b[0m',str); console.log('u001b[32m %s u001b[0m',str); console.log('u001b[33m %s u001b[0m',str); console.log('u001b[34m %s u001b[0m',str); console.log('u001b[41m %s u001b[0m',str); console.log('u001b[42m %s u001b[0m',str); console.log('u001b[43m %s u001b[0m',str); console.log('u001b[44m %s u001b[0m',str); -
运行
-

-
部分颜色对照表
-

5.2、其他的库
- chalk
- cli-color
- colors
6.0 自动补全(搞会了,再补充)
6.1、库
- omelette
7.0 npm run scripts 流程
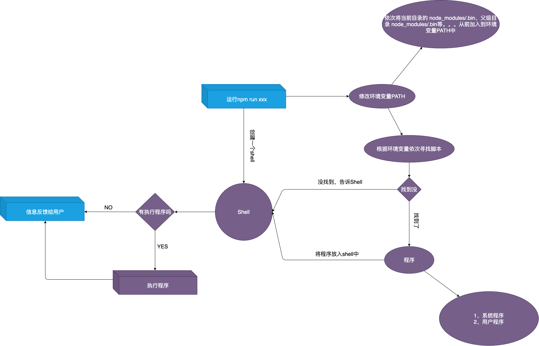
7.1、为什么 package.json 中 scripts选项写一些脚本名称,npm run就可以运行 ?
- npm 脚本的原理非常简单。每当执行
npm run,就会自动新建一个 Shell,在这个 Shell 里面执行指定的脚本命令。因此,只要是 Shell(一般是 Bash)可以运行的命令,就可以写在 npm 脚本里面。
7.2、正常项目里我们没有写脚本,scripts选项中写 fes、webpack 却能跑起来,为什么?
- 当我们
npm install package-name , 会检查package.json 里的 bin 选项,如果有,会在 node_modules/.bin 下创建对应的脚本; - 然后 我们
npm run xxx 时,会修改环境变量PATH,会依次将当前目录的node_modules/.bin、父级目录node_modules/.bin等。。。加入到环境变量PATH中。 - 然后 根据环境变量找到对应的脚本并执行,等执行结束后,再还原PATH。
7.3、验证 (环境变量的修改和运行的是哪块的脚本)
-
process.argv 返回值第二项可以得到执行的脚本文件的路径 -
process.env 属性返回包含用户环境的对象 - 上代码
- 准本一个我们的脚本
-
项目名称:node
-
脚本文件
-
name:node-demo.js
-
内容:
#!/usr/bin/env node console.log(process.argv) console.log(process.env.PATH)
-
-
package.json
{ "name": "node-demo", "bin": { "node-run": "node-demo.js" } } -
npm link 到全局
-
- 测试项目
-
项目名称:node-command-line
-
package.json
{ "scripts": { "serve": "node-run" }, } -
直接运行 node-run
node-run [ '/usr/local/bin/node', '/usr/local/bin/node-run' ] /usr/local/bin :/usr/bin :/bin :/usr/sbin :/sbin -
当依赖在本项目中时,通过
npm run 运行- 目录截图

- 运行
npm run serve > serve > node-run [ '/usr/local/bin/node', '/Users/admins/zlldemo/node-command-line/node_modules/.bin/node-run' ] /Users/admins/zlldemo/node-command-line/node_modules/.bin :/Users/admins/zlldemo/node_modules/.bin :/Users/admins/node_modules/.bin :/Users/node_modules/.bin :/node_modules/.bin :/usr/local/lib/node_modules/npm/node_modules/@npmcli/run-script/lib/node-gyp-bin :/usr/local/bin :/usr/bin :/bin :/usr/sbin :/sbin
-
当依赖在父级时
- 目录截图

- 运行
npm run serve > serve > node-run [ '/usr/local/bin/node', '/Users/admins/zlldemo/node_modules/.bin/node-run' ] /Users/admins/zlldemo/node-command-line/node_modules/.bin :/Users/admins/zlldemo/node_modules/.bin :/Users/admins/node_modules/.bin :/Users/node_modules/.bin :/node_modules/.bin :/usr/local/lib/node_modules/npm/node_modules/@npmcli/run-script/lib/node-gyp-bin :/usr/local/bin :/usr/bin :/bin :/usr/sbin :/sbin
-
当依赖在全局时
-
运行
npm run serve > serve > node-run [ '/usr/local/bin/node', '/usr/local/bin/node-run' ] /Users/admins/zlldemo/node-command-line/node_modules/.bin :/Users/admins/zlldemo/node_modules/.bin :/Users/admins/node_modules/.bin :/Users/node_modules/.bin :/node_modules/.bin :/usr/local/lib/node_modules/npm/node_modules/@npmcli/run-script/lib/node-gyp-bin :/usr/local/bin :/usr/bin :/bin :/usr/sbin :/sbin
-
-
- 准本一个我们的脚本
7.4、npm run 运行的流程图

最后
以上就是英勇水池最近收集整理的关于node命令行开发的全部内容,更多相关node命令行开发内容请搜索靠谱客的其他文章。
本图文内容来源于网友提供,作为学习参考使用,或来自网络收集整理,版权属于原作者所有。
发表评论 取消回复