我是靠谱客的博主 乐观石头,这篇文章主要介绍指数分布的研究,现在分享给大家,希望可以做个参考。

  • 指数分布是一种连续型概率分布;
  • f(x;λ)=λeλxH(x)
    • 均值:1/λ=θ
    • 方差为:1/λ2=θ2

1. 定义

若连续型随机变量 X 的概率密度为:

f(x)=1θex/θ,0,x>0

其中 θ>0 位常数,则称 X 服从参数为 θ 的指数分布。

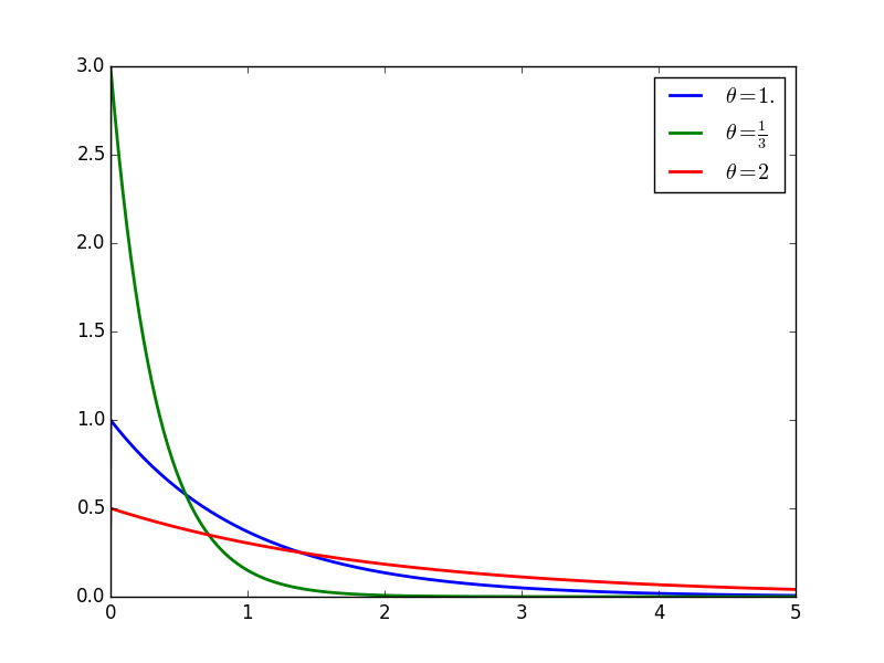
θ 取不同值时,概率密度函数的图形如下:


20160826005754465

  • θ 越大越平缓,越小越陡峭;
  • 指数分布最经典的形式,还是 λeλx

2. 自然界一种普遍现象的模拟

  • 等车时间,设 x 为距离下趟公交车到站的时间(以分钟为单位),则 x 便为一个随机变量。此时问等车时间在 12~13 分钟的可能性。
    • 大致给出其概率分布,等车时间 ⇒ p(x)=λeλx,这里 λ=2
    • 13122exdx 计算在该区域下的面积;

转载于:https://www.cnblogs.com/mtcnn/p/9424103.html

最后

以上就是乐观石头最近收集整理的关于指数分布的研究的全部内容,更多相关指数分布内容请搜索靠谱客的其他文章。

本图文内容来源于网友提供,作为学习参考使用,或来自网络收集整理,版权属于原作者所有。
点赞(163)

评论列表共有 0 条评论

立即
投稿
返回
顶部