前言
最近准备更新 Android 面试必备基础知识系列,有兴趣的可以关注我的微信公众号 stormjun94,有更新时,第一时间会在微信公众号上面发布,同时,也会同步在 GitHub 上面更新,如果觉得对你有所帮助的话,请帮忙 star。
Android 系统启动过程
从系统层看:
linux 系统层
Android系统服务层
Zygote
从开机启动到Home Launcher:
启动bootloader (小程序;初始化硬件)
加载系统内核 (先进入实模式代码在进入保护模式代码)
启动init进程(用户级进程 ,进程号为1)
启动Zygote进程(初始化Dalvik VM等)
启动Runtime进程
启动本地服务(system service)
启动 HomeLauncher
详细解析
Android系统完整的启动过程,从系统层次角度可分为Linux系统层、Android系统服务层、Zygote进程模型三个阶段;从开机到启动Home Launcher完成具体的任务细节可分为七个步骤,下面就从具体的细节来解读Android系统完整的初始化过程。
一、启动BootLoader
Android 系统是基于Linux操作系统的,所以它最初的启动过程和Linux一样。当设备通电后首先执行BootLoader引导装载器,BootLoader是在操作系统内核运行之前运行的一段小程序。通过这段小程序初始化硬件设备、建立内存空间映射图,从而将系统的软硬件环境引导进入合适的状态,以便为最终调用操作系统内核准备好正确的运行环境。
而Linux系统启动时:
首先要加载BIOS的硬件信息,并获取第一个启动设备的代号
读取第一个启动设备的MBR的引导加载程序(lilo、grub等)的启动信息。
加载核心操作系统的核心信息,核心开始解压缩,并且尝试驱动所有的硬件设备。
…………
在嵌入式系统中,通常不会有像BIOS那样的固件程序,因此整个系统的加载任务都是通过BootLoader完成的。
二、加载系统内核
Linux内核映像通常包括两部分代码,分别为实模式代码和保护模式代码。当BootLoader装载内核映像到代码段内存时,分别放置实模式代码和保护模式代码到不同的位置,然后进入实模式代码执行,实模式代码执行完成后转入保护模式代码。
实模式和保护模式的概念再次不做过多解释,读者可以自行查阅资料。
三、启动Init进程
当系统内核加载完成之后,会首先启动Init守护进程,它是内核启动的第一个用户级进程,它的进程号总是1。 Init进程启动完成之后,还负责启动其他的一些重要守护进程,包括:
Usbd进程(USB Daemon):USB连接后台进程,负责管理USB连接。
adbd 进程(Android Debug Bridge Daemon):ADB连接后台进程,负责管理ADB连接。
debuggerd 进程(Debugger Daemon) :调试器后台进程,负责管理调试请求及调试过程。
rild进程 (Radio Interface Layer Daemon): 无线接口层后台进程,负责管理无线通信服务。
四、启动Zygote进程
Init进程和一些重要的守护进程启动完成之后,系统启动Zygote 进程。Zygote 进程启动后,首先初始化一个Dalvik VM实例,然后为它加载资源与系统共享库,并开启Socket监听服务,当收到创建Dalvik VM实例请求时,会通过COW(copy on write)技术最大程度地复用自己,生成一个新的Dalvik VM实例。Dalvik VM实例的创建方法基于linux系统的fork原理。
其实,我个人理解,Zygote进程就相当于Linux系统中的fork进程。由它可以在系统运行期间,接收到创建虚拟机请求时,孵化Dalvik VM实例。Zygote进程孵化Dalvik VM实例流程如下图所示:

图1 Zygote进程孵化Dalvik VM实例流程
五 、启动Runtime进程
在Zygote进程启动完成之后,Init进程会启动Runtime进程。Runtime进程首先初始化服务管理器(Service Manager),并把它注册为绑定服务(Binder services)的默认上下文管理器,负责绑定服务的注册与查找。然后Runtime进程会向Zygote进程发送启动系统服务(System Service)的请求,Zygote进程收到请求后,会“孵化”出一个新的Dalvik VM实例并启动系统服务进程。Runtime进程的启动流程如下图所示:

图2 Runtime进程启动流程图
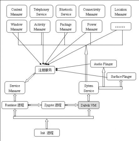
六、启动本地服务
System Service会首先启动两个本地服务(由C或C++编写的native服务),Surface Flinger和Audio Flinger,这两个本地系统服务向服务管理器注册成为IPC服务对象,以便在需要它们的时候很容易查找到。然后SystemService 会启动一些 Android 系统管理服务,包括硬件服务和系统框架核心平台服务,并注册它们成为IPC服务对象。本地服务进程的启动流程如下图所示:

图3 SystemService启动本地服务流程图
七、启动Home Laucher
当SystemService加载了所有的系统服务后就意味着系统就准备好了,它会向所有服务发送一个系统准备完毕(systemready) 广播。SystemService系统服务进程的启动流程如图1-6所示。当ActivityManagerService 接收到systemready广播后,会向Zygoute进程发送创建Dalvik 虚拟机实例的请求,Zygoute进程会负责生成一个新的Dalvik 虚拟机实例,然后ActivityManagerService在系统中查找具有属性的Activity,并启动它。ActivityManagerService同时也会使用同样的方法启动Contact(联系人)应用程序。

图4 启动Home Laucher流程图
APk 安装过程
Android应用安装有如下四种方式:
1.系统应用安装――开机时完成,没有安装界面
2.网络下载应用安装――通过market应用完成,没有安装界面
3.ADB工具安装――没有安装界面。
4.第三方应用安装――通过SD卡里的APK文件安装,有安装界面,由 packageinstaller.apk应用处理安装及卸载过程的界面。
应用安装的流程及路径
应用安装涉及到如下几个目录:
system/app ---------------系统自带的应用程序,获得adb root权限才能删除
data/app ---------------用户程序安装的目录。安装时把 apk文件复制到此目录
data/data ---------------存放应用程序的数据
data/dalvik-***--------将apk中的dex文件安装到dalvik-***目录下(dex文件是dalvik虚拟机的可执行文件,其大小约为原始apk文件大小的四分之一)
安装过程:
复制APK安装包到data/app目录下,解压并扫描安装包,把dex文件(Dalvik字节码)保存到dalvik-***目录,并data/data目录下创建对应的应用数据目录。
App 启动过程
这里以启动微信为例子说明
Launcher通知AMS 要启动微信了,并且告诉AMS要启动的是哪个页面也就是首页是哪个页面
AMS收到消息告诉Launcher知道了,并且把要启动的页面记下来
Launcher进入Paused状态,告诉AMS,你去找微信吧
上述就是Launcher和AMS的交互过程
AMS检查微信是否已经启动了也就是是否在后台运行,如果是在后台运行就直接启动,如果不是,AMS会在新的进程中创建一个ActivityThread对象,并启动其中的main函数。
微信启动后告诉AMS,启动好了
AMS通过之前的记录找出微信的首页,告诉微信应该启动哪个页面
微信按照AMS通知的页面去启动就启动成功了。
Activity 启动过程
Activity 启动过程是由 ActivityMangerService(amS) 来启动的,底层 原理是 Binder实现的 最终交给 ActivityThread 的 performActivity 方法来启动她
ActivityThread大概可以分为以下五个步骤
通过ActivityClientRecoed对象获取Activity的组件信息
通过Instrument的newActivity使用类加载器创建Activity对象
检验Application是否存在,不存在的话,创建一个,保证 只有一个Application
通过ContextImpl和Activity的attach方法来完成一些初始化操作
调用oncreat方法
想详细了解的可以参考这一篇文章,个人觉得写得还不错。Activity启动过程分析
推荐阅读
最后
以上就是开放翅膀最近收集整理的关于Android系统篇面试,Android 面试必备 - Activity 启动过程的全部内容,更多相关Android系统篇面试,Android内容请搜索靠谱客的其他文章。
发表评论 取消回复