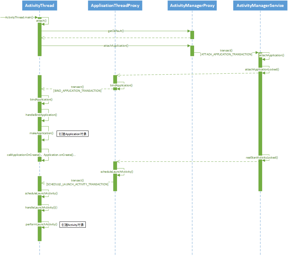
Android应用程序,以ActivityThread.main()做为主入口
下图展示了Application以及Activity的创建过程

1、创建Application
每个应用程序在第一次启动时,都会先创建一个Application对象。Application对象,是通过ActivityThread的handleBindApplication()创建的
Java代码

- private void handleBindApplication(AppBindData data) {
- Application app = data.info.makeApplication(data.restrictedBackupMode, null);//创建Application对象
- mInstrumentation.callApplicationOnCreate(app);//调用Application.onCreate
- }
2、创建Activity
Activity对象,是通过ActivityThread的handleLaunchActivity()中的performLaunchActivity()创建的
Java代码

- private void handleLaunchActivity(ActivityClientRecord r, Intent customIntent) {
- Activity a = performLaunchActivity(r, customIntent);
- if (a != null) {
- r.createdConfig = new Configuration(mConfiguration);
- Bundle oldState = r.state;
- handleResumeActivity(r.token, false, r.isForward);
- <pre style="font-size: 14px;" class="java" name="code"><span style="white-space: pre;"> </span>......</pre> } else { ...... } }
- <pre></pre>
- <pre></pre>
Java代码

- private Activity performLaunchActivity(ActivityClientRecord r, Intent customIntent) {
- // System.out.println("##### [" + System.currentTimeMillis() + "] ActivityThread.performLaunchActivity(" + r + ")");
- ActivityInfo aInfo = r.activityInfo;
- if (r.packageInfo == null) {
- r.packageInfo = getPackageInfo(aInfo.applicationInfo, r.compatInfo,
- Context.CONTEXT_INCLUDE_CODE);
- }
- ComponentName component = r.intent.getComponent();
- if (component == null) {
- component = r.intent.resolveActivity(
- mInitialApplication.getPackageManager());
- r.intent.setComponent(component);
- }
- if (r.activityInfo.targetActivity != null) {
- component = new ComponentName(r.activityInfo.packageName,
- r.activityInfo.targetActivity);
- }
- Activity activity = null;
- try {
- java.lang.ClassLoader cl = r.packageInfo.getClassLoader();
- activity = mInstrumentation.newActivity(
- cl, component.getClassName(), r.intent);
- StrictMode.incrementExpectedActivityCount(activity.getClass());
- r.intent.setExtrasClassLoader(cl);
- if (r.state != null) {
- r.state.setClassLoader(cl);
- }
- } catch (Exception e) {
- if (!mInstrumentation.onException(activity, e)) {
- throw new RuntimeException(
- "Unable to instantiate activity " + component
- + ": " + e.toString(), e);
- }
- }
- try {
- Application app = r.packageInfo.makeApplication(false, mInstrumentation);
- if (localLOGV) Slog.v(TAG, "Performing launch of " + r);
- if (localLOGV) Slog.v(
- TAG, r + ": app=" + app
- + ", appName=" + app.getPackageName()
- + ", pkg=" + r.packageInfo.getPackageName()
- + ", comp=" + r.intent.getComponent().toShortString()
- + ", dir=" + r.packageInfo.getAppDir());
- if (activity != null) {
- ContextImpl appContext = new ContextImpl();
- appContext.init(r.packageInfo, r.token, this);
- appContext.setOuterContext(activity);
- CharSequence title = r.activityInfo.loadLabel(appContext.getPackageManager());
- Configuration config = new Configuration(mCompatConfiguration);
- if (DEBUG_CONFIGURATION) Slog.v(TAG, "Launching activity "
- + r.activityInfo.name + " with config " + config);
- activity.attach(appContext, this, getInstrumentation(), r.token,
- r.ident, app, r.intent, r.activityInfo, title, r.parent,
- r.embeddedID, r.lastNonConfigurationInstances, config);
- if (customIntent != null) {
- activity.mIntent = customIntent;
- }
- r.lastNonConfigurationInstances = null;
- activity.mStartedActivity = false;
- int theme = r.activityInfo.getThemeResource();
- if (theme != 0) {
- activity.setTheme(theme);
- }
- activity.mCalled = false;
- mInstrumentation.callActivityOnCreate(activity, r.state);
- if (!activity.mCalled) {
- throw new SuperNotCalledException(
- "Activity " + r.intent.getComponent().toShortString() +
- " did not call through to super.onCreate()");
- }
- r.activity = activity;
- r.stopped = true;
- if (!r.activity.mFinished) {
- activity.performStart();
- r.stopped = false;
- }
- if (!r.activity.mFinished) {
- if (r.state != null) {
- mInstrumentation.callActivityOnRestoreInstanceState(activity, r.state);
- }
- }
- if (!r.activity.mFinished) {
- activity.mCalled = false;
- mInstrumentation.callActivityOnPostCreate(activity, r.state);
- if (!activity.mCalled) {
- throw new SuperNotCalledException(
- "Activity " + r.intent.getComponent().toShortString() +
- " did not call through to super.onPostCreate()");
- }
- }
- }
- r.paused = true;
- mActivities.put(r.token, r);
- } catch (SuperNotCalledException e) {
- throw e;
- } catch (Exception e) {
- if (!mInstrumentation.onException(activity, e)) {
- throw new RuntimeException(
- "Unable to start activity " + component
- + ": " + e.toString(), e);
- }
- }
- return activity;
- }
根据文章刚开始描述应用启动过程的时序图,列出部分关键代码:
ActivityThread
主入口main
Java代码

- public static void main(String[] args) {
- Looper. prepareMainLooper();
- if ( sMainThreadHandler == null ) {
- sMainThreadHandler = new Handler();
- }
- ActivityThread thread = new ActivityThread();
- thread.attach( false);
- Looper.loop();
- }
Java代码

- private void attach( boolean system) {
- sThreadLocal.set( this );
- mSystemThread = system;
- if (!system) {
- IActivityManager mgr = ActivityManagerNative.getDefault();
- try {
- mgr.attachApplication( mAppThread );//mAppThread是一个ApplicationThread实例
- } catch (RemoteException ex) {
- // Ignore
- }
- } else {
- // Don't set application object here -- if the system crashes,
- // we can't display an alert, we just want to die die die.
- }
- }
Java代码

- public void handleMessage(Message msg) {
- if (DEBUG_MESSAGES) Slog.v(TAG, ">>> handling: " + codeToString(msg.what));
- switch (msg.what) {
- case LAUNCH_ACTIVITY: {
- Trace.traceBegin(Trace.TRACE_TAG_ACTIVITY_MANAGER, "activityStart");
- ActivityClientRecord r = (ActivityClientRecord)msg.obj;
- r.packageInfo = getPackageInfoNoCheck(
- r.activityInfo.applicationInfo, r.compatInfo);
- handleLaunchActivity(r, null);
- Trace.traceEnd(Trace.TRACE_TAG_ACTIVITY_MANAGER);
- } break;
- case RELAUNCH_ACTIVITY: {
- Trace.traceBegin(Trace.TRACE_TAG_ACTIVITY_MANAGER, "activityRestart");
- ActivityClientRecord r = (ActivityClientRecord)msg.obj;
- handleRelaunchActivity(r);
- Trace.traceEnd(Trace.TRACE_TAG_ACTIVITY_MANAGER);
- } break;
- case PAUSE_ACTIVITY:
- Trace.traceBegin(Trace.TRACE_TAG_ACTIVITY_MANAGER, "activityPause");
- handlePauseActivity((IBinder)msg.obj, false, msg.arg1 != 0, msg.arg2);
- maybeSnapshot();
- Trace.traceEnd(Trace.TRACE_TAG_ACTIVITY_MANAGER);
- break;
- case PAUSE_ACTIVITY_FINISHING:
- Trace.traceBegin(Trace.TRACE_TAG_ACTIVITY_MANAGER, "activityPause");
- handlePauseActivity((IBinder)msg.obj, true, msg.arg1 != 0, msg.arg2);
- Trace.traceEnd(Trace.TRACE_TAG_ACTIVITY_MANAGER);
- break;
- case STOP_ACTIVITY_SHOW:
- Trace.traceBegin(Trace.TRACE_TAG_ACTIVITY_MANAGER, "activityStop");
- handleStopActivity((IBinder)msg.obj, true, msg.arg2);
- Trace.traceEnd(Trace.TRACE_TAG_ACTIVITY_MANAGER);
- break;
- case STOP_ACTIVITY_HIDE:
- Trace.traceBegin(Trace.TRACE_TAG_ACTIVITY_MANAGER, "activityStop");
- handleStopActivity((IBinder)msg.obj, false, msg.arg2);
- Trace.traceEnd(Trace.TRACE_TAG_ACTIVITY_MANAGER);
- break;
- case SHOW_WINDOW:
- Trace.traceBegin(Trace.TRACE_TAG_ACTIVITY_MANAGER, "activityShowWindow");
- handleWindowVisibility((IBinder)msg.obj, true);
- Trace.traceEnd(Trace.TRACE_TAG_ACTIVITY_MANAGER);
- break;
- case HIDE_WINDOW:
- Trace.traceBegin(Trace.TRACE_TAG_ACTIVITY_MANAGER, "activityHideWindow");
- handleWindowVisibility((IBinder)msg.obj, false);
- Trace.traceEnd(Trace.TRACE_TAG_ACTIVITY_MANAGER);
- break;
- case RESUME_ACTIVITY:
- Trace.traceBegin(Trace.TRACE_TAG_ACTIVITY_MANAGER, "activityResume");
- handleResumeActivity((IBinder)msg.obj, true,
- msg.arg1 != 0);
- Trace.traceEnd(Trace.TRACE_TAG_ACTIVITY_MANAGER);
- break;
- case SEND_RESULT:
- Trace.traceBegin(Trace.TRACE_TAG_ACTIVITY_MANAGER, "activityDeliverResult");
- handleSendResult((ResultData)msg.obj);
- Trace.traceEnd(Trace.TRACE_TAG_ACTIVITY_MANAGER);
- break;
- case DESTROY_ACTIVITY:
- Trace.traceBegin(Trace.TRACE_TAG_ACTIVITY_MANAGER, "activityDestroy");
- handleDestroyActivity((IBinder)msg.obj, msg.arg1 != 0,
- msg.arg2, false);
- Trace.traceEnd(Trace.TRACE_TAG_ACTIVITY_MANAGER);
- break;
- case BIND_APPLICATION:
- Trace.traceBegin(Trace.TRACE_TAG_ACTIVITY_MANAGER, "bindApplication");
- AppBindData data = (AppBindData)msg.obj;
- handleBindApplication(data);
- Trace.traceEnd(Trace.TRACE_TAG_ACTIVITY_MANAGER);
- break;
- case EXIT_APPLICATION:
- if (mInitialApplication != null) {
- mInitialApplication.onTerminate();
- }
- Looper.myLooper().quit();
- break;
- case NEW_INTENT:
- Trace.traceBegin(Trace.TRACE_TAG_ACTIVITY_MANAGER, "activityNewIntent");
- handleNewIntent((NewIntentData)msg.obj);
- Trace.traceEnd(Trace.TRACE_TAG_ACTIVITY_MANAGER);
- break;
- case RECEIVER:
- Trace.traceBegin(Trace.TRACE_TAG_ACTIVITY_MANAGER, "broadcastReceiveComp");
- handleReceiver((ReceiverData)msg.obj);
- maybeSnapshot();
- Trace.traceEnd(Trace.TRACE_TAG_ACTIVITY_MANAGER);
- break;
- case CREATE_SERVICE:
- Trace.traceBegin(Trace.TRACE_TAG_ACTIVITY_MANAGER, "serviceCreate");
- handleCreateService((CreateServiceData)msg.obj);
- Trace.traceEnd(Trace.TRACE_TAG_ACTIVITY_MANAGER);
- break;
- case BIND_SERVICE:
- Trace.traceBegin(Trace.TRACE_TAG_ACTIVITY_MANAGER, "serviceBind");
- handleBindService((BindServiceData)msg.obj);
- Trace.traceEnd(Trace.TRACE_TAG_ACTIVITY_MANAGER);
- break;
- case UNBIND_SERVICE:
- Trace.traceBegin(Trace.TRACE_TAG_ACTIVITY_MANAGER, "serviceUnbind");
- handleUnbindService((BindServiceData)msg.obj);
- Trace.traceEnd(Trace.TRACE_TAG_ACTIVITY_MANAGER);
- break;
- case SERVICE_ARGS:
- Trace.traceBegin(Trace.TRACE_TAG_ACTIVITY_MANAGER, "serviceStart");
- handleServiceArgs((ServiceArgsData)msg.obj);
- Trace.traceEnd(Trace.TRACE_TAG_ACTIVITY_MANAGER);
- break;
- case STOP_SERVICE:
- Trace.traceBegin(Trace.TRACE_TAG_ACTIVITY_MANAGER, "serviceStop");
- handleStopService((IBinder)msg.obj);
- maybeSnapshot();
- Trace.traceEnd(Trace.TRACE_TAG_ACTIVITY_MANAGER);
- break;
- case REQUEST_THUMBNAIL:
- Trace.traceBegin(Trace.TRACE_TAG_ACTIVITY_MANAGER, "requestThumbnail");
- handleRequestThumbnail((IBinder)msg.obj);
- Trace.traceEnd(Trace.TRACE_TAG_ACTIVITY_MANAGER);
- break;
- case CONFIGURATION_CHANGED:
- Trace.traceBegin(Trace.TRACE_TAG_ACTIVITY_MANAGER, "configChanged");
- handleConfigurationChanged((Configuration)msg.obj, null);
- Trace.traceEnd(Trace.TRACE_TAG_ACTIVITY_MANAGER);
- break;
- case CLEAN_UP_CONTEXT:
- ContextCleanupInfo cci = (ContextCleanupInfo)msg.obj;
- cci.context.performFinalCleanup(cci.who, cci.what);
- break;
- case GC_WHEN_IDLE:
- scheduleGcIdler();
- break;
- case DUMP_SERVICE:
- handleDumpService((DumpComponentInfo)msg.obj);
- break;
- case LOW_MEMORY:
- Trace.traceBegin(Trace.TRACE_TAG_ACTIVITY_MANAGER, "lowMemory");
- handleLowMemory();
- Trace.traceEnd(Trace.TRACE_TAG_ACTIVITY_MANAGER);
- break;
- case ACTIVITY_CONFIGURATION_CHANGED:
- Trace.traceBegin(Trace.TRACE_TAG_ACTIVITY_MANAGER, "activityConfigChanged");
- handleActivityConfigurationChanged((IBinder)msg.obj);
- Trace.traceEnd(Trace.TRACE_TAG_ACTIVITY_MANAGER);
- break;
- case PROFILER_CONTROL:
- handleProfilerControl(msg.arg1 != 0, (ProfilerControlData)msg.obj, msg.arg2);
- break;
- case CREATE_BACKUP_AGENT:
- Trace.traceBegin(Trace.TRACE_TAG_ACTIVITY_MANAGER, "backupCreateAgent");
- handleCreateBackupAgent((CreateBackupAgentData)msg.obj);
- Trace.traceEnd(Trace.TRACE_TAG_ACTIVITY_MANAGER);
- break;
- case DESTROY_BACKUP_AGENT:
- Trace.traceBegin(Trace.TRACE_TAG_ACTIVITY_MANAGER, "backupDestroyAgent");
- handleDestroyBackupAgent((CreateBackupAgentData)msg.obj);
- Trace.traceEnd(Trace.TRACE_TAG_ACTIVITY_MANAGER);
- break;
- case SUICIDE:
- Process.killProcess(Process.myPid());
- break;
- case REMOVE_PROVIDER:
- Trace.traceBegin(Trace.TRACE_TAG_ACTIVITY_MANAGER, "providerRemove");
- completeRemoveProvider((ProviderRefCount)msg.obj);
- Trace.traceEnd(Trace.TRACE_TAG_ACTIVITY_MANAGER);
- break;
- case ENABLE_JIT:
- ensureJitEnabled();
- break;
- case DISPATCH_PACKAGE_BROADCAST:
- Trace.traceBegin(Trace.TRACE_TAG_ACTIVITY_MANAGER, "broadcastPackage");
- handleDispatchPackageBroadcast(msg.arg1, (String[])msg.obj);
- Trace.traceEnd(Trace.TRACE_TAG_ACTIVITY_MANAGER);
- break;
- case SCHEDULE_CRASH:
- throw new RemoteServiceException((String)msg.obj);
- case DUMP_HEAP:
- handleDumpHeap(msg.arg1 != 0, (DumpHeapData)msg.obj);
- break;
- case DUMP_ACTIVITY:
- handleDumpActivity((DumpComponentInfo)msg.obj);
- break;
- case DUMP_PROVIDER:
- handleDumpProvider((DumpComponentInfo)msg.obj);
- break;
- case SLEEPING:
- Trace.traceBegin(Trace.TRACE_TAG_ACTIVITY_MANAGER, "sleeping");
- handleSleeping((IBinder)msg.obj, msg.arg1 != 0);
- Trace.traceEnd(Trace.TRACE_TAG_ACTIVITY_MANAGER);
- break;
- case SET_CORE_SETTINGS:
- Trace.traceBegin(Trace.TRACE_TAG_ACTIVITY_MANAGER, "setCoreSettings");
- handleSetCoreSettings((Bundle) msg.obj);
- Trace.traceEnd(Trace.TRACE_TAG_ACTIVITY_MANAGER);
- break;
- case UPDATE_PACKAGE_COMPATIBILITY_INFO:
- handleUpdatePackageCompatibilityInfo((UpdateCompatibilityData)msg.obj);
- break;
- case TRIM_MEMORY:
- Trace.traceBegin(Trace.TRACE_TAG_ACTIVITY_MANAGER, "trimMemory");
- handleTrimMemory(msg.arg1);
- Trace.traceEnd(Trace.TRACE_TAG_ACTIVITY_MANAGER);
- break;
- case UNSTABLE_PROVIDER_DIED:
- handleUnstableProviderDied((IBinder)msg.obj, false);
- break;
- }
- if (DEBUG_MESSAGES) Slog.v(TAG, "<<< done: " + codeToString(msg.what));
- }
Java代码

- public final void bindApplication(String processName,
- ApplicationInfo appInfo, List<ProviderInfo> providers,
- ComponentName instrumentationName, String profileFile,
- ParcelFileDescriptor profileFd, boolean autoStopProfiler,
- Bundle instrumentationArgs, IInstrumentationWatcher instrumentationWatcher,
- int debugMode, boolean enableOpenGlTrace, boolean isRestrictedBackupMode,
- boolean persistent, Configuration config, CompatibilityInfo compatInfo,
- Map<String, IBinder> services, Bundle coreSettings) {
- queueOrSendMessage(H.BIND_APPLICATION, data);
- }
ActivityManagerService
Java代码

- private final boolean attachApplicationLocked(IApplicationThread thread,
- int pid) {
- ProcessRecord app;
- if (pid != MY_PID && pid >= 0) {
- synchronized (mPidsSelfLocked ) {
- app = mPidsSelfLocked .get(pid);
- }
- } else {
- app = null ;
- }
- try {
- thread.bindApplication(processName, appInfo, providers,
- app. instrumentationClass , profileFile, profileFd, profileAutoStop,
- app. instrumentationArguments , app.instrumentationWatcher , testMode,
- enableOpenGlTrace, isRestrictedBackupMode || !normalMode, app.persistent ,
- new Configuration(mConfiguration ), app. compat, getCommonServicesLocked(),
- mCoreSettingsObserver .getCoreSettingsLocked());
- updateLruProcessLocked(app, false , true );
- } catch (Exception e) {
- }
- return true ;
- }
ActivityThread.ApplicationThread
Java代码

- public final void bindApplication(String processName,
- ApplicationInfo appInfo, List<ProviderInfo> providers,
- ComponentName instrumentationName, String profileFile,
- ParcelFileDescriptor profileFd, boolean autoStopProfiler,
- Bundle instrumentationArgs, IInstrumentationWatcher instrumentationWatcher,
- int debugMode, boolean enableOpenGlTrace, boolean isRestrictedBackupMode,
- boolean persistent, Configuration config, CompatibilityInfo compatInfo,
- Map<String, IBinder> services, Bundle coreSettings) {
- ......
- queueOrSendMessage(H.BIND_APPLICATION, data);
- }
最后
以上就是不安外套最近收集整理的关于Android的APP启动过程分析的全部内容,更多相关Android内容请搜索靠谱客的其他文章。
本图文内容来源于网友提供,作为学习参考使用,或来自网络收集整理,版权属于原作者所有。
发表评论 取消回复