以下内容为本人在学习《Access 2007 宝典》(人民邮电出版社)过程中,总结和实践。
1 变量"显式"声明
"Option Explicit"要求变量都是"显式"声明,指定特定的数据类型
优点: 防止程序速度变慢和出现bug

VBA窗口"工具"-->"选项"中,勾选"要求变量声明",自动在Access所有VBA模块中插入"Option Explicit"
Access2007默认没有选中该项

2 在"立即窗口"检验结果
快捷键"Ctrl + G"(或者命令栏"视图"-->"立即窗口")
在立即窗口中直接输入需要检验的子过程名(Sub)/函数名(Function),然后Enter即可

打印命令("?")可用显示函数运行结果/返回值:

注: 该子过程/函数必须是 public 定义的,否则会报错

3 标准结构
有出错处理,结束处理等

4 Do…Loop循环

两者区别:
While或Until放在顶部,如果条件不满足,循环永不执行
放在底部,至少执行一次
Exit Do 用于防止死循环
5 操作对象的With语句
With 语句功能是通过对象集合中所有成员进行循环
对比2种设定方法:
方法1:

方法2:

方法2的速度要快得多

6 条件编译指令

说明:
#Const 指定了一个可以在#If指令中进行测试的常量值.对于模块来说#Const是私有的
类型可以是任何数据类型,变量名建议全部大写
#Const定义值只有通过 #If 编译指令才可见,VBA代码忽略它
7 条件编译参数

8 声明变量

9 Access数据类型与对应的VBA数据类型

10 参数命名

11 事件
在Access中,事件过程是通过对象的事件属性运行的.表或查询没有事件属性
A 主要窗体事件

B 窗体鼠标和键盘事件

C 事件顺序

D 报表事件

12 关闭窗口时运行事件
目的: 关闭frmProducts时自动关闭frmDialogProductPrint

注意: 在一个对象上执行操作之前,始终要检查该对象是否可用(好习惯)
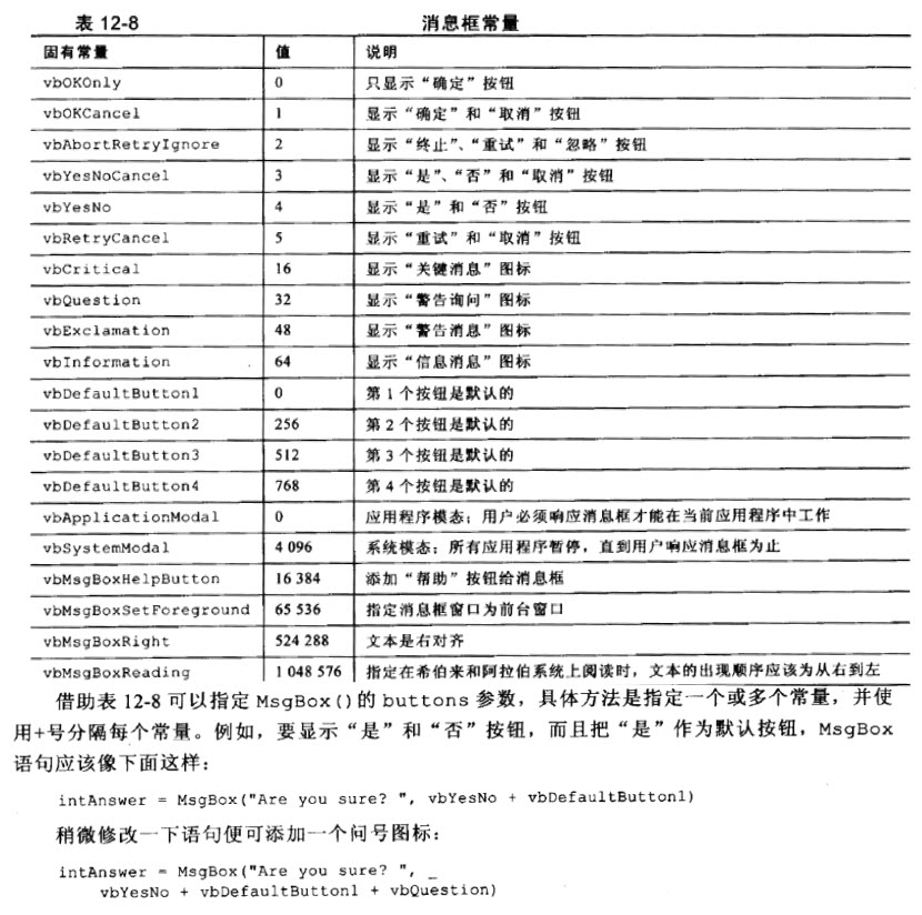
13 MsgBox()函数

14 特殊标识运算符

15 特殊关键字和属性

16 条件监视
表达式可以是Boolean表达式

17 "调用堆栈"窗口

最后
以上就是犹豫小熊猫最近收集整理的关于Access 2007 宝典--学习笔记7(VBA)的全部内容,更多相关Access内容请搜索靠谱客的其他文章。
发表评论 取消回复