公司前段缺人,也面了不少测试,结果竟然没有一个合适的。一开始瞄准的就是中级的水准,也没指望来大牛,提供的薪资在10-20k,面试的人很多,但平均水平很让人失望。看简历很多都是2年工作经验,但面试中,不提测试工具,仅仅基础的技术很多也知之不详,多数人数年的工作经验仅仅是功能测试堆起来的,毫无深度,对于APP自动化等等一问三不知,都停留接口测试的基础方法层面上,自动化进阶问题更是一问一个死,前沿技术最新动态也毫无关注。
而这些人的薪资要求却是都接近20k,并且在谈论过程中自视甚高,特别有一个给我留了很深印象,简历有3年经验,做的都是小程序的展示项目,面试过程中一直强调自己技术如何如何强大,在原公司如何的受重用,问了些细节部分,全部是用的手工,几乎没有什么自动化,最后招了2个应届生培养了一段时间也算能帮手了。我跟几个朋友说起这个事,他们也有同感,人心浮躁,肯踏实做技术的没几个,大批只冲着高工资来,做什么都停留在能用,而不是会用而。
由于市场大批量流入这些不合格的自认优秀的测试员,使得多数公司不得不降低了期望,但是真正有实力的测试员,基本没有受到什么影响,要跳槽还是很容易的。如果对现在的工作不满意,又没有足够的经验,不妨先静下心来进修一番。
以上并不是给不想学自动化测试的人们的一个借口。而是觉得测试者不要在工作中迷失了自己。目前就大量招聘信息来说,想要高薪得会以下几点:
1.熟悉js。
2,会一门脚本语言 python或是java /C语言(新手建议先学python)
3.掌握自动化测试框架,selenium或其他 ,或是工具 qtp(估计外企,有钱的企业才用)
4,会一门sql语言。如:mysql
5.掌握一个性能测试工具 jemter 或是loadrunner(同样是外企或是有钱企业)。
如果你还不知道怎么去学习自动化测试,那也不用担心,既然说到这里,做为一名自动化软件测试,接下来我就分享一下这些年来,我对于技术一些归纳和总结,和自己对作为一名高级测试者需要掌握那些技能的笔记分享,希望能帮助到有心在技术这条道路上一路走到黑的朋友!
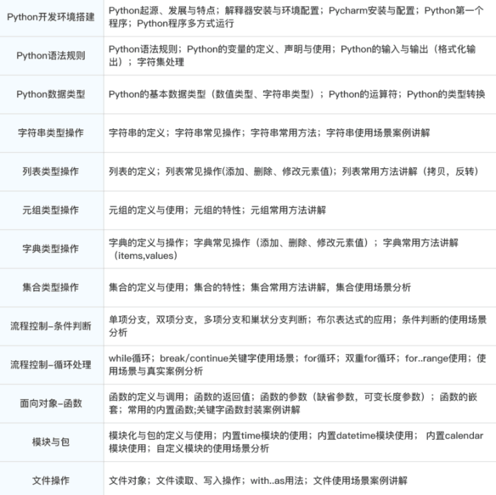
1、Python 编程与测试开发技术

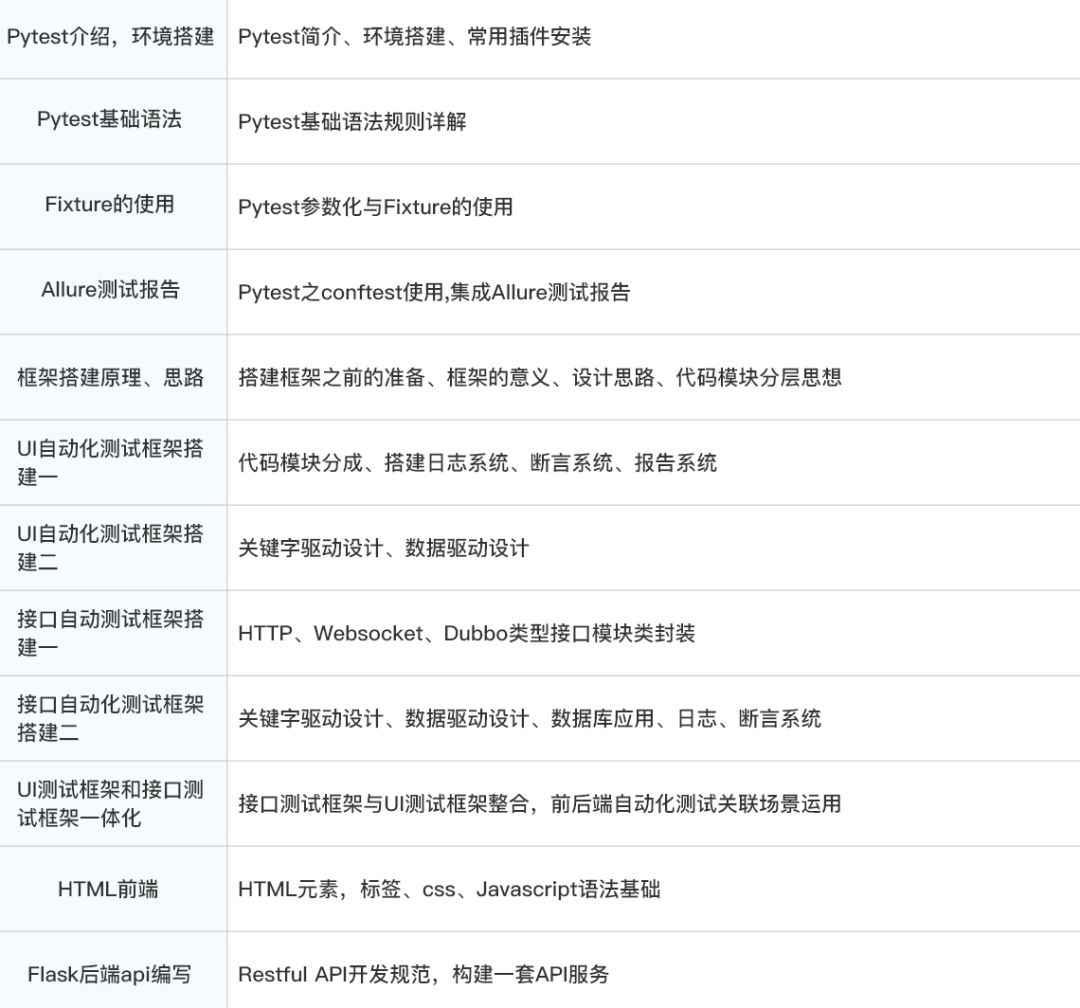
2、Web自动化测试基础

3、APP自动化测试基础

4、Postman测试工具专题

5、接口自动化测试基础

6、测开自动化框架封装

7、持续集成

8、Jmeter 性能测试

9、APP性能测试

10、Fiddler 抓包工具的使用

11、TCP/IP协议详情

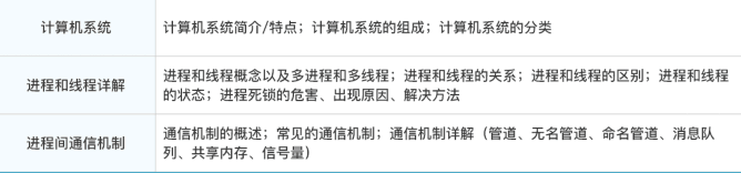
12、计算机操作系统

13、Linux 系统操作

14、MySQL 数据库

15、RobotFramework 自动化测试框架

16、跨平台的自动化测试框架

上面就是我为大家整理出来的一份软件测试工程师发展方向知识架构体系图。希望大家能照着这个体系,完成这样一个体系的构建。可以说,这个过程会让你痛不欲生,但只要你熬过去了。以后的生活就轻松很多。正所谓万事开头难,只要迈出了第一步,你就已经成功了一半,古人说的好“不积跬步,无以至千里。”等到完成之后再回顾这一段路程的时候,你肯定会感慨良多。
最后感谢每一个认真阅读我文章的人,下面这个网盘链接也是我费了几天时间整理的非常全面的,希望也能帮助到有需要的你!

这些资料,对于想转行做【软件测试】的朋友来说应该是最全面最完整的备战仓库,这个仓库也陪伴我走过了最艰难的路程,希望也能帮助到你!凡事要趁早,特别是技术行业,一定要提升技术功底。希望对大家有所帮助……
如果你不想一个人野蛮生长,找不到系统的资料,问题得不到帮助,坚持几天便放弃的感受的话,可以点击下方小卡片加入我们群,大家可以一起讨论交流,里面会有各种软件测试资料和技术交流。
敲字不易,如果此文章对你有帮助的话,点个赞收个藏来个关注,给作者一个鼓励。也方便你下次能够快速查找。
自学推荐B站视频:
零基础转行软件测试:自学完软件测试,拿到了字节的测试岗offer,堪称B站最好的视频!
自动化测试进阶:已上岸华为,涨薪20K,2022最适合自学的python自动化测试教程,自己花16800买的,无偿分享

最后
以上就是机智睫毛最近收集整理的关于自动化测试岗花20K招人,到最后居然没一个合适的,招两个应届生都比他们强吧的全部内容,更多相关自动化测试岗花20K招人,到最后居然没一个合适内容请搜索靠谱客的其他文章。
发表评论 取消回复