瑞萨78K0/KB2系列芯片单片机很容易上手应用,不过网上关于这个系列的学习资料很少,需要用到upd78F0503A芯片做开发,就开始了我踏上瑞萨单片机的学习历程废话不多说现在开始进入学习主题:
首先说明一下,这款芯片厂家供货日期是2024年止,虽然只剩下短短几年的供货时间,但是还是写一下给有需要的工程师们快速入门。

需要要自行下载datasheet来研究学习的我这就简单分析设计一下。这款芯片的引脚配置图如下。

我们用的没有在线调试功能的芯片,谁有引脚上对应的note是没有OCD0A、OCD0B、OCD1A、OCD1B功能的,如果想要在线调试可以选择upd78F0503D这个型号的芯片。
所以接下来我只说明一下程序下载到flash的电路设计分析,二在线调试部分就不分析了,不过也是很简单根据数据手册就可以很快设计出来。
ok,我们开始编程下载电路设计。首先由两种形式可以进行下载。具体实现方式如下图

我这里也是只对我所使用的UART6方式进行讲解说明一下就可以了。而CSI10方式就不进行讲解了,因为我没有想要的下载器。
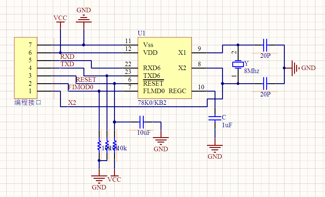
我所使用UART6方式进行程序下载与单片机引脚连接,如下图:

具体的upd78F0503A的最小系统电路设计如下图:

还有下载器的下载通信模式如下图红色框选的方式:

对于具体的fx、fExClk、fRH这些时钟信号会在下面进行分析。
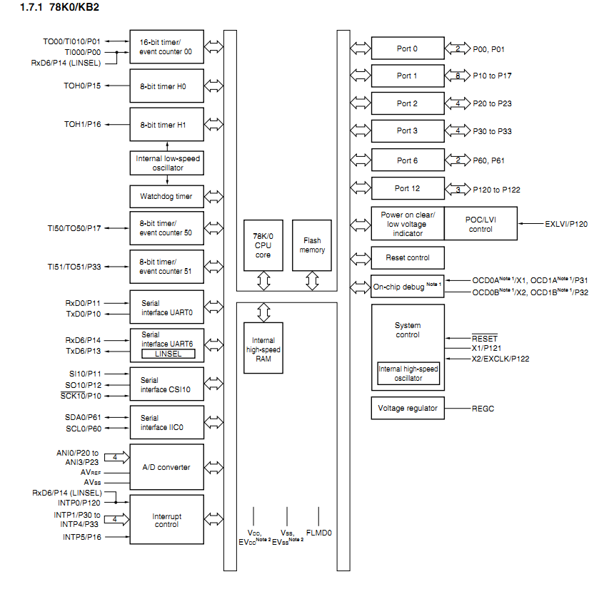
ok,我们把最小系统电路设计出来了,接下来我们来了解一下这个芯片的片上资源。如下框图:

片上资源还是很丰富的,从这上面和价格看这款芯片比我们在大学时候学习的51单片机优势大的蛮多。从上面可以看这个芯片的CPU内核是78K0、内部集成flash存储和RAM,还有很多外设功能。如GPIO、定时器、UART、A/D、外部中断、看门狗、系统时钟等等。
了解了这个芯片的片上资源我们开始分析怎么去使用这款芯片。芯片要工作起来其实跟人差不多,需要有能量和脉搏,芯片的能量就是电源,而脉搏就是系统时钟信号。要想让它工作就必须让它的系统时钟工作起来。系统时钟框图如下:

从这个框图可以看出来配置这个芯片的时钟寄存器一共有7个寄存器分别为OSCCTL时钟操作模式选择寄存器、RCC处理器时钟控制寄存器、RCM内部振荡模式寄存器、MOS主OSC控制寄存器、MCM主时钟模式寄存器、OSTC振荡稳定时间计数器的状态寄存器、OSTS振荡稳定时间选择寄存器。我们通过上面的逻辑框图可以很容易的理解到。我们可以使用三种方式给芯片提供时钟。可以使用芯片内部时钟、或者外部有源时钟、还有就是石英晶振时钟。具体怎么使用就要通过寄存器来配置了。如果对上面的框图不懂看的话就要回去复习一下数字电子技术这门功课了。具体我也不啰嗦很多讲解都在datasheet里面分析的很清楚。
最后我们来了解一下GPIO的原来框图如下:

上图是对应的P0.0端口的GPIO原理框图,从上面看可以知道操作GPIO需要配置三个寄存器,分别是PU0上拉电阻选择寄存器、P0端口寄存器、PM0端口模式寄存器。通过上图也很容易理解GPIO的输入输出功能的实现。
完成,只要我们学习了解以上那些知识就可以对该芯片进行简单的硬件设计和软件编程设计了。
电阻人的学习心得
最后
以上就是文静野狼最近收集整理的关于瑞萨78K0/KB2系列单片机upd78F0503A学习心得1的全部内容,更多相关瑞萨78K0/KB2系列单片机upd78F0503A学习心得1内容请搜索靠谱客的其他文章。
发表评论 取消回复