怎么把12伏电变为5V呢?通过变压器是可以实现的,但是变压器只能转换交流电,那直流电怎么转换呢?

我曾经天真的认为是这样降压的,比如负载是5欧,那么要得到5伏的压降,按照串联分压原理,需要给它串联一个7欧的电阻,负载就能得到五伏的压降,这个方法确实可以实现12伏变五伏,但如果负载电阻变化了怎么办呢?
当变为10欧时,此时负载身上的电压就变为7V,为了保证加在负载两端的电压为5伏,我们需要把R1更换为14欧的电阻,这样我们就可以得到五伏电压了,但问题是负载的电阻一直在变化,怎么能保证当负载电阻变化的同时保持它两端的电压维持在5V呢?
文章相对比较长,字数比较多,大家可以先打开头像关注我,之后慢慢看,///插播一条:我自己在今年年初录制了一套还比较系统的入门单片机教程,想要的同学找我拿就行了免費的,私信我就可以哦~点我头像左下角黑色字体加我也能领取哦。最近比较闲,带做毕设,带学生参加省级或以上比赛///
方法是时时刻刻去调节R1的值,这个对人来说有点难,因为我们要一边测量负载的电压,一边去调节R1的值,如果这个工作交给人工去做,显然是做不好的,针对这个问题,聪明的人类发明了一个智能R1。

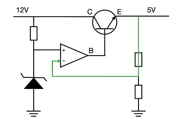
智能R1其实是一堆电路,它既可以帮我们测量输出电压Vout,然后自己给自己调节电阻,使输出保持在5伏,它最核心的就是这个同相放大器,在模电里面,放大器非常难学,但如果只是应用的话也非常简单。

在这个电路中,我们只需要知道当VS大于VF的时候,它输出的电压减小,当VS小于VF的时候,它输出的电压增大。
3.3V是放大器的参考电压,D是一个稳压管,即使输入电压有变化,它也可以把电压稳定在3.3伏,所以放大器的参考电压VF就是3.3伏。

这是采样电压,它和输出电压有关系,当Vout为五伏时,放大器的输入VS等于3.3伏,如果Vout大于五,负责VS大于3.3伏,当Vout等于5V时候,其余的7V施加在了三极管身上,此时的三极管工作在线性放大区。
如果你不知道什么是线性放大区也没关系,我们只需要知道当放大器输出电压增大时,三极管输出电流也增加,当放大器输出电压减小时,三极管的输出电流也减少,它的稳压原理是这样的。

如果输入电压或者负载变化是Vout大于5伏,则VS大于VF,此时放大器的输出UB变小,同时三极管的输出电流变小,这就导致负载电压又降到5伏,同样,当Vout小于5伏时,VS小于VF,此时放大器的输出UB变大,这就导致负载电压又上升到5V,这就是它的稳压原理。

简单来说就是它一直在检测输出的电压,并把输出的电压和参考电压作比较,然后再通过三极管控制输出电压。

对单片机感兴趣的朋友可以找我,我录制了一些关于单片机的入门教程,有需要的童鞋找我拿就行,免费的,私信我“林老师”就可以拿~点击打开我的头像就能领取
这一堆电路本质上就是上述的R1,但是这个电阻很智能,它能调节自身电阻的大小,之所以说这个放大器是核心,是因为采样控制都是由它完成的,它就相当于这个电路的CPU,从原理图上来看,它就是一个电路符号。

但其实它也算得上一个芯片了,因为它是有很多晶体管,阻容件才构成这么一个东西,非常复杂,即使我们不知道它的构成原理,也可以轻而易举的使用它,不仅仅是放大器,这一整块儿的电路早就被设计成芯片了,所以我们直接使用此类芯片就可以了,而不需要知道它的原理。
使用芯片还可以使电路更加简单稳定,,这个电路所构成的是线性稳压电源,它的优点是输出纹波小,需要的外围电子元件少,缺点是效率低,比如12V降5V,那么就要把另外7V以热量的形式牺牲掉,如果输出大电流的话,芯片会有明显的发烫现象。
好了,这期到这里就结束啦,如果你觉得这个对你有帮助,别忘了帮我点个赞。
好了,这期就到这里了,觉得对屏幕前的你有帮助的麻烦一键三连

最后
以上就是称心台灯最近收集整理的关于变压器只能转换交流电,那直流电怎么转换呢?的全部内容,更多相关变压器只能转换交流电内容请搜索靠谱客的其他文章。
发表评论 取消回复