
首先,上位机发送数据给FPGA开发板;然后,FPGA开发板收到数据,再回发给上位机。

首先,上位机>>RS232通讯_SP3232_TTL通讯>>FPGA
上位机通过串口COM2的发送脚PIN3,发送的RS232信号
>>SP3232的接收脚RIN1,接收信号后(芯片内部电平转换和逻辑转换,把RS232转换成TTL信号)
>>转变成TTL信号后,从ROUT1脚输出
>>FPGA的接收引脚UART2_RX
然后,FPGA>>TTL通讯_SP3232_RS232通讯>>上位机
FPGA的发送引脚UART2_T,发送的TTL信号
>>SP3232的接收脚DIN1(芯片内部电平转换和逻辑转换,把TTL转换成RS232信号)
>>转变成RS232信号后,从DOUT1脚输出
>>通过串口COM2的接收脚PIN2,发送到上位机

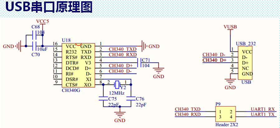
首先,上位机 <<USB通讯>> CH340G
上位机通过USB串口的发送脚D+D-信号
>>CH340G的接收脚D+D-,接收信号后(芯片内部把USB信号转换成TTL信号)
芯片可以实现USB通讯协议和TTL协议的转换.
然后,CH340G <<TTL通讯>> FPGA
CH340G发送脚TXD发送信号>>FPGA接收脚
FPGA发送脚>>CH340G接收脚。


verlog 程序部分
顶层文件

串口接收程序


串口发送程序


IPcore clk_div



致谢
感谢正点原子,欢迎购买开拓者开发板学习。
淘宝店铺:http://openedv.taobao.com 技术论坛:www.openedv.com
最后
以上就是虚拟棒棒糖最近收集整理的关于上位机和FPGA开发板--串口通信实验verlog 程序部分的全部内容,更多相关上位机和FPGA开发板--串口通信实验verlog内容请搜索靠谱客的其他文章。
本图文内容来源于网友提供,作为学习参考使用,或来自网络收集整理,版权属于原作者所有。


发表评论 取消回复