ZNH-IRW03工业机器人装调应用与维护实训平台
一、概述
ZNH-IRW03工业机器人装调应用与维护实训平台设置内容对应工业机器人机械装配与调试、电气安装与调试、机电联调、机器人功能应用、PLC 应用、故障维修等职业技术技能,涵盖工业机器人机电装调、工业机器人位置示教、工业机器人编程、工业机器人与 PLC 的通信、人机交互、可编程控制、气动控制等专业核心能力和核心知识。同时,ZNH-IRW03型 工业机器人装调应用与维护实训平台可服务于中职、高职以及应用本科院校《工业机器人基础》、《工业机器人拆装与调试》、《工业机器人示教与编程》、《工业机器人应用与维护》等多门课程教学,引领相关院校机器人及相关专业的课程建设和深化课程教学改革。LGH-IRW03工业机器人装调应用与维护实训平台由“机器人机械装配与调试实训平台”和“机器人电气安装与调试实训平台”两大部分构成,并配置轨迹描绘、搬运、码垛等典型应用实训组件。

二、产品特点
1、 贴合工业实际,突显工艺装配规范,实训平台各环节按照工业机器人实际生产工艺进行设置,以工业机器人机械及电气装调、故障排除及维修维护为实训与考核重点,并在此基础上增加轨迹描绘、搬运、码垛等典型功能应用和机器人外部模式下 PLC 的远程控制功能。可使使学生了解工业机器人机械结构和电气系统控制原理,掌握机器人机械及电气装配工艺、机电联调、夹具装调、典型功能应用、维修维护与 PLC 应用等技能,以适应工业市场岗位能力需求。
2、机器人核心部件国产化,系统接口开放并配置专用工艺软件包
3、实训平台机器人本体、控制器、伺服驱动器、示教器、IO 模块及控制系统等核心模块均具备自主知识产权。使学生通过实训环节从根本原理层面掌握机器人核心部件的操作和维修维护方法。
三、技术参数
1、整机功率:1.5KW
2、长/宽/高:1350×650×1600mm(电气装调平台)
3、长/宽/高:1600×880×1600mm(机械装调平台)
4、耗气量:65L/MIN
5、重量:450KG
四、实训平台主要部件介绍
1、可拆装式机器人本体
ZN-ZN603工业机器人本体*大臂展 571.5mm,额定负载 3Kg, 重复定位精度± 0.02mm,机器人末端可配置吸盘、卡爪、胶枪、打磨等夹具,广泛应用 3C 等行业的搬运、装配、涂胶、打磨等工序作业流程。
2、可拆装式机器人电气系统
ZN-ZN603工业机器人电气系统主要包含 IPC 控制器、交流伺服驱动器、总线式IO 模块、示教器等核心部件以及低压元器件组成。核心模块均具备接口开放,可方便进行二次开发工作。学生主要针对机器人机器人IPC 控制器、交流伺服驱动器、总线式 IO 模块以及电气元件进行部分线缆连接,电气排故以及通电调试。
(1)机器人 IPC 控制器

(2)机器人伺服驱动器
ZN-ZN603型 工业机器人伺服驱动器融合了 EtherCAT 通讯、共直流母线、能效管理、功能安全等多项创新技术,使产品在多轴同步控制、动态响应、能源效率等方面均达到国际领先水平。
伺服驱动器特性:
多种规格型号、宽范围:100W~1.5kW
多种反馈接口:17 位/20 位/23 位串行编码器、旋转变压器多种电压输入:单/三相 AC200V
多种通讯协议: EtherCAT、NCUC
分布式时钟,多轴同步指令偏差小于 1us 速度频率响应达 1.6kHz
电流前馈、加速度前馈控制
在线实时监测负载惯量,自动增益调整共直流母线结构,结构紧凑,扩展灵活支持多种类型伺服电机
控制模式实时切换,可满足不同终端应用的控制精度多达百种系统保护功能,全方位保护设备
(3)机器人夹具及典型应用实训组件
LGH-IRW03型 工业机器人装调应用与维护实训平台配置工业机器人常见的典型功能应用案例,包含机器人轨迹描绘、机器人棒料搬运、机器人工件码垛三种实训组件;末端夹具采用多功能夹具模式, 包含轨迹描绘夹具、气缸夹持夹具、吸盘码垛夹具。学生在完成机器人本体、电气装调后,通过示教编程完成相应功能应用,掌握示教编程、夹具装调的使用方法。
(4)机器人与 PLC 控制
机器人在外部模式下,通过 PLC 程序设计,能正确控制机器人调用相应功能子程序,并能正确控制机器人启动、暂停和停止等,重点考核机器人在外部模式下 PLC 控制机器人作业流程方法。
五、配置清单
1、基本配置

2、耗材及配套工具

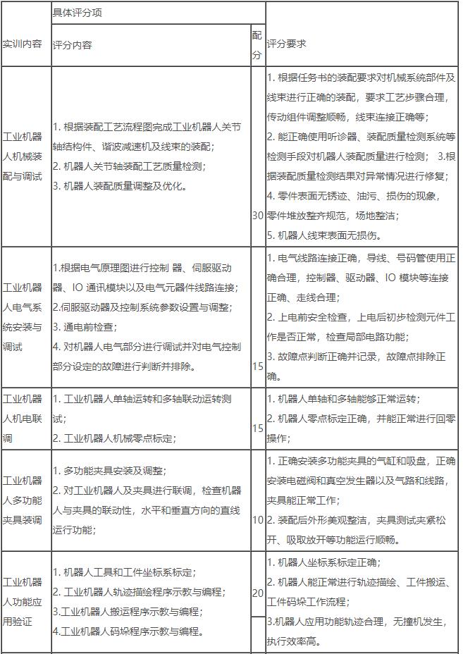
六、实训任务及评分要求


最后
以上就是标致导师最近收集整理的关于工业机器人装调应用与维护实训平台的全部内容,更多相关工业机器人装调应用与维护实训平台内容请搜索靠谱客的其他文章。
发表评论 取消回复